广州周报|一手住宅成交环比增47%,7月累计成交同环比双降
扫描到手机,新闻随时看
扫一扫,用手机看文章
更加方便分享给朋友
焦点研究院 广州房地产市场周报告
报告期:2022年7月25日至7月31日
出品时间:2022年8月2日
市场聚焦(第30周)
当周,广州市场气氛活跃,多个新盘亮相或开盘销售。同时,中央政治局会议首提“保交楼”,压实地方政府责任。
具体来看:
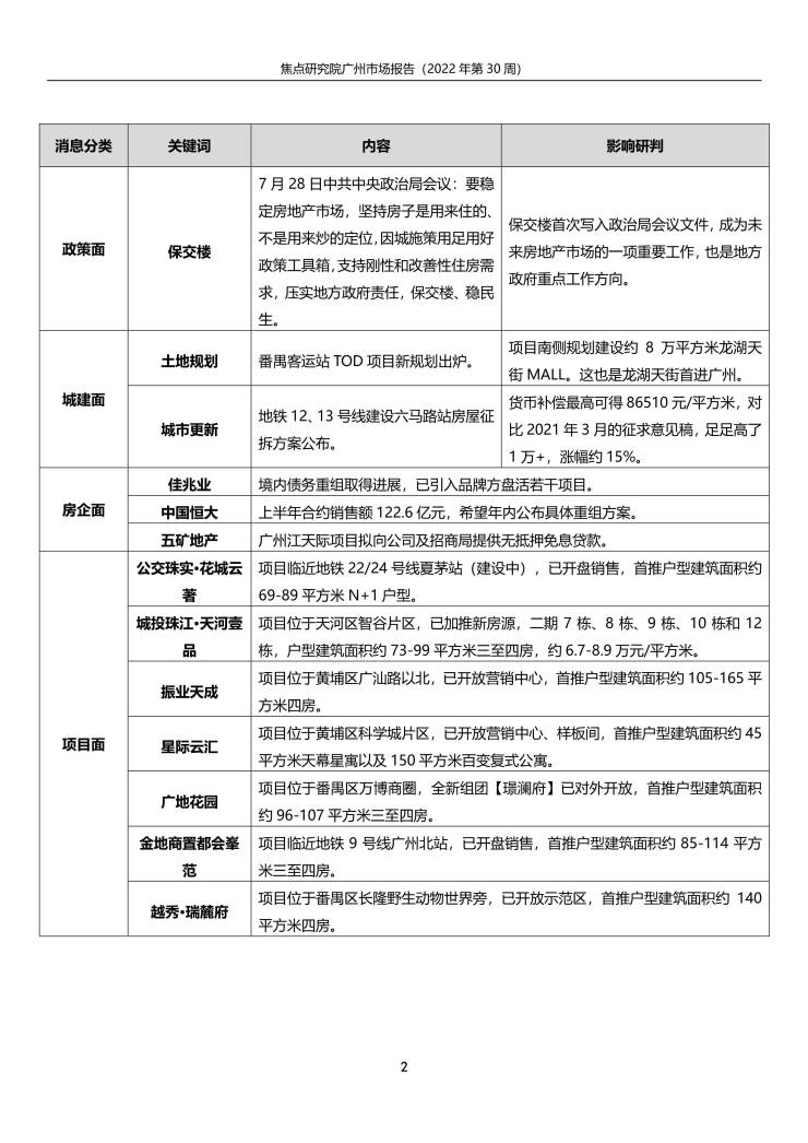
政策方面, 7月28日中共中央政治局会议指出,要稳定房地产市场,坚持房子是用来住的、不是用来炒的定位,因城施策用足用好政策工具箱,支持刚性和改善性住房需求,压实地方政府责任,保交楼、稳民生。这也是“保交楼”首次写入政治局会议文件。
城建方面,番禺客运站TOD项目新规划出炉,项目南侧规划建设约8万平方米龙湖天街MALL。这也是龙湖天街首进广州。地铁12、13号线建设六马路站房屋征拆方案公布。货币补偿较高可得86510元/平方米,对比2021年3月的征求意见稿,足足高了1万+,涨幅约15%。
二级市场方面,当周广州一手住宅新增供应1983套,环比上涨18.11%;面积20.60万平方米,环比上涨21.46%。商业性质商品房新增474套,环比上涨100.85%;面积2.41万平方米,环比下降62.34%。
成交方面,当周广州一手住宅成交2023套,环比上涨47.13%;面积21.70万平方米,环比上涨42.76%;其中,增城、黄埔、番禺分别以623套、405套和256套的成交规模位居前三。
焦点研究院监测数据显示,受市场环境、传统淡季等因素影响,7月广州新房成交约6320套,环比下跌20%,同比下跌17%。而8月楼市仍不缺热度,或有28个新盘亮相市场或开盘销售,看点十足。 当周,广州市场气氛活跃,多个新盘亮相或开盘销售。同时,中央政治局会议首提“保交楼”,压实地方政府责任。
声明:本文由入驻焦点开放平台的作者撰写,除焦点官方账号外,观点仅代表作者本人,不代表焦点立场。


