较新!广州全市293个核酸采样点汇总来了!
搜狐焦点广州资讯 2021-08-04 16:50:15
用手机看
扫描到手机,新闻随时看
扫一扫,用手机看文章
更加方便分享给朋友
当前,全球疫情仍处于大流行状态,外防输入压力持续增大,近期国内多地相继发生输入病例引发的本土聚集性疫情。按照我省防控要求,所有外省来(返)穗人员,抵穗后进行一次核酸检测。为方便外省来(返)穗人员核酸检测,我市共设置【293】个核酸采样点(名单、地址附后),提供核酸采样检测服务。 外省来(返)穗人员抵
当前,全球疫情仍处于大流行状态,外防输入压力持续增大,近期国内多地相继发生输入病例引发的本土聚集性疫情。按照我省防控要求,所有外省来(返)穗人员,抵穗后进行一次核酸检测。为方便外省来(返)穗人员核酸检测,我市共设置【293】个核酸采样点(名单、地址附后),提供核酸采样检测服务。
外省来(返)穗人员抵穗后,请及时到就近核酸采样点采样检测。采样期间,请按照工作人员指引,携带身份证,主动出示粤康码、行程码,全程佩戴口罩,与他人保持1米以上距离,不交谈,不聚集。
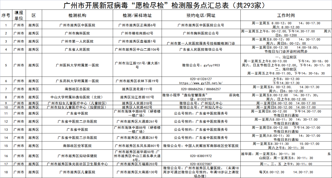
广州市293个核酸采样点名单
(截至2021年8月4日)
越秀区

荔湾区

海珠区

天河区

白云区

番禺区

黄埔区

南沙区

增城区

花都区

从化区

最后再提醒一下
外省来(返)穗人员抵穗后
请及时到就近核酸采样点采集检测
日常防护不松懈
别扎堆,别扎堆,别扎堆!
来源:广州卫健委
声明:本文由入驻焦点开放平台的作者撰写,除焦点官方账号外,观点仅代表作者本人,不代表焦点立场。


