中国奥园理财产品逾期 提出“现金+实物”兑付方案
扫描到手机,新闻随时看
扫一扫,用手机看文章
更加方便分享给朋友
12月2日,有消息指出中国奥园旗下理财产品出现逾期。很快,中国奥园对外发布了一份投资产品兑付方案,但并未披露具体逾期理财产品额度。

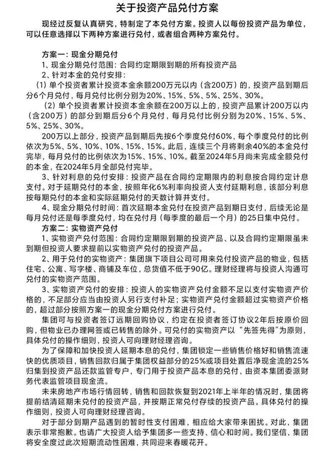
奥园透露,公司会较大限度保证投资者利益,现经过反复认真研究,制定了本次兑付方案。根据该方案,投资人以每份投资产品为单位,可以任意选择两种方案进行兑付,或者组合两种方案兑付。这两种方案分别为现金分期兑付以及实物资产兑付。
方案显示,在现金分期兑付方面,针对合同约定期限到期的所有投资产品,方案设置了200万元的门槛,并作出相应金额的兑付细节。其中单个投资者累计投资本金余额200万元以内(含200万)的,投资产品到期后分6个月兑付,每月兑付比例分别为20%、15%、5%、5%、25%、30%。
而单个投资者累计投资本金余额在200万元以上的,其中200万以内(含200万)部分到期后分6个月兑付,每月兑付比例分别为20%、15%、5%、5%、25%、30%;至于200万元以上部分,投资产品到期后先按6个季度兑付60%,每季度兑付的比例依次为5%、5%、10%、10%、15%、15%。此后,连续三个月将剩余40%的本金兑付完毕,每月兑付的比例依次为15%、15%、10%。而未完成全额兑付的本金,将在2024年5月全部兑付完毕。
根据方案,可兑付的实物资产以“先签先得”为原则。投资人的实物资产兑付金额不足以支付实物资产价格的,不足部分应当由投资人另行支付补足;实物资产兑付金额超过实物资产价格的,超过部分按照方案一的现金分期兑付方案进行兑付。此外,奥园还可约定在投资者签订协议2年后按原价回购。
来源:每日经济新闻
声明:本文由入驻焦点开放平台的作者撰写,除焦点官方账号外,观点仅代表作者本人,不代表焦点立场。


