多家房企战略精简,降本增效抵御市场“寒冬”
扫描到手机,新闻随时看
扫一扫,用手机看文章
更加方便分享给朋友
三条红线以来,行业进入管理红利时代,房企纷纷对其组织架构进行调整,裂变与合并是重点调整方向,核心是向管理要效益,实现区域深耕。四季度开始,房企再次掀起组织架构精简热潮,包含事业部整合、区域公司合并、撤销部分区域公司等。近日,有消息称,弘阳地产完成了新一轮的区域公司合并和人事调整,区域架构由原来的10个区域公司合并为7个区域公司。在此之前,12月初,旭辉和新城也相继进行组织架构调整,其核心均在于整合区域事业部,精简架构。房地产市场持续下行已接近半年时间,政策端不断释放积极信号,窗口期下房企战略精简是主动应对市场变化的必要举措,同时,也是缓解流动性压力下,“勒紧腰带”抵御“寒冬”的战略选择。”
01
房企战略精简并非首次
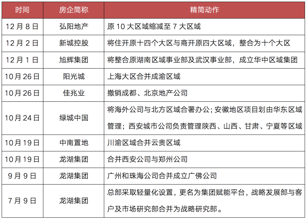
据不完全统计,自7月以来已有8家品牌房企进行进行不低于10次组织架构调整。其中,旭辉、绿城、龙湖等房企并非首次进行组织架构调整。从调整内容来看,本质是收缩、精简战略框架。
以旭辉为例,自2017年提出“区域集团化”战略起,经历了组织架构从扩张到收缩的转变,2019确立“大平台+小集团+项目集群”模式,管理权限下放至区域公司;2020年进行组织架构再调整,12月初,旭辉再次整合区域公司,控制合理的管理半径,以更好地输出“区域深耕”战略。
此外,绿城中国也曾于2019年实施架构精简,将16家子公司整合缩减为11家,如今进行二次区域整合升级。
房企组织架构调整的同时,均涉及人员配置精简及战略的聚焦。比如,弘阳地产在缩减合并区域的同时,涉及七大区域负责人和人员调整变动,中层员工则根据区域新的组织架构转岗、更换城市或个人意愿进行小比例调整,管理团队更为精简。此外,新城控股也于12月初将住宅开发事业部和商业开发事业部进行大区合并,整合为十个大区,同时伴随人员调整,事业部总部开启缩编、转岗和分流。
表:近期部分房企组织架构精简情况

资料来源:公开资料、CRIC整理
02
应对市场之变,缓解流动性压力
实际上,本轮战略精简的大背景不容忽视。
2021年下半年以来,受政策调控及市场降温影响,房企流动性承压。
首先,销售端持续转冷,百强房企操盘业绩单月及累计同比持续下行;预售监管资金政策从严,房企回款速度放缓加剧资金链紧张;同时“三条红线”监管持续,降杠杆压力长期存在。
此外,房企迎来债务集中到期高峰。根据克而瑞监测的98家样本房企数据,2021年与2022年债务到期规模分别为约13.8万亿元和12.6万亿元,为近十年来的小高峰;其中,2022年1月到期债务规模约1793亿元,为近期月度小高峰。同时,房企债务展期、违约等事件频出,现金流动性压力可见一斑。
在此背景下,房企组织框架的收缩精简,可以控制成本,将有限的资金更精准投放,是主动应对市场环境变化,缓解流动性压力,“勒紧腰带”抵御“寒冬”的战略选择。
例如近期陷入理财产品兑付困难、4亿美元票据展期失败等流动性危机中的佳兆业,出于“节流”、“回血”的需要,选择收缩距离大本营较远、区域整体表现一般的两大区域。
图:2021-2012年样本房企月度债务到期规模(人民币,亿元)

数据来源:企业公告、CRIC监测
03
降本增效,助力投拓战略
在“三条红线”、土地“两集中”影响下,房企金融红利和土地红利逐步退去,行业进入管理红利时代。
管理红利时代下,精简组织架构,适当缩短管理链条,合并部分区域、城市公司,剥离非必要业务,得以减少中间环节,提升管理效率,已成为“向管理要效益”的重要手段;同时,精简架构有利于权力下放,增加区域部门的自主权与灵活度,而且整合相似职权部门有助于减少内耗。
此外,随着政策窗口期来临,房企通过战略“瘦身”,得以趁机调整布局,推进区域深耕战略,蓄势待发迎接下一轮投拓。例如旭辉集团,一直以来坚持区域深耕战略,多次调整优化组织架构,控制管理半径,以提高效能、更好地配合区域深耕落地。2021年上半年,旭辉显著增加了长三角及环渤海的投资力度,新增土地建筑面积占比分别较2020年全提升16和15个百分点。
图:旭辉集团2020年及1H2021新增土储建面区域占比

注:内圈为2020年,外圈为1H2021
数据来源:企业公告、CRIC
值得注意的是,房企组织架构调整的另一重要抓手是平台化发展,通过平台赋能,在精简、轻量化集团总部的同时,打通各事业部管理路径,更高效地协调管理;同时从集团层面战略性统筹各多元赛道战略,实现资源配置优化。比如龙湖成立了龙湖集团赋能平台,定位于专家能力支持协同而非管控,实现组织扁平化、敏捷化。
近期房企较为集中性地组织架构调整、战略精简,其核心在于“降本增效”,在缓解流动性压力的同时,向管理要效益;同时在可以预见的“政策底”窗口期,提前布局,无论是投拓方面的区域聚焦,还是多元赛道方面的战略性赋能,为后续发展蓄能。
需要注意的是,房企组织架构调整的同时,面临一系列的附带问题,比如管理层的调整与变动,或面临其管理团队人员的连带变动、人才流失;部分成员对公司组织架构调整目标不清晰,从而配合度不高;调整后面临内部人员的统筹协调、外部各部门之间的衔接等几大问题,,能否妥善协调处理,对后续发展非常重要。
对于可能出现的问题,房企需自上而下信息同步,达到目标一致性,在此基础上建立一套配合机制,包括明确制度、流程、激励机制等,并在实施过程中不断调整,以顺畅化组织架构调整过渡期。
来源:克而瑞
声明:本文由入驻焦点开放平台的作者撰写,除焦点官方账号外,观点仅代表作者本人,不代表焦点立场。


