广州周报|新房供应维持高位运行,央行鼓励二手房“带押过户”
扫描到手机,新闻随时看
扫一扫,用手机看文章
更加方便分享给朋友
焦点研究院 广州房地产市场周报告
报告期:2022年9月19日至9月25日
出品时间:2022年9月26日
市场聚焦(第38周)
当周,广州一手住宅继续保持高位供应,达3636套。同时,多项目积极推货,继续冲刺“金九银十”。
具体来看:
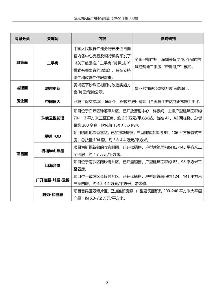
政策方面,中国人民银行广州分行已于近日向辖内各中心支行及银行机构印发了《关于鼓励推广二手房“带押过户”模式有关事宜的通知》,如该模式能尽快落地执行,无疑对促进二手房市场的活跃度有很大的帮助,从而带动新房市场的成交。
城建方面,黄埔区下沙珠江村旧村改造实施方案(片区策划)公示,该旧改项目由景业名邦联合体操刀进行。
二级市场方面,当周广州一手住宅新增供应3636套,环比上涨17.63%;面积41.19万平方米,环比上涨21.90%。商业性质商品房新增104套,环比上涨6.12%;面积4.93万平方米,环比上涨300.81%。
成交方面,当周广州一手住宅成交1525套,环比上涨11.80%;面积16.60万平方米,环比上涨14.48%;其中,增城、黄埔、番禺分别以643套、175套、149套的成交规模位居前三。
尽管今年的市场氛围仍不算火热,但为适应市场形势变化,且随着“银十”临近,为进一步促进市场健康发展,政策面已出现部分优化,各大项目亦动作频频,积极领证。焦点研究院认为,接下来的市场仍值得期待。
声明:本文由入驻焦点开放平台的作者撰写,除焦点官方账号外,观点仅代表作者本人,不代表焦点立场。


