城市居民按揭放松,升级预售资金监管!企业层面回暖尚早
扫描到手机,新闻随时看
扫一扫,用手机看文章
更加方便分享给朋友
2021年10月21日,银保监会统计信息与风险监测部负责人刘忠瑞在国新办举行的新闻发布会上表示,要督促银行落实房地产开发贷款、个人住房贷款监管要求,配合人民银行实施房地产贷款集中度管理制度,房地产贷款增速稳中趋缓。“保障好刚需群体信贷需求。”要在贷款首付比例和利率方面对首套房购房者予以支持。
部分地区人民银行分支行响应,开始对房地产信贷进行窗口指导,支持房贷政策适度松绑。近日多个热点城市的按揭出现阶段性回暖现象,放贷速度有所加快,从前期的“不确定”、“3-6个月基本是常态”已经调整为“1-3个月内”,而如杭州、苏州、宁波、广州、武汉、合肥、成都、郑州和天津等热点城市的房贷利率也较9月高点有明显下调,11月居民中长期贷款显著增长。12月6日中共中央政治局会议提出“支持商品房市场更好满足购房者的合理住房需求,促进房地产业健康发展和良性循环”,“良性循环”近年来首次出现在政治局会议中,具有明确的方向性指导意义,居民按揭贷款有望继续松绑,房企整体融资环境有望改善。”
01
居民中长期贷款同比增长15.3%
在银保监会和央行提出“要保障好刚需群体信贷需求,要在贷款首付比例和利率方面对首套房购房者予以支持”以及“要根据各地不同情况,重点满足首套房、改善性住房按揭需求”后,10月央行首次披露月度按揭数据,当月末个人购房贷款余额37.7万亿,当月新增个人住房贷款3481亿元,较9月多增1013亿元。
从从社会融资规模数据来看,10月居民中长期贷款同比增速由负转正,告别连续5个月的负增长。11月居民中长期贷款新增5821亿元,达到今年二季度以来的单月较高值,同比增幅进一步扩大至15.3%,按揭投放回归正常化,但仍低于2021年1月及3月水平。
图:2021年1-11月居民中长期新增人民币贷款
当月值及同比增幅(单位:亿,%)

数据来源:央行、CRIC整理
从具体城市来看,在重点监测的23个热点城市中,有约9成城市出现按揭贷款边际放松现象,其中更多表现在审批适度放松和放贷速度的加快上。
据了解,北京、广州、上海、深圳、厦门、合肥、郑州等城市放款速度加快,北京从原先的4-6个月缩短至1-2个月,上海从原先的4个月以上缩短至2个月,广州从原先的4-6个月缩短至3个月内,厦门甚至缩短至1个月内,较快1周。
其中广州地区的银行对首付款来源的审核,前期是需要“借款人除提供首付款凭证和工资流水外,还需提供首付款所在银行近半年的流水,要求是自有资金,如果首付款是第三方(只允许直系亲属)转入的话,还需提供直系亲属近半年流水”。
从房贷利率变化上看,在重点监测的23个热点城市中,有约5成城市当前的房贷利率较前期有明显回落。如杭州、福州、天津、温州、武汉、成都、重庆、郑州、苏州、南通和南昌等地首套房贷利率都较8-9月的高点有不同程度的回调,其中杭州于10月底下调,首套二套较9月减少40BP,成都与11月持平,首套较8月减少49BP,郑州与11月持平,较9月高点下滑59BP和88BP。
前期房价上涨过快的城市房贷利率相对平稳,北京、上海、深圳、合肥、厦门、长沙、宁波、无锡等地房贷利率没有变化,从具体利率情况来看,无锡、南京、珠海、南昌首套房利率达6%,为热点城市中较高几个城市,而厦门、天津的首套房利率为4.95%为热点城市中较低。
随着后续随着按揭贷款回归正常化,房贷利率暂居高位的城市利率有望下行,而房贷利率处于价格洼地的城市下调空间可能相对不足。
表:截至2021年12月8日部分热点城市
房贷利率和放贷周期情况



数据来源:公开资料、CRIC整理
02
居民按揭放松传至房企资金面存阻力
从目前来看,虽然居民贷款已经有所放松,但企业层面回暖尚早。
社会融资规模数据显示,11月企事业单位中长期贷款新增3417亿元,同比减少41.96%,维持7月以来的负增长状态,减少幅度仅次于10月,企业端贷款融资依然承压。
图:2021年1-11月企(事)业单位中长期新增人民币贷款
当月值及同比增幅(单位:亿,%)

数据来源:央行、CRIC整理
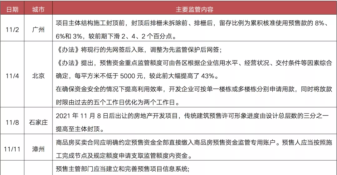
值得注意的是,虽然居民按揭端边际放松,但后续传导至房企资金端仍面临阻力。二季度以来民营房企信用风险加速暴露,出于“保民生、保交楼、保稳定”的考虑,11月北京、成都、石家庄、厦门、漳州和广州等城陆续发布升级版预售资金监管规定。
北京将现行的先网签后入账,调整为先监管保护后网签;提出,预售资金重点监管额度可由各区根据企业信用水平、经营状况、交付条件等因素综合确定,每平方米不低于5000元,较此前大幅提高了43%。在确保资金安全的情况下提高利用效率,开发企业可按单一楼栋或多楼栋分别申请用款,同时将放款时限由过去的五个工作日优化为两个工作日。
厦门要求预售主管部门应当建立和完善预售项目信息系统;商品房预售资金监管专用账户内初始留存资金额度按照预售项目工程造价及风险金(工程造价的20%)核定,后续留存资金额度按照预售项目的工程形象进度确定,以保证项目竣工。预售商品房竣工交付,取得监理单位、施工单位共同出具的未欠工程款证明,预售人可以向受托机构申请撤销商品房预售资金监管。
从各地预售资金监管政策的变化来看,主要从“提高资金监管的监管额度”、“调整入账管理模式,先监管后网签”以及“加强分类监管”等手段来保障预售资金的安全。
表:11月以来各热点城市持续加码预售资金监管新规


数据来源: 央行、CRIC整理
但从当前节点来看,当前预售资金的加强是对前期监管漏洞的打补丁,以防止房企挪用预售资金为他用(其他项目的投资或新开工),避免项目“烂尾”。

整体来看,当前按揭的边际放松是对前期地产融资政策的纠正,其正面效应与各地加码预售资金监管以及居民对购买期房的观望情绪相抵后,对当前楼市成交整体回升幅度有限,11月单月29个重点监测城市商品住宅成交面积环比下降4%,同比跌幅扩至32%,短期市场可能还在探底。“政策底”已至,后续“政策底”到“信心底”的修复仍待时间,传导至房企销售和资金端存在不确定性,房企“至暗时刻”尚未离去。
文章转载:丁祖昱评楼市
声明:本文由入驻焦点开放平台的作者撰写,除焦点官方账号外,观点仅代表作者本人,不代表焦点立场。


