“巨无霸”城市群,大湾区楼市复苏&进程解密!
扫描到手机,新闻随时看
扫一扫,用手机看文章
更加方便分享给朋友
2017年全国政府工作报告首提粤港澳大湾区后,这一连贯了珠三角九市和香港、澳门地区的“巨无霸”城市群便与长三角和京津冀一并成为中国经济发展的新引擎。2022年两会再度明确推进京粤港澳大湾区建设,充分发挥优势,增强对全国发展的带头作用。
值得引起高度关注的是,2022年“奥密克戎” 新冠肺炎疫情反复中长三角、环渤海(包含京津冀)、中西部等地区均遭受严重疫情,而粤港澳大湾区至5月初仅广州1城受到短期静态管控,房地产市场受疫情影响相对较小。究竟不同类型城市当前市场热度如何?2022年整体湾区市场能否稳步复苏?各城市渐分化行情会否愈演愈烈?
01
“规划利好+经济龙头”奠定湾区地位
2022年以来楼市受疫情影响较小
(一)两会重申湾区“经济新引擎”定位,6%人口占比创造10%GDP(略)
(二)2022年仅1城静态管控,3-4月成交跌幅较1-2月收窄2pcts(本节有删减)
2022年“奥密克戎” 新冠肺炎疫情反复中长三角、环渤海(包含京津冀)、中西部等地区均遭受严重疫情,而粤港澳大湾区至5月初仅广州1城受到短期静态管控,宏观经济与房地产市场受疫情影响相对较小。

聚焦房地产市场,2022年3-4月粤港澳大湾区9城商品住宅成交面积同比降50%,且前4月降幅持稳。3-4月同比跌幅较1-2月收窄2pcts,整体市场小幅复苏,与受疫情重挫的长三角、中西部和环渤海截然不同。典型城市广州、深圳和东莞4月商品住宅成交面积同比降幅较1月分别收窄14pcts、20pcts和46pcts。


02
大湾区政策导向且联动性强
区域核心、外围辐射、
内生型城市冷热分化
(本节有删减)
(一)一体化加速湾区内城市楼市联动性,政策导向型市场投资属性显著(本节有删减)
1、政策敏感性高,投机需求旺盛,楼市涨跌与政策松紧度密切相关
粤港澳大湾区楼市最主要的特征是对政策的敏感性高。2017年-2020年无论是深中通道建设逐步推进还是多地多项大湾区发展规划的出台,均持续刺激楼市规模向上。同时,2021年调控收紧也影响市场急转直下。
具体来看,2017年政府工作报告首提“粤港澳大湾区”后2018年9城商品住宅成交面积达6521万平方米,较2017年多增1034万平方米。仅仅一项城市群规划即拉动超千万住宅成交规模。
2018年深中通道建设加快继续提高湾区概念热度。以及2019年和2020年9城2地陆续出台了包括个税减免、取消落户限制、降低购房门槛、交通网落建设等一系列政策。随着9城相继明确了自身未来在粤港澳大湾区中的智能后,2020年9城商品住宅成交面积突破至6985万平方米高点。
随着深圳发布二手房指导价;以及惠州、珠海、佛山、中山等陆续发布公积金收紧政策、银行放宽收紧、人才购房收紧以及高价项目重启限签等,2021年9城商品住宅成交规模显著回落,较2020年降低672万平方米。
由此可见每一轮规划利好或者调控收紧均能在次年甚至当年在楼市成交规模上得到体现。在粤港澳大湾区,无论是刚需还是投资购房者,购房需求均与政策规划的松紧高度一致。


2、4城GDP过万亿,6城商品房销售过千亿,购买力充裕“藏富于民”(略)
3、湾区内城市楼市联动性较高,广佛、深莞一体化致成交“同涨同跌”
粤港澳大湾区另一个显著特点在于9城楼市联动性极高。这主要有四方面原因:
一是由于9城在地理位置上项目毗邻,多个区域相互接壤文化同属一脉;二是由于9城在产业上相互关联,产业链带动城市间人口频繁流动,购房需求相互重合;三是9城楼市调控政策高度同步,施政时间节点和政策涉及方向往往以广深为标杆;四是9城之间相互融城,广佛一体化、深莞一体化等促进了楼市联动。
以广州、佛山和深圳、东莞为例,由于两个城市间购房群体反复虹吸和外溢、楼市热度反复轮动、辐射,广佛和深莞楼市成交规模走势高度吻合,呈现“同涨同跌”:核心城市外围辐射型城市基本要等核心城市行情回暖后方能出现“转机”。

因此根据楼市关联性、购房人群特征和经济强弱程度,下文将大湾区9城分为三类:
一是广州和深圳,是大湾区楼市风向标(下图红色区域);
二是佛山、惠州、中山、珠海和东莞,环绕广深受核心城市辐射,人口频繁穿插流动,楼市以投资和刚需双重驱动(下图蓝色区域);
三是江门和肇庆,地理上远离广深,产业上与其余7城关联不大,楼市上是内生型城市,需求以自住刚需为主(下图黄色区域)。

(二)区域核心型:行情率先启动,地市先于楼市复苏,调控难言实质放松
广州和深圳作为大湾区核心城市,首轮土拍随着政府让出利润空间,诚意满满下地市回暖。但楼市依旧惨淡,4月两城合计一二手房成交规模分别同比下降53%和38%。主因是相比在地市托市,楼市调控并没有实质放松,购房者仍以观望为主。
1、广深政府托市意图显著,首轮土拍“央国平”加持下热度稳步回升
5月初广州和深圳相继完成了2022年首轮集中土拍,两城政府托市意图明显,双双给予了房企大幅规则让步,但从结果上来看深圳土拍大热广州土拍热度也有回升。
土拍规则上增大利润空间,广州取消了部分地块“要求不低于50%的房源向无房者出售”的要求,深圳则上调了部分地块的限价。两城均给予了参拍房企更大的利润空间,深圳和广州可售宅地平均房价地价差分别达到2.4万元/平方米和1.3万元/平方米。
土拍规模上提高供地质量,广深两城首轮土拍供应总建面分别为276万平方米和107万平方米,不及2021年任一轮。其中广州中心城区合计供地11宗,占比超六成,土地质量较2021年第三轮有所提升。
成交情况来看,深圳“大热”8宗含宅地块(包括纯租赁用地)全部触及较高限价,且其中4总地块竞自持的保障性租赁用房建面到较高,达到“双触顶”,整体溢价率高达15%。广州热度则较2021年第三轮略有回升,18宗涉宅地成功出让17宗,其中2宗溢价成交、并且1宗地块以较高限价+竞自持9%成交。
可见,首轮土拍中广深两城传递出显著托市意图,房企利润空间扩大后平均楼板价降低,带来的是溢价率上涨和流拍率下降。

2、广深新房到访量上升,成交尚属底部,二手房成交小幅回温不及预期
与已有明显回暖的土地市场不同,广深楼市销售规模仍处于低谷期,至五月两城市场略有起色。深圳一手房到访量有所增长,广州则表现为二手房规模回升。
至2022年4月广深两城合计成交一手房98万平方米,同比下降38%。虽3-4月成交规模同比降幅较1-2月有所收窄,但仍处于历史低点。4月单月成交规模不足2021年高点一半。
至五月,广深楼市出现一定复苏迹象。一手房方面体现为深圳开盘到访客户增加。五一假期,深圳有三个项目开盘。其中南山鸿荣源尚璟公馆,首批推售441套住宅,均价约8.9万/㎡,共入围551批客户,5月1日线上选房,去化接近70%,从案场反馈的看房到访、认筹人数等侧面来看,市场信心正在逐步恢复。

二手房上,深圳仍处于历史低位,月成交规模低于2000套。广州二手房成交套数已经有四个月成交量向上(2月春节月例外)。其中,3月成交量更是回升到8373套,是近7个月的较高位,基本回到了去年二手房交易参考价出台之前的成交水平。

但需要注意的是,广深市场虽有所回暖但购房者“看多买少”、“只看不买”的观望情绪仍然盛行。具体体现在新房市场虽到访量有所上升,但转化率仍低于7%。
3、调控政策稳中向松边际改善难挽成交颓势,纾困力度尚有优化空间
造成广深当前楼市迟迟不得复苏,购房者观望情绪浓重的原因,主要是两城楼市政策依旧持严,2022年以来没有实质性放松。
与粤港澳大湾区其他7城不遗余力地放松楼市调控不同,广深两城始终恪守“房住不炒”的政策底线。由于两城曾是投资炒房的重灾区,如“深房理”等,因此当前仍维持着严格的楼市调控口径。
截至2022年5月,广州仅针对房贷利率略有下调,但普遍执行的5.2%-5.4%仍高于5年期LPR75BP。深圳仅出台了防疫纾困政策,扩大“六税两费”减征范围。此外广州在2月两度发文辟谣一手房和豪宅限价放松的传闻。
针对限购、限贷和限售等全国其他地市已有放松的调控政策广深当前仍没有调整迹象。因此购房者当前仍处于观望情绪中,缺乏置业动力。

(三)外围辐射型:佛莞等大力纾困但收效一般,需求透支成交不见回暖
环绕广深的辐射型城市,包括佛山、东莞、惠州、中山、珠海,楼市受前者强影响下也出现明显下行。2022年5城通过放松限购、限贷、落户等多方面刺激楼市,但收效一般。
1、政策放松程度大于广深,限购松绑、人才新政、降首付等层出不穷
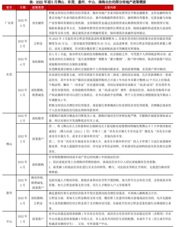
如上文所说,围绕广深的辐射型城市2022年政策放松力度极大。频繁且全面的地出台各项楼市纾困政策。其中东莞、佛山和惠州尤为明显,2月起月月有新政,全力引导房企纾困和刺激市场需求。
具体来看,4月广东省在整体宗旨上明确积极支持居民合理住房信贷要求,且支持为重点房地产企业提供债券发行服务;鼓励金融机构适度加大流动性贷款支持力度,保持建筑企业融资连续稳定。而在此之前,东莞、佛山、惠州、中山等已是新政连连。
东莞放松了限购,并减免了增值税、提高了公积金。将限购放宽至“落户即可购房”,取消对新落户居民家庭购房时的社会保险金限制。将社保要求“逐月连续缴纳”调整为“累计缴纳”。多孩家庭允许新增购买一套住宅。将个人住房转让增值税征免年限由5年调整为2年。并将公积金贷款较高额度提高。
佛山放松了限购、限贷,并放宽了落户。限购方面,契税缴纳时间或不动产登记时间满5年的商品住房不再计入居民家庭拥有的住房套数。限贷方面,非限购区域部分项目首付降至两成。落户方面,允许非全日制大专和本科申请优粤佛山卡T卡。
惠州取消了两区限购、放松了限贷并为特定人才提供购房补贴。惠州直接取消了惠阳区和大亚湾经开区的限购管制。在公积金方面允许提取公积金支付在惠购房首付款,并全面放开商转公业务。人才政策上,放宽了大亚湾经开区的人才政策,鼓励企业开展团购并给予人才购房补贴。
中山放宽限购、限贷,并降低落户门槛。取消岐江新城限购管制。第二套公积金贷款较高额度个人提高至50万元,家庭提高至90万元。此外,放宽了稳定居住就业入户条件。
总而言之,属于区域辐射型城市的5城大力出台楼市纾困政策,从限购、限贷、落户等方面不遗余力的开需求源,试图引入新鲜需求、提高本地居民购买力。


2、楼市尚属底部,4月5城成交同比“腰斩”,部分项目去化不足15%
从5城商品住宅成交走势来看,连续的新政并未刺激楼市成交如期复苏。随着5城政策相继出台,新房成交规模反而回落。
2022年4月5城商品住宅成交面积共计157万平方米同比下降59%。即使较年内1月和3月也均有下降,较1月下降24万平方米,环比下降14%。
从重点在售项目来看也是惨淡一片。4月东莞在售项目整体去化率为32%,珠海和佛山更是降至14%和12%。5城在售项目普遍面临滞销局面。如珠海华发琴澳新城四季半岛新加推去化率仅11%,万科红树东岸更是加推195套,仅得到8套认购。

3、投资退场,改善观望,刚需接棒,80平以下占比上升,户型小型化
5城虽全力出台新政纾困,但在新房销售表现上并未收到良好的结果。其主要原因在于疫情叠加经济下行,刚需买不起改善不想买,无论从客户信心,还是居民购买力,均面临阶段性瓶颈。
购买力透支下虽有政策扶持但页难以支撑购房消费。2020年5城房价收入比中珠海、东莞和惠州已超过10年,其中珠海和东莞超过16年,与广州相当(2020年广州房价收入比为15年)。由此可见由于珠海和东莞前期超涨,刚需购房者购买力已透支。而佛山和中山虽2020年房价收入比较低,但由于2021年疫情反复和经济下行,居民人民收入下降。此消彼长下购房难免承受更大压力。
此外从成交结构来看,对比5城2020年和2022年前4月各面积段商品住宅成交占比,80平方米以下住宅占比上升8pcts至23%,80-100平方米和100-120平方米占比均下降3pcts。与住宅成交面积小型化相对应的是,改善的大面积占比逐年下降,120-140万平方米占比下降2pcts至12%。东莞和佛山140平方米以上住宅占比也均有降低。
可见购买力透支下刚需购房者难以置业,购房主力面积端逐渐下降。同时由于市场下行,改善客群也暂时搁置购房计划,观望下市场占比下降。

(四)内生型:江门、肇庆楼市以自住需求为主导,无明显“大涨大跌”(略)
03
典型城市当前市场热度:广州复苏初显
佛山尚属底部,江门持续盘整
(一)广州:地市、二手房复苏征兆已现,宽松政策有待加码重铸市场信心(略)
(二)佛山:楼、地市未见起色,投资退潮,内需透支,库存高企等问题突出
对于佛山楼市而言,与核心城市广州息息相关,广佛一体化下二者联动效应持续加强,可以说广州外溢需求在某种程度上是决定佛山市场周期性变化的核心动因。介于广州市场的低迷行情,佛山楼、地市尚未出现复苏征兆,即便人才新政持续加码,预计仍难挽成交颓势。
1、楼、地市双冷,前4月累计降幅持续扩大,企业端、居民端持续观望
纵观佛山2020年以来楼市热度变化,与全国行情保持一致,疫后迎来稳步复苏,主要得益于“三旧”改造全面提速创造增量需求和不断调降人才落户门槛并放开人才购房限制,持续扩大人口基数。而市场高热行情延续到了2021年上半年,下半年随着房企暴雷不断,市场信心不足,成交量急转而下,8-11月单月成交量均不足100万平方米,而后随着11月二手房税费的下降,及信贷宽松等政策,佛山楼市在12月迎来翘尾行情,成交量冲高至120万平方米。
步入2022年以来,整体全国行情低迷的背景下,佛山也不例外,成交延续低位波动,4月由升转降,单月成交量仅为46万平方米,单月同比和累计同比降幅持续扩大,已达63%和44%。

而从项目来访、开盘去化等微观层面来看,整体去化率自2021年4月以来便开始波动下行,2022年开年至今基本持稳在10%左右,4月虽略有回升至13%,但尚属阶段性底部。而从客户来访量和转化率来看,“看得多,买得少”观望情绪更加浓厚,据CRIC监测数据,2022年2-4月月均客户来访量基本都在3.9万组左右,处于2021年以来高位,但客户转化率仅为6%-7%,尚无明显提升。

而从土地市场来看则更显低迷,据CRIC监测数据,1-4月佛山涉宅用地挂牌14宗,仅出让7宗,均为底价成交,另外3宗因故撤牌,4宗延期出让或仍在交易状态,对比去年同期佛山15宗涉宅用地成交,今年成交规模明显缩减,从成交总建面来看,前4月同比跌幅高达43%,开发商在销售淡市下普遍缺乏拿地意愿,成交楼面价也呈现波动下行走势。

2、人才新政对楼市提振效应边际递减,前期供地过量致广义库存高企
佛山是典型的政策敏感型市场,政策既是需求强弱转化导火索,也是周期波动的催化剂。事实上,2022年以来,福州纾困政策不断,2月降首付,非限购区域部分楼盘首付低至2成,3月放宽落户,人才T卡申领门槛由全日制大专降至非全日制大专亦可申领;4月更是放松限购,限购区满5年二手房不再纳入限购套数之中。

不过从政策效果来看,对市场提振作用相对有限。我们认为,原因无外乎以下几点:一是广佛楼市联动性较强,广州当前楼市尚未完全复苏,广州外溢需求购房积极性不高,目前观望情绪浓厚,整体市场信心不足;二是落户门槛“一降再降”,人才新政对楼市提振呈边际效应递减。早在2019年12月,佛山放开各类人才购房限制,在本市工作、具有本科及以上学历或中级工及以上职业资格的人才,购买首套房不受户籍、个税、社保限制。此后更是进一步调降人才落户门槛,不得不说,人才新政早期的确能刺激了一波增量需求释放,但是随着这波需求释放完毕,对于楼市的支撑作用越来越难以维继。三是因前期供地过量叠加成交低迷导致广义库存压力稳中有增。事实上,佛山广义库存高企,截止2022年4月末已近8000万平方米,在全国排名靠前,去化周期超11年,供需失衡也导致了居民短期购房热情并不高涨。

3、外地投资退潮,本地自住接棒,短期需求严重透支,成交渐遇瓶颈
事实上,佛山市场需求可划分为以下三类:一是广州外溢需求,购买力最为强劲,置业偏好南海区、顺德区,广佛板块最为受益。二是本地改善性需求,在佛山工作、生活时间较长,既有一定的经济基础,又有“土著”情结,置业偏好禅城区。三是本地底层刚需,普通工薪阶层居多,价格是首要考虑因素,哪里便宜买哪里,置业偏好三水区、高明区。
据CRIC监测的2020年以来佛山年度各区域商品住宅成交面积占比变动情况来看,投资退潮,本地改善、刚需接棒特征显著。承接广州外溢的南海区2022年一季度成交面积占比仅为24%,较2020年下降3个百分点,而本地刚需的高明区成交面积占比由2021年的9%上升至2022年一季度的13%,改善需求表现相对稳定,占比保持在16%。目前来看,佛山置业客群仍以本地刚改、再改客为主,缺乏刚需和广州外溢及投资客。从项目去化来看,禅城核心区位大面积主打本地改善客群项目相对热销。禅城区的朝安金茂悦项目在今年五一期间累计来访超1000组,劲销40套。石湾的龙光天宸也在今年五一期间热销破2亿。

相较于本地改善性需求以及底层刚需,广州外溢需求才是决定佛山市场周期性变化的核心动因。主要原因在于广佛已迈入全域同城化的新阶段,对于居住生活在广州主城区的客群而言,佛山下辖的南海区、顺德区已然成为广州外溢需求重要承接地,市场价值远高于广州下辖的增城、从化这类远郊区域。区别于佛山本地自住以及改善性需求,广州外溢客群基数更为庞大,并有较强购买力支撑,成为主导佛山市场冷暖变化的主要因素。而这部分需求目前相对疲软,这也是导致佛山楼市成交低迷的主要原因。
(三)江门:内生型楼市平稳行情,地市趋冷,基本面较弱致后续增长受限(略)
04
总结预判:广深地市先于楼市先回暖
政策利好加持下强三线轮动复苏
基于上文,我们分析了粤港澳大湾区不同类型城市的典型特征和影响当前市场热度的核心动因,究竟2022年整体湾区市场能否稳步复苏?各城市分化行情会否愈演愈烈?
(一)三四线政策宽松力度仍将加大,落户、财税等组合拳以刺激购房(略)
(二)广深地市先于楼市回暖,佛莞惠中珠未见起色,江门、肇庆等稳中有降
就当前市场热度来看,粤港澳大湾区新房成交低位运行,同比跌幅在50%左右小幅波动,整体复苏进度弱于预期。而就地市成交而言,在地方政府各类利好政策加持下,广深土拍已有转暖迹象,流拍率下降,高溢价地块频出。
总体来看,各城市间分化持续加剧:广州市场缓慢复苏,今年五一假期项目去化率达32%,较去年同期下降12个点。不过与3-4月对比,整体市场仍在稳步复苏之中。深圳仍未扭转颓势,4月开盘去化率跌至32%,龙岗、龙华等关外区域去化普遍承压,去化率普遍不足三成,大鹏新区部分项目主动降价,并赔偿价差给老业主,但去化表现依旧不理想。佛山、惠州等继续蛰伏,受限于缺乏广深外溢客群,渠道带客、成交转化效果均较差,多数项目开盘去化率仅在15%左右,珠海库存风险加剧、去化持续承压,尤其是在金湾平沙、斗门井岸等库存高企区域,即便渠道点数提高至6%-7%去化也依然艰难。而基本面相对较弱的江门、肇庆等以内生型需求为主导,因短期需求透支严重,整体成交热度呈现稳中有降。
(三)三季度市场热度预期传导至佛莞惠中珠
从市场面来看,粤港澳大湾区除了个别城市诸如江门、肇庆等市场相对内生,以本地自住需求为主导之外,余下各城市联动性较强,政策敏感度较高,唯有等待核心一线广州、深圳市场回稳,三四线城市才有轮动回稳的可能性。
具体来看,广州、深圳因城市经济基本面相较优质,人口吸附能力强劲,市场需求及购买力均有较强支撑,房地产市场有望在5-6月率先复苏。以广州为例,目前部分区域已经在酝酿出台一些有利于需求释放的购房政策,如南沙重新放开人才购房政策等,加之全国以及湾区城市近期围绕楼市的稳市政策动作频频,广州市场人气在五一假期已有提升迹象,预计二季度整体复苏速度还将加快。
基于核心城市回暖的乐观假设,市场热度会逐步传导至周边的佛山、东莞、惠州、中山、珠海等城市,这些城市楼市有望在下半年迎来触底回升。主要是基于这些城市经济实力较强,佛山已跻身万亿GDP俱乐部,东莞则是打工人的天堂,中山的镇域经济自成一体,当前主要问题在于市场信心不足,观望情绪浓厚,只要广深市场行情启动,外溢投资客势必能点燃成交热情,继而带动这些城市临近区域市场稳步回暖,譬如广佛交界的佛山南海区、顺德区等。
最后,针对城市基本面较弱的内生型城市江门、肇庆等,受粤港澳湾区利好政策影响较小,与广州、深圳等核心城市楼市联动性不高,因而后续整体行情回暖还需要较长的时间,2022年预期难见起色。一方面人口基数不大,内生需求相对有限;另一方面前期居民过度加杠杆购房,市场需求及购买力也存在明显透支,这类城市楼市修复仍需“以时间换空间”。
来源:克而瑞地产研究
声明:本文由入驻焦点开放平台的作者撰写,除焦点官方账号外,观点仅代表作者本人,不代表焦点立场。


