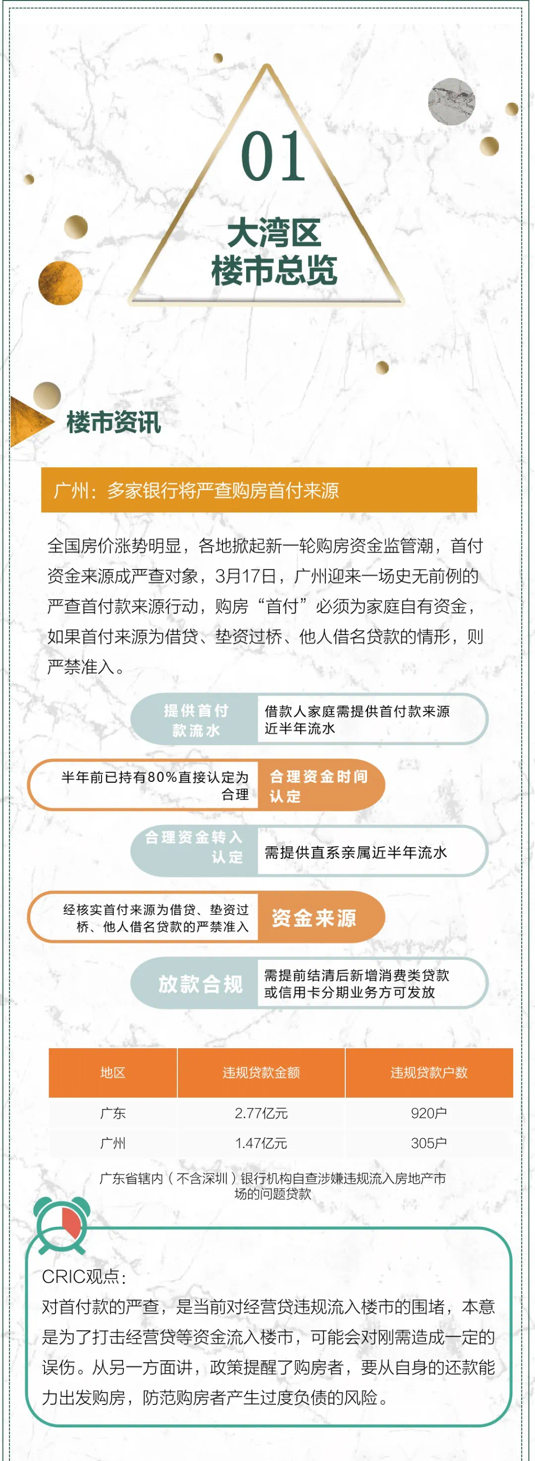
信号!成交跌14%,19盘闹市,去化仅3成!楼市风向变了?
扫描到手机,新闻随时看
扫一扫,用手机看文章
更加方便分享给朋友
楼市的一举一动,都牵动着购房者的神经。
上周,广州19盘扎堆入市搅弄风云,新批供应也恢复常态,不过一手住宅成交却有所回落,跌至年后新低。
在错综复杂的市场环境下,广州楼市究竟如何?
供应
上周(3.15-3.21),广州新批供应恢复至常态。
据克而瑞数据统计,上周广州商品房共供应2362套,供应面积为23.05万㎡,环比增加156%。
其中,一手住宅供应2269套,供应面积22.48万㎡,占全市商品房供应量的97%。
供应主要来自有素着“东大仓”之称的增城,供应1064套单位,供应面积9.99万㎡,占全市供应量的43%,其次是花都区供应471套单位,占全市供应量的24%。
成交
据统计,上周(3.15-3.21)广州一手住宅成交成交1765套,成交面积为18.85万㎡,环比减少17% 。

值得注意的是,自2021年以来,除春节假期外,广州一手住宅成交保持2000套以上,然而随着集中签约高峰过后,近期市场成交出现连续回落。
在市场大势影响下,大部分区域成交出现缩水,其中增城区一手成交435套,环比下跌13.9%,但其销量依旧领跑全市;持续大热的黄埔则拿下了329套成交,成交面积达3.4万㎡。

此外,番禺、荔湾、越秀三区成交不跌反涨,分别拿下180套、85套、7套的成交。
去化
19盘集中入市,市场反响又如何呢?
据克而瑞分析师实地调研,上周广州19盘推新,共计推出1824套房源入市,整体去化约3成,东部增城为推盘主力,不过受区位偏远而整体去化平淡。
热盘为天健天玺和保利南沙天汇,前者黄埔市场热度持续叠加板块稀缺复式产品优势,再加上项目近在建商业体及黄埔有轨电车1号线,市场热度较高;后者坐落在灵山岛尖,区位优势明显,小户型为成交主力优势下,两盘去化率均为62%。

天健天玺沙盘图
下附周报全文:
















文来源载:克而瑞广佛区域
声明:本文由入驻焦点开放平台的作者撰写,除焦点官方账号外,观点仅代表作者本人,不代表焦点立场。


