四城已推行二手住房成交参考价,深圳成交价5个月缩水15%
扫描到手机,新闻随时看
扫一扫,用手机看文章
更加方便分享给朋友
7月21日,上海易居房地产研究院发布《二手住房成交参考价格制度》。报告称,2021年全国房地产市场出现了一个较大的变化,即部分城市推行了“二手住房成交参考价格”制度,将二手住房价格正式纳入监管体系中。
“二手住房成交参考价格”制度也可以理解为指导价或限价制度。报告指出,二手住房参考价制度的推行,与二手住房价格虚高、房价炒作等有直接的关联。
此次,易居研究院发布的报告选取全国70个大中城市房价指数进行分析,以研究二手住房价格的冷热程度。当前对于二手住房价格的冷热界定,还缺乏统一的标准。不过从全国部分城市具体政策来看,如苏州、武汉等都提出了二手住房价格年度涨幅不超过5%的规定。因此,将“房价指数同比涨幅大于5%”界定为“房价偏热”。
按照国家统计局公布的数据,今年6月份,全国70个城市中,二手住房价格指数同比涨幅超过5%的城市共有25个,位于“房价偏热”区间。其中,最热的10个城市包括广州、徐州、上海、北京、宁波、深圳、杭州、银川、金华和泉州。报告建议,此类城市应加快推进和完善二手住房成交参考价格制度。
截至目前,全国共有4个城市即深圳、宁波、成都和西安推行了二手住房参考价制度。

其中,深圳于今年2月率先在全国推行二手住房成交参考价格制度。而后宁波、成都和西安陆续跟进。
上述报告指出,在这四个城市中,深圳作为全国最早落实二手住房成交参考价制度的城市,调控力度大、政策效应最为明显。
二手住房成交参考价制度的效果如何?易居研究院监测的官方数据显示,今年1月份深圳二手住房的成交价格出现历史较高点,即为72436元/平方米。随着二手住房成交参考价制度的推进,房价下跌或降温成为趋势。到了6月份,其二手住房成交价格为61500元/平方米,累计下跌10936元/平方米,价格缩水了15%。类似走势在深圳具体下辖区中也得到体现。以此前二手房交易较热、房价较高的南山区为例,其在今年1月份成交房价为105055元/平方米,而6月份则下跌为87871元/平方米,累计下跌17184元/平方米,缩水16%。
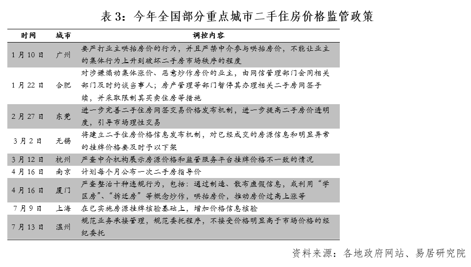
除了二手住房成交参考价制度,今年以来,部分重点城市也出台了各类调控和监管措施促进二手住房价格的稳定和市场预期的稳定。
据不完全统计,除上述4个出台二手住房参考价制度的城市以外,全国至少有9个城市对二手住房价格进行了重点规范和管控,涉及严打业主哄抬房价的行为、建立二手住房价格信息发布机制、增加价格信息核验等。

易居研究院智库中心研究总监严跃进表示,二手住房成交参考价制度的推进,成为今年二手房市场最重要的一项政策,进一步体现了房地产全方位监管的导向。此类政策需要坚持推进、全面铺开,后续在政策推进过程中,地方政府、中介、房主和购房者等都应该积极做调整。
来源:澎湃新闻
声明:本文由入驻焦点开放平台的作者撰写,除焦点官方账号外,观点仅代表作者本人,不代表焦点立场。


