住建部明确调控不力坚决问责后,20天内13城出台楼市新政
扫描到手机,新闻随时看
扫一扫,用手机看文章
更加方便分享给朋友
7月以来,在中央多次重申“房住不炒”基调和三稳目标下,住房和城乡建设部明确提出要对房价上涨过快城市约谈问责后,房地产市场迎来新一轮调控潮。
据澎湃新闻不完全统计,自7月22日,住建局强调进一步落实城市政府主体责任,强化省级政府的监督指导责任,对调控工作不力、房价上涨过快的城市要坚决予以问责后,目前已有13城发布楼市调控新政促进房地产市场平稳健康发展。
这些城市包括:上海、绍兴、合肥、无锡、济南、广州、武汉、东莞、金华、杭州、北京、成都、衢州。
在这些出台楼市调控的城市中,整顿中介规范经营、出台二手房指导价、限制经营贷、限购、限售、打击炒房成为重要内容。
调控不力坚决问责
7月22日,国务院召开加快发展保障性租赁住房和进一步做好房地产市场调控工作电视电话会议,会议指出,要高度重视房地产工作中的新情况新问题,坚持房子是用来住的、不是用来炒的定位,不把房地产作为短期刺激经济的手段,全面落实稳地价、稳房价、稳预期的房地产长效机制,促进房地产市场平稳健康发展。
同日,有媒体指出,今年以来,受多种客观因素影响,再加上部分城市履行主体责任不到位,放松房地产市场调控,部分城市房地产市场升温,个别城市出现过热苗头,需要因城施策、精准施策,进一步加大房地产市场调控和监管力度。对此,住建部房地产市场监管司司长张其光表示,住建部将会同有关部门,进一步落实城市政府主体责任,强化省级政府的监督指导责任,对调控工作不力、房价上涨过快的城市要坚决予以问责。
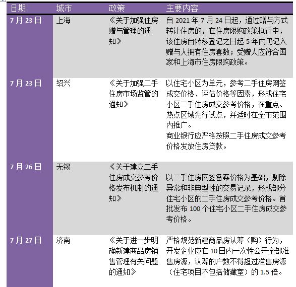
随后的7月23日,住建部等8个部门发布《关于持续整治规范房地产市场秩序的通知》,《通知》明确,“因城施策”突出整治重点,包括房地产开发、房屋买卖、住房租赁、物业服务四大方面。同时,《通知》提到,力争用3年左右时间,实现房地产市场秩序明显好转。违法违规行为得到有效遏制,监管制度不断健全,监管信息系统基本建立,部门齐抓共管工作格局逐步形成,群众信访投诉量显著下降。
5城被约谈
“对调控工作不力、房价上涨过快的城市坚决问责......”的话音刚落,5个房价明显上涨的城市就被住房和城乡建设部约谈。
7月29日,住建部副部长倪虹约谈银川、徐州、金华、泉州、惠州5个城市政府负责同志,要求坚决贯彻落实党中央、国务院决策部署,坚持房子是用来住的、不是用来炒的定位,不把房地产作为短期刺激经济的手段,切实履行城市主体责任,针对上半年房地产市场出现的新情况、新问题,加大调控和监管力度,促进房地产市场平稳健康发展。
这5个城市在今年上半年新建商品住宅销售价格和住宅用地价格增长过快,市场预期不稳,引起社会广泛关注。同时,住建部宣布,将银川、徐州、金华、泉州、惠州市纳入房地产市场监测重点城市名单。
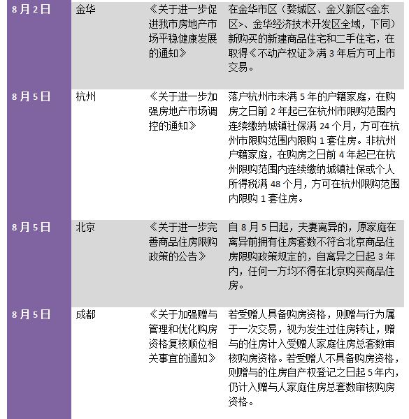
约谈后,8月2日深夜,浙江省金华市住房和城乡建设局发布《关于进一步促进我市房地产市场平稳健康发展的通知》,成为被住建部约谈后排名前列出台楼市调控的城市。
《通知》明确实行住宅限售、实行公证摇号销售,以及要求加强二手住宅价格监管、加强金融监管、严格更名管理、落实主体责任等十个方面。
《通知》指出,凡在金华市区(婺城区、金义新区<金东区>、金华经济技术开发区全域,下同)新购买的新建商品住宅和二手住宅,在取得《不动产权证》满3年后方可上市交易。取得《不动产权证》的认定时间以《不动产权证》发证时间为准。
同时,《通知》提到,加强二手住宅挂牌价格动态监测,及时下架挂牌价格明显异常房源。在金华市区开展热点区域二手住宅交易参考价格发布试点,并适时推广,落实交易参考价格在金融信贷等方面的应用。
已有8城推行二手住房成交参考价
值得一提的是,在业内看来,二手住房成交参考价制度的推进,成为今年二手房市场最重要的一项政策,进一步体现了房地产全方位监管的导向。
为应对二手房市场挂牌价格混乱、部分业主“抱团涨价”等行为,越来越多的城市开始对二手房市场价格进行管控,并探索建立二手房参考价格发布机制,抑制楼市“虚火”蔓延。
除了上述提到的金华市,据澎湃新闻不完全统计,目前全国已有8个城市,即深圳、宁波、成都、西安、绍兴无锡和东莞提出推行二手住房参考价制度。
除了二手住房成交参考价制度,今年以来,部分重点城市也出台了各类调控和监管措施促进二手住房价格的稳定和市场预期的稳定。
据易居研究院不完全统计,全国至少有9个城市对二手住房价格进行了重点规范和管控,涉及严打业主哄抬房价的行为、建立二手住房价格信息发布机制、增加价格信息核验等。
对于2021年的展望,中国社会科学院生态文明研究所、中国房地产估价师与房地产经纪人学会联合发布的《房地产蓝皮书2021》指出,房地产行业仍是中国经济的压舱石和稳定剂。房地产金融监管将持续强化,继续坚持“稳”字当头的政策调控基调,调控政策更加精细化、完备化。租赁市场发展受到政策关注程度进一步增强。受全球货币宽松和低利率政策影响,2021年房地产市场将面临较大的上涨压力。市场风险不断加大,分化趋势日益明显,房地产行业面临重新洗牌,政策调控趋紧也将遏制市场过热冲动。
来源:澎湃新闻
声明:本文由入驻焦点开放平台的作者撰写,除焦点官方账号外,观点仅代表作者本人,不代表焦点立场。


