马力十足!广州将建7条城轨!穗莞深城际有望国庆前运营
扫描到手机,新闻随时看
扫一扫,用手机看文章
更加方便分享给朋友
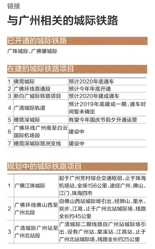
城际铁路指专门服务于相邻城市间或城市群,旅客列车设计速度200km/h及以下的快速、便捷、高密度客运专线线路。
今年国庆前,穗莞深城际铁路有望正式开通运营。这是属于广州、深圳和东莞区域的排名前列条城际轨道交通线路,线路开通后将采用公交化的运营方式,每隔大约5分钟发出一趟,密度和市内的地铁相当。
年底前,广州还将迎来另外一条城际线路—广佛环线首段佛山西至广州南站,届时佛山中心区较快15分钟可直达广州南。
随着湾区交通“1小时生活圈”建设的提速,广州规划建设了7条城际铁路:佛莞城际、广佛环线、新白广城际、广清城际、穗莞深城际、穗莞深城际琶洲支线、广佛江珠城际。南都记者获悉,今年底,广州地铁有望拿下广清城际铁路(广州北-清远)运营,构建粤港澳大湾区“一张网、一张票、一串城”,实现城际轨道交通的“公交化”。在粤港澳大湾区内的城际出行,将如同坐公交一样方便。
穗莞深城际:国庆前将通车5分钟一趟
近日,穗莞深城际铁路全线静态验收正式启动,此次静态验收将为穗莞深城际铁路下一步开展联调联试奠定坚实基础,这条前后历时近11年的城际铁路离开通又迈出了关键的一步。
南都记者获悉,穗莞深城际铁路静态验收从上个月开始将一直持续到本月底。如果专业验收工作顺利,穗莞深城际铁路将从7月1日正式启动联调联试工作,有望今年国庆节前正式开通运营。
据悉,检查验收的主要任务是查验工程质量是否符合国家和相关部委的质量标准,工程内容是否按合同约定、批准的设计文件建成,同时检查环保机制、消防设备、防灾监控系统、公共安全防护、应急疏散等功能设施是否满足运营的需要。
静态验收组从广州新塘站至深圳机场站,对沿线15个站点以及区间工程,共计76公里长的施工区域进行全面检查。
穗莞深城际轨道位于粤港澳大湾区东岸中轴线上,建成后的穗莞深城际列车将进入5分钟一趟车的公交化运营,深圳前海、大空港、东莞滨海新区等经济发达区域对珠三角乃至内地的经济辐射作用进一步彰显,这对促进珠三角区域以及粤港澳大湾区经济一体化有着重大意义。
新白广城际:从新塘至白云机场仅需20分钟
与穗莞深城轨无缝对接的新白广城际轨道,近期也有了新动态:日前,广州北站经白云机场至新塘城际轨道相关招标工程挂网公示,公示内容披露了线路的具体信息。
新白广城际铁路起于广清城际广州北站,中间设车站13座,最终引入穗莞深城际新塘站(不含),正线全长77.573公里。途经花都区秀全街、花城街、花山镇、花东镇,设有天贵路站、花山站和机场T2站。新塘至竹料段预计2020年开通运营,T2站至竹料站段于2022年8月31日开通运营。
该线是穗莞深城际北延线和广佛环线城际铁路的组成部分,项目建成后,有利于全面形成珠江东岸穗莞深城际便捷客运交通走廊,开辟白云机场、清远方向至深圳方向及珠三角东南部地区的快捷通路。
新白广城际铁路工程建成后,将直接连通广州白云国际机场、广州北站及深圳宝安国际机场三大交通枢纽,亦有利于全面形成珠江东岸穗莞深城际便捷客运交通走廊,是珠三角地区城际轨道交通网的重要组成部分。届时,从新塘至白云机场仅需20分钟,从广州北站至白云机场仅需10分钟。
广清城际:今年底前建成“公交化”运营
广清城际一期工程于2012年年底开工建设,预计2019年底建成,通车时间暂未确定。届时从清远到广州花都只需25分钟。广清城际正线全长38.157km。全线共设6个车站,其中广州北、石陂2个地面站,狮岭、银盏、龙塘、清远4个高架站。
广清城际项目共分为两期:广州北至清远段(今年完工),广州中心城区至广州北段(2019年开工,将于2024年建成)。一、二期全部建成后,从清远市区到广州中心区预计仅需40多分钟,对形成广清一小时经济生活圈具有重要推动作用。
早前,广州地铁集团有限公司宣布,未来将承接包括广清城际铁路(广州北-清远)在内的4条城际铁路运营管理,构建“一张网、一张票、一串城”的粤港澳大湾区轨道交通运营模式,届时清远街坊乘车去广州将实现“公交化”。
穗莞深城际琶洲支线一期:串起五城 空铁联运
未来市民出行不仅可以从琶洲直达深圳和南沙,还可以从南沙直达白云机场。日前,珠三角城际轨道交通穗莞深城际琶洲支线项目在市环保局网站上进行审批前公示。据公示项目披露,线路设大学城东和化龙两个站,时速为160公里,而大学城东是设在长洲岛上,与地铁7号线二期的深井站换乘。
据琶洲支线的运营计划表显示,运营时间为6时至24时,全日运营18小时。列车采用4动4拖8辆编组的CR H 6动车组,车长199.5米。线路共分为三种:南沙到琶洲、南沙到白云机场、琶洲到深圳,而南沙到白云机场是大站停,其余两条线路为站站停。
穗莞深城际琶洲支线自广佛环线东环的琶洲站(不含)引出,向东南方向经大学城东、化龙引入佛莞城际莲花站(不含)。工程新建线路长约17.621公里。全线新建大学城东、化龙2个车站,均为地下站。
穗莞深城际琶洲支线作为穗莞深城际引入广州中心城区的重要组成部分,被“十三五”规划确定为“十三五”期间的铁路设施重点建设任务。“十三五”规划中琶洲支线起于广佛环线的琶洲站,中穿大学城,至莲花站与佛莞城际接轨。
琶洲支线自广佛环线琶洲站引出,向东与佛莞城际、莞惠城际衔接,向南通过麻涌至洪梅西南联络线贯通穗莞深城际,既满足穗莞深与广州中心城区直达客流需求,又强化广佛环线的客流集散功能,还形成东莞、惠州与广州中心城区的便捷通路,有利于吸引东莞主城、惠州至广州中心城区客流,也是促进广佛一体化快速发展重要的交通基础设施。
粤港澳大湾区:实现1小时交通圈
除了已开通的广珠城际和广佛肇城际,广州今年计划开通线路有穗莞深城际和广佛环线(首通段)。线路开通之后,广州东站至深圳机场只需1小时,广州南站10多分钟就可到佛山城区。
据早前发布的《广州综合交通枢纽总体规划(2018-2035年)》(以下简称《规划》)提出,要建成以广州为核心的粤港澳大湾区城际铁路网和城际铁路枢纽体系,实现1小时交通圈。
《规划》指出,广州铁路枢纽是华南地区重要的特大型铁路枢纽,拥有京广铁路、广深铁路、广茂铁路、广珠铁路、南广铁路、贵广铁路和京广高铁、广深港高铁,广珠城际、广佛肇城际。在广州全球交通枢纽建设主要指标中显示,2017年城际铁路广州段运营里程的指标为13公里,2020年为190公里,2035年要达500公里。
《规划》显示,以广州为中心的珠三角各城市之间联系紧密,相互间城际客流量大。目前城际铁路网尚未形成,仍需依靠国铁干线网发送,城际客运以私人小汽车为主,轨道和公路客运为辅。
随着大湾区建设提速,大规模城际铁路建设将加速区域一体化进程。城镇间经济产业协作配合将更紧密,城际客流、尤其是商务出行规模需求将大幅增加。在城际铁路逐步成网期间,城际间客流年均增速在5%左右。
焦点
多城一网 一票通达
为了进一步推进湾区一小时生活圈建设,作为粤港澳大湾区核心城市的广州地铁将承接四条城轨线路:(广清城际铁路(广州北-清远)、新白广城际铁路(新塘-广州北)、珠机城际铁路(拱北-横琴)、广佛环线(广州南-佛山西)的运营,构建粤港澳大湾区“一张网、一张票、一串城”,实现城际轨道交通的“公交化”。
早前,广州地铁发布消息,一票通达,多城一网,换乘便捷,未来上述四条城际轨道将作为广州地铁打造粤港澳大湾区“一张网、一张票、一串城”的试验田,不少市民表示期待。
与传统铁路客运相比,城际轨道交通主要是解决城市间通勤的客流。车站间距比较小,班次比较密,无需长时间候车,快速安检进站,这些都是城际轨道交通的优势。
上述四条线路中,广清城际今年底将完成建设,有望明年通车,其他3条线路也将陆续在明年建成。这几条线路建成开通后,广州、清远、珠海、澳门、佛山城际铁路连成一体。据南都记者较新了解到的情况,作为湾区规模较大的城市轨道交通主体,广州地铁在加快打造湾区轨道交通的便利出行,广清城际“公交化”较快可在本年底试行。一票在手,“打卡”湾区城市间出行。
来源:南方都市报
声明:本文由入驻焦点开放平台的作者撰写,除焦点官方账号外,观点仅代表作者本人,不代表焦点立场。


