广州十四五规划出炉!未来将建11地铁+10跨省高铁…
扫描到手机,新闻随时看
扫一扫,用手机看文章
更加方便分享给朋友
未来五年,广州要怎么干?今日上午,广州市人民政府发布了《广州市国民经济和社会发展第十四个五年规划和2035年远景目标纲要》(下称《纲要》)。

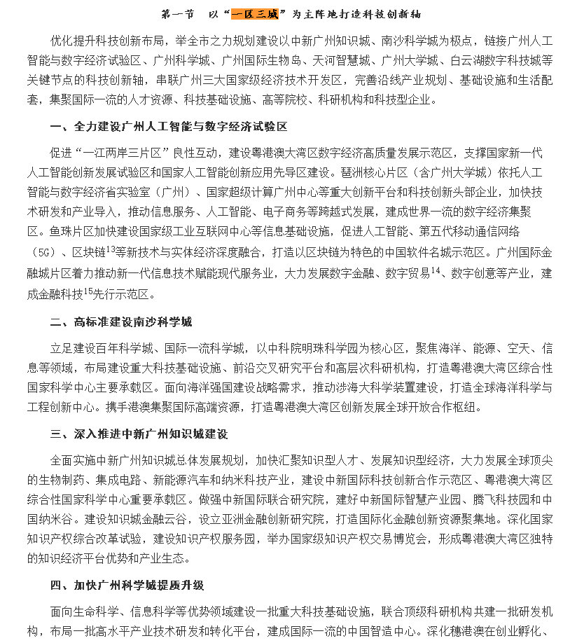
其中,多项重要内容剧透了未来五年的广州,一起来看看吧: 以“一区三城”为主阵地打造科技创新轴 《纲要》中提出,“十四五”期间,广州将以“一区三城”为主阵地打造科技创新轴。其中,“一区”指广州人工智能与数字经济试验区,范围包含琶洲核心片区(含广州大学城,约48平方公里)、广州国际金融城片区(8平方公里)、鱼珠片区(25平方公里);“三城”则是指南沙科学城、中新广州知识城、广州科学城,为广州板块发展划下重点。

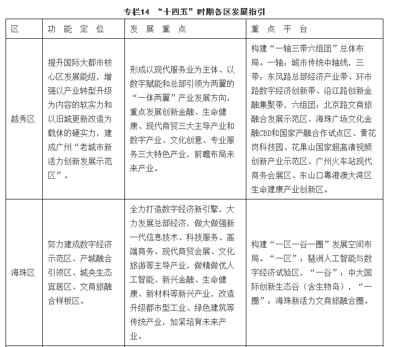
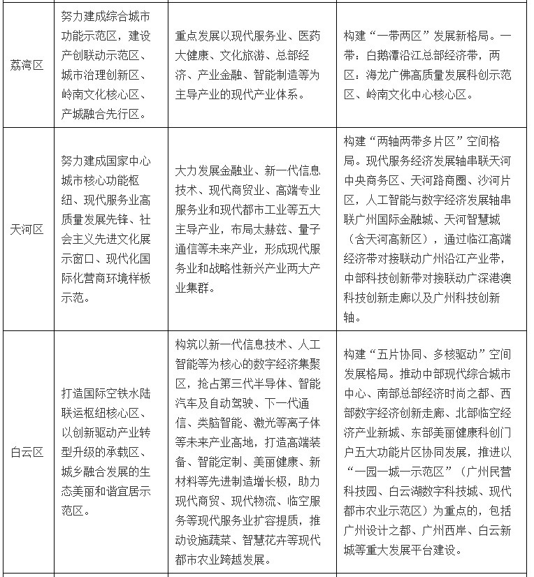
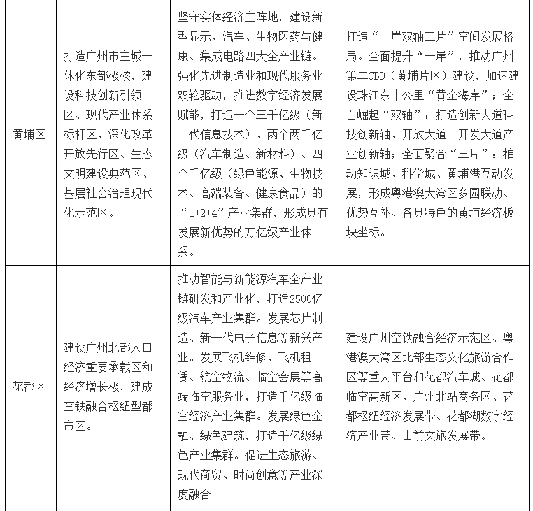
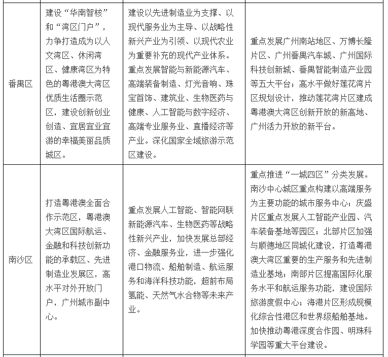
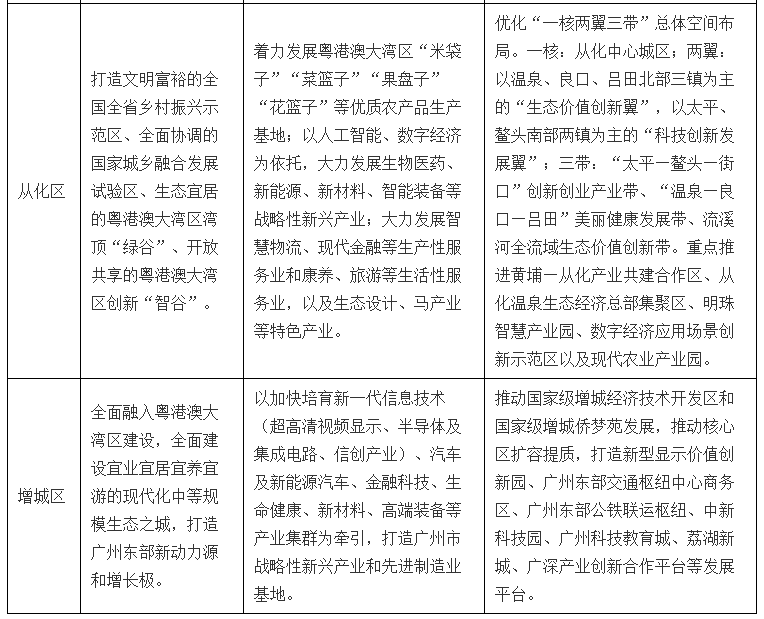
科学确定各区主体功能定位 综合各区资源禀赋、区位优势和产业基础,科学确定各区主体功能定位:越秀:提升国际大都市核心区发展能级 海珠:努力建成数字经济示范区、打造数字经济新引擎荔湾:努力建成综合城市功能示范区 天河:努力建成国家中心城市核心功能枢纽白云:打造国际空铁水陆联运枢纽核心区黄埔:打造广州市主城一体化东部极核、坚守实体经济主阵地花都:建成空铁融合枢纽型都市区番禺:建设“华南智核”和“湾区门户”南沙:打造粤港澳全面合作示范区、广州城市副中心从化:打造文明富裕的全国全省乡村振兴示范区增城:打造广州东部新动力源和增长极





打造国际性综合交通枢纽 在轨道交通的规划上,则更是令人期待:地铁:11条在建+3规划+2条研究到2025年,城市轨道交通运营里程力争达900公里,实现市中心与南沙等外围城区30分钟轨道直达、广州与粤港澳大湾区城市60分钟轨道直达。

铁路 :未来将有10条出省高铁通道格局建设“五主四辅”铁路客运枢纽,建成白云站并升级广州站、广州东站,建设广州东至新塘五六线、广州至广州东三四线,构建广州站、广州东站、白云站三站一体中心组合枢纽。未来,广州将有10条出省高铁通道格局,实现1小时直连大湾区、2小时互通省内、3小时互达泛珠三角、5小时联通长三角和成渝地区双城经济圈。

高速:实现2小时覆盖大湾区完善骨架高速路网,实现2小时覆盖大湾区、5小时连接粤东西北、8小时可达周边省区中心城市,市域高速公路通车里程达1300公里。 推进183条城中村改造 城市更新,也是十四五计划中的工作重点之一。在未来5年间,广州继续完善旧城镇、旧村庄、旧厂房“三旧”改造政策体系,促进白云国际机场等重要交通枢纽、重大功能平台、重点商圈及周边区域“三旧”改造,加快罗冲围等地区改造,推进183条城中村改造。此外,还将加强城市更新的顶层设计和制度创新,建立利益共享机制,合理把握时序节奏,推动征拆工作法制化。除此之外,金融、教育、民生等领域也是十四五计划中重点工作内容,原文内容精华很多,感兴趣的话,大家可以点击原文关注哟~
规划来源:广州市人民政府
声明:本文由入驻焦点开放平台的作者撰写,除焦点官方账号外,观点仅代表作者本人,不代表焦点立场。


