涉70所+学校!多区发布学位预警,家长如何应对?
扫描到手机,新闻随时看
扫一扫,用手机看文章
更加方便分享给朋友
近期,广州多区发布2025年学位预警信息,涉及学校数量之多、影响范围之广,一度引发热议。
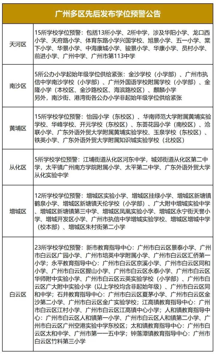
据搜狐房产不完全统计,基于对各区域适龄儿童数量的摸查与预测,以及对现有教育资源分布情况的深入分析,目前,天河区、黄埔区、白云区、南沙区、增城区、从化区6区已发布相关学位预警消息,涉及70所+学校,让不少家长陷入深深的忧虑。
综合来看,各区的入学规则大致相同,如对口公办小学学位不足,根据适龄儿童满足“人户一致”条件的时间排序,按照顺序和公办小学的学位数安排入学,满足“人户一致”条件的时间相同的,则通过电脑派位方式确定,因排序靠后未能入读对口公办小学的,由区教育行政部门统筹安排区属公办学位(含政府购买的民办学校学位)。
在各区的预警名单中,学位吃紧的学校主要集中在小学。那些传统名校、优质学校,其入读资格更是成为了稀缺资源。
像白云区,多达23所义务教育阶段公办学校学位供给紧张,覆盖新市、永平、石井、江高镇、人和镇、太和镇和钟落潭镇等多个教育指导中心。
天河区则有15所学校面临学位供给紧张的问题,包括13所小学、2所中学,涉及华阳小学、龙口西小学、天府路小学、体育东路小学兴国学校、旭景小学、五一小学、棠下小学、华景小学、中海康城小学、骏景小学、华康小学、员村小学、前进小学、广州中学、广州市第113中学等。
另增城区、黄埔区等也不容乐观,多所公办中小学学位紧张。

学位预警的背后,是教育资源分配不均、学龄人口流动以及生育率变化等多重因素的交织影响。
随着城市区域发展、人口流动,部分区域的适龄儿童数量急剧增加,使得城市义务教育资源承载力不足,进一步加剧了学位紧张的问题。像黄埔区,高科技产业云集,人口持续增加,学位紧张的问题尤为突出。根据黄埔区教育局的调研情况,部分区域2025年户籍适龄儿童入读小学一年级人数较2024年还进一步增加。
区域教育发展不均衡也是导致学位紧张的重要原因之一。一些热点区域集中了多所优质学校,使得家长们纷纷“瞄准优质初中”“冲着初中选小学”,进一步加剧了学位的紧张程度。
面对学位预警,家长们的心情无疑是复杂的。他们既希望孩子能够接受到优质的教育资源,又不得不面对学位紧张的严峻现实。为此,不少家长为了孩子的教育,不得不提前几年就开始规划,甚至不惜花费重金购买学区房,以期能够为孩子争取到一个优质的学位。
近几年,广州市在教育领域的投入持续加码,致力于推动教育优质均衡发展,为孩子们创造更加公平、多元的学习环境。在这一进程中,名校开办新校区成为见效最快、看起来也最安全的“捷径”。如广州市天河区汇景实验学校在2024年9月启用的华园校区,原本规划为独立法人单位,但在综合考虑教育资源优化配置的需求后,最终决定将其纳入汇景实验学校体系,成为其分校区,这一举措迅速提升了区域教育资源的整体质量。
同时,近年来,广州先后成立或筹建多个教育集团,实现市属优质教育资源集团化办学全覆盖,集团化办学。顾名思义,将一所名校与若干所学校组成学校共同体,共享优质教育资源和优秀的教学管理模式。
这样一来,同一教育集团内的成员校不仅能共享优质教学资源,提高自身竞争力,甚至部分学生在升学上还有机会直升。
根据惯例,每年4月底,广州各区都会公布今年的学校招生地段。家长们可以如何提前做好准备呢?
在广州,要想顺利就读入口学校,“人户一致”很重要。参考2024年广州市义务教育学校招生工作日程安排,5月为各学校开启报名、资料审核的阶段。
如果要在今年内解决孩子的就读问题,大家必须在4月底完成“人户一致”。
期间,看房、认购、贷款等一系列操作下来,实际时间并不多。这时,大家要尽量避开预警区域,紧盯准现房,即买即住即落户入学,让人省心不少。只要动作够快,一切都还来得及。
如果你的孩子是明年或后年读书,大家可优先关注新校落地或新增学位的片区,学位比较充足。
其次,大家要着重考虑“确定性”强的楼盘、学校。
交楼一拖再拖,最后导致孩子无法正常上学的事例,大家都见过不少。
自带九年一贯制或学校已开办多年的楼盘,往往更受市场关注。孩子的小学、初中读书问题,都有望一次性得到解决。
大家觉得呢?
声明:本文由入驻焦点开放平台的作者撰写,除焦点官方账号外,观点仅代表作者本人,不代表焦点立场。


