预计4月动工!增城西站三条市政道路来了 !
扫描到手机,新闻随时看
扫一扫,用手机看文章
更加方便分享给朋友
广州东部公铁联运枢纽、中新产业园加速推进!
据早前消息,广州东部公铁联运枢纽一期工程有9条集疏运通道。

仅供参考
而昨天,广州公共资源交易中心发布了广汕南路、横一路、纵二路的施工总承包招标公告。
这意味着,这三条市政道路离动工又近了一步。

总投资超5.5亿
预计今年4月动工
据公告所示,三个项目总投资约5.52亿,资金来源均由增城区财政资金安排解决。

更重要的是,三个招标项目的现资金已落实。
接下来,来看一下具体的招标情况吧。
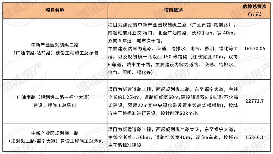
(一)广汕南路(规划纵二路—福宁大道):总投资约2.28亿
项目为新建道路工程,位于增城火车站西站北侧1km,总投资约22771.70万元。

该道路西起规划纵二路,东至福宁大道,主线全长约1.25km, 建设辅道双向6车道,按城市主干路标准进行建设,设计时速60km/h。
此外,项目预计开工时间为2022年4月1日(暂定),施工总期为500日历天。

(二)规划横一路(规划纵二路-福宁大道):总投资约1.59亿
新建道路工程,西起规划纵二路立交,东至福宁大道,主线全长约1.26km,双向6车道,按城市主干路标准建设,总投资约15866.10万元。

项目预计开工时间为2022年4月1日(暂定),施工总期为400日历天。

(三)规划纵二路(广汕南路-站前路):总投资约1.65亿
项目南起站前路立交桥口,北至广汕南路,长约1km,双向 6 车道,城市次干路,总投资16530.05万元
主要建设内容为道路、交通、给排水、电气、照明、绿化等工程,以及规划横一路以西 150 米路段(红线宽度 40m,双向 6 车道,城市主干路,主要建设内容为道路、 交通、给排水、电气、照明、绿化等)。

2022年4月1日计划开工(暂定),施工总期为400日历天,具体开工时间以招标人书面通知为准。
路网建设、产业引进稳步推进
项目主体工程将于5年内建成运行
不得不说,这个月,广州东部公铁联运枢纽及其周边动态频出。
道路规划上,福宁大道(广汕公路至沙宁路段)及纵一路、纵二路跨铁路桥建设项目被列为市重点建设项目。
站前路建设工程,站前路西延段建设工程则为重点建设预备项目。
增城西站综合交通网
仅供参考
产业引进方面,快时尚跨境电商巨头希音的湾区供应链总部项目拟落户在广州东部公铁联运枢纽。
该项目总投资150亿元,总供地约3000亩。

来源:广州市2022年重点建设预备项目计划表
接着,广州东部公铁联运枢纽一期工程地勘察设计咨询进行公开招标......
可以说,片区的路网建设、产业引进工作都在稳步推进中。
而据此前消息,广州东部公铁联运枢纽(广州国际物流产业枢纽)主体工程将于5年内建成运行。
那么,该片区未来会建设成什么样呢?
划分8大功能区
枢纽核心服务区、电商物流小镇...
据增城西站交通集疏运系统规划及周边地区控制性详细规划图所示,该片区共分为8大功能区。(仅供参考,具体以实际为准)
分别是枢纽核心服务区、品质生活社区、TOD活力社区、传统生活区、生产加工区、电商物流小镇、现代物流区,以及铁路枢纽区。
仅供参考,具体以实际为准
在去年11月,增城西站交通集疏运系统规划及周边地区控制性详细规划就进行了征询意见公示。
据公示显示,片区地块分为三个编码——GD0205、GD0303、GD0307。
其中,GD0205片区以二类居住用地为主,将配建4所幼儿园,一所高中。
GD0303片区以商业用地、居住用地为主,且规划4所幼儿园、1所小学、3所九年一贯制学校、1所高中。
GD0307片区以交通枢纽用地、一类物流仓储用地、一类工业用地为主,增城西站站点和广州东部公铁联运枢纽就在此片区内。
最后,对于广汕南路、横一路、纵二路的招标,以及片区的功能规划,你怎么看?
来源:增城房产
声明:本文由入驻焦点开放平台的作者撰写,除焦点官方账号外,观点仅代表作者本人,不代表焦点立场。


