20城放松楼市限售,二手房挂牌激增后接盘者在哪?
扫描到手机,新闻随时看
扫一扫,用手机看文章
更加方便分享给朋友
为稳定房地产市场,近期各地不断出台楼市扶持政策,越来越多的城市对限售政策进行了调整。
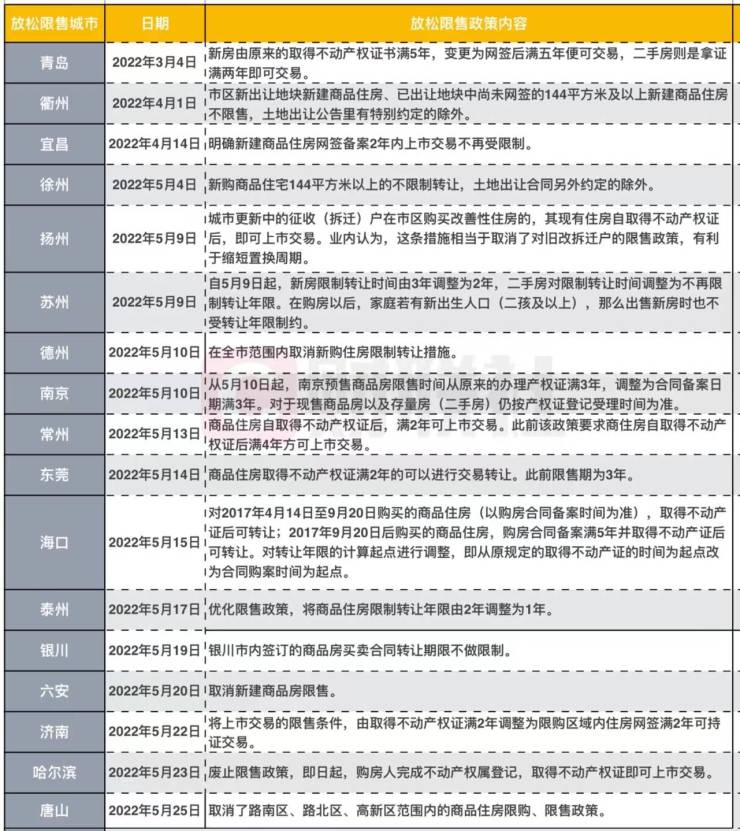
分城市来看,唐山、哈尔滨、银川、德州、六安、宜昌等城市直接取消了限售政策;苏州、常州、东莞、泰州等城市缩短了限售年限;青岛、南京、海口、济南则对转让年限的计算起点进行调整,即从取得不动产证的时间算起,改为网签或合同备案时间算起。
值得关注的是,部分城市放松限售后,二手房挂牌量激增。
“从政策显效性上,基本面较好、需求较旺盛的城市随着挂牌量改善,有助于需求释放;而调整压力较大的城市,由于购房者置业预期较弱,居民消费更趋理性,大量二手房入市会加大市场供过于求的状态。”中指研究院指数事业部市场研究总监陈文静告诉记者。
放松限售后挂牌量激增
河北唐山于5月25日宣布,对部分房地产调控政策进行梳理清理和优化调整,其中包括取消路南区、路北区、高新区范围内的商品住房限售政策。按此前规定,购房人在上述区域内购买新建商品住房,自网签之日起42个月内不得上市交易。
不只是唐山,据中指院统计,截至5月25日,已有20城取消限售或缩短限售年限。
贝壳研究院报告显示,从二手房在售房源量来看,放松限售的城市短期内二手房新增供应增加,并带来二手房在售房源总量增长。
据贝壳研究院统计,东莞5月中旬降低限售年限,5月二手房日均新增挂牌量较4月日均增长约25%;苏州5月二手房日均新增挂牌量超过4月的2倍,也超过3月的日均水平;南京、徐州5月二手房新增挂牌量日均环比增长50%左右;济南5月23日限售放宽后,近几天二手房新增挂牌量明显增加。
“放长周期看,苏州、南京、济南等城市5月的新增挂牌量接近过去两年的月均水平。”贝壳研究院市场分析师刘丽杰表示。
诸葛找房数据研究中心分析师关荣雪认为,限售放松后,短期内有助于增加房源供应,促进二手房市场流动性提升、改善需求的进一步释放等,不过对销售端的改善幅度较为有限。
业内分析人士认为,在目前市场信心尚未恢复的情况下,放松限售政策有可能产生抛售压力,造成市场供过于求。由于目前楼市成交局面尚未明显改观,限售放松后是否有足够的购房人接盘,仍是个未知数。
政策初衷是为抑制投机炒作
楼市限售是2016年后才出现的政策,当时出台限售政策的初衷是为了抑制短线投机,降低房屋换手率,遏制房价过热。
中信证券研究报告指出,和限购、限贷政策不同,限售政策并不是限制住房的购买行为,也不是限制住房的消费杠杆,而是通过剥夺产权人在较短的时间内出售房屋的可能性,从而达到区分短期投机炒作和自住需求的效果。
据诸葛找房统计,2017年以来,全国出台限售政策的城市超过60个。其中,保定的限售年限长达10年,海口、石家庄的限售年限为5年,其余城市的限售年限则普遍在2-3年。
“从楼市投资的角度,持有2-3年之后再出售才是合理的投资周期,抑制短线交易有利于让楼市运行得更健康,更长远。”中信证券研究报告称。
楼市步入下行周期,各地商品房成交量持续低迷的情况下,今年以来调控政策开始逐步放松。业内预计,未来会有更多城市在限售政策方面进行调整。
刘丽杰认为,从长期来看,限售放松后二手房挂牌房源增加,刚需群体可以有更多的选择;经过一定时间的去化,改善性群体卖掉现有住房,并新购买改善性住房,这其中有一部分人会进入新房市场,从而带动新房市场销售改善,房企回款加快,拿地投资信心提高,土地市场修复,最终实现房地产市场良性循环。
据诸葛找房数据研究中心统计,截至2022年5月25日,超130个城市加入政策放松阵营,调控次数达210次左右。政策放松内容主要包含放宽落户、放松限购/限贷/限售/限价、降低首付比例、下调房贷利率、从提高可贷额度与降首付比例两方面调整公积金贷款政策、购房补贴、放松预售资金监管等方面。
“进入4、5月份,调控密度更大,城市扩容速度加快,苏州、南京等高能级城市也加入到政策放松阵营之中,对提振市场信心起到很好的支撑。”关荣雪表示。
来源:财联社
声明:本文由入驻焦点开放平台的作者撰写,除焦点官方账号外,观点仅代表作者本人,不代表焦点立场。


