补偿8500元/㎡起!增城新塘发布旧改拆迁补偿指引
扫描到手机,新闻随时看
扫一扫,用手机看文章
更加方便分享给朋友
对于旧改,增城可谓是势如破竹。
不少的旧村都在加入了旧改的大潮,而且现在还有不少旧村已经出台了自己的补偿条件,这些补偿条件,也成为了各位街坊茶余饭后的聊天话题。(没错,今天房产君吃个早餐,就又听见隔壁桌子上的大叔和大妈们在讨论,家里的拆迁情况)
但是,目前增城旧改补偿似乎缺少了一些规范,各家有着各家不同的补偿方式。
而近日,新塘镇人民政府出台了一份文件,《增城区新塘镇旧村全面改造项目个人房屋拆迁补偿安置工作指引》的通知。

里面讲到了许多,其中最重要的无疑是对拆迁补偿的标准化,当中重点有这些:
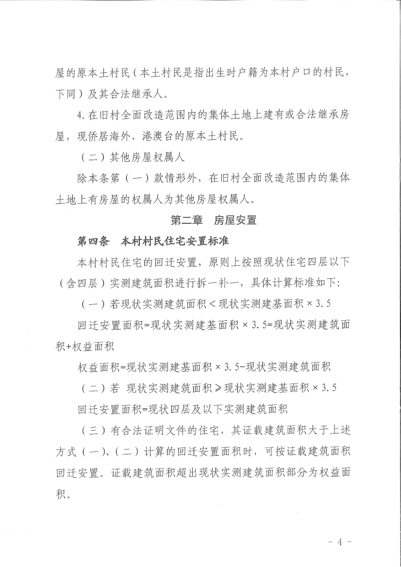
本村村民住宅的回迁安置,按照现状住宅四层以及四层以下面积进行拆一补一。
1、实测建筑面积 < 实测建基面积 x 3.5
回迁安置面积 = 现状实测建基面积 x 3.5 = 现状实测建筑面积 + 权益面积
(权益面积 = 现状实测建基面积x3. 5 - 现状实测建筑面积)
也就是说,如果宅基地有100平,而测量建筑面积由300平,回迁面积就是300平,权益面积由50平。
2、若现状实测建筑面积 ≥ 现状实测建基面积 x 3.5
回迁安置面积 = 现状四层及以下实测建筑面积
同样,宅基地100平,测量建面却有400平,那么回迁面积就是400平。
3、有合法证明文件的住宅,可按证载建筑面积回迁安置。证载建筑面积超出现状实测建筑面积部分为权益面积。
权益面积=证载建筑面积 - 现状实测建筑面积
如果有证,证上写着400平,但是实测只有300平,那么按照证上的400平补偿,其中含权益面积100平。
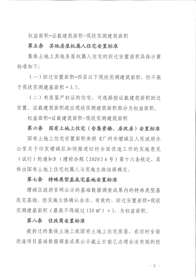
4、而权益面积需要安置人以1500元/㎡ 标准自愿购买。若放弃权益面积,权益面积部分不予补偿。
5、弃产补偿,按8500元/㎡ 标准予以补偿,弃产面积不得超过回迁安置面积的30%。6、搬迁补助费,以实测建面 x 25元/㎡ 计算,每一栋补偿较低4000元,较高8000元。7、新塘镇各旧村全面改造项目须参考本指引制定具体个人房屋拆补方案。

以下是通知全文:








来源:增城房产
声明:本文由入驻焦点开放平台的作者撰写,除焦点官方账号外,观点仅代表作者本人,不代表焦点立场。


