超八成物企股价受调控影响下跌,行业短期下挫长期看好
扫描到手机,新闻随时看
扫一扫,用手机看文章
更加方便分享给朋友
2021年7月,物业管理行业异常活跃,无论是相关政策发布、行业收并购、还是资本市场变化可谓波澜起伏。物业管理企业再掀上市“高潮”,共有6家企业成功登录资本市场,行业新增收并购9起,涉及金额达14.54亿元。7月23日,住建部等八部门联合印发《关于持续整治规范房地产市场秩序的通知》,重点整治房地产开发、房屋买卖、住房租赁、物业服务等领域的突出问题。《通知》延续了此前的法律政策基调,本质上是对物管行业的又一次发展引导,但却引起了资本市场恐慌,引发物业股普跌,超八成企业股价下跌,仅7家企业股价微涨。我们认为,《通知》的出台,延续了监管机构此前的法律政策基调,是对物管行业的又一次发展引导,有利于行业进一步规范发展,向良性竞争的成熟市场转型。政策的实施将进一步挤压不良竞争、不规范运营物企的市场生存空间,同时也利好已经规范运营、坚持服务升级的优质物企进一步扩张。未来,经过三年的规范整治,相信物管行业发展将更健康、更有活力。”
本 文 约 2804 字 阅 读 需 要 8 min

01
7月超八成企业股价下跌
据住建部网站23日消息,住房和城乡建设部等八部门联合印发《关于持续整治规范房地产市场秩序的通知》,力争用3年左右时间,实现房地产市场秩序明显好转。《通知》明确以问题为导向,因城施策,重点整治房地产开发、房屋买卖、住房租赁、物业服务等领域人民群众反映强烈、社会关注度高的突出问题。
其中,涉及物业服务的条款如下:
1、未按照物业服务合同约定内容和标准提供服务;2、未按规定公示物业服务收费项目标准、业主共有部分的经营与收益情况、维修资金使用情况等相关信息;3、超出合同约定或公示收费项目标准收取费用;4、擅自利用业主共有部分开展经营活动,侵占、挪用业主共有部分经营收益;5、物业服务合同依法解除或者终止后,无正当理由拒不退出物业服务项目。
《通知》旨在引导物业管理企业规范经营,优化物管行业的整体市场环境。虽然该政策是过往相关规范的延续,但从行业整体发展角度看,确实需要通过多方努力,推动行业更长远的良性发展。因此,该政策出台对物管行业的正向意义更强。
然而,受政策影响,2021年7月,物管行业板块出现了大幅跳水,截止至7月末收盘,恒生物业指数下跌24.86%,板块整体下跌14.03%,超八成企业股价下跌,仅7家企业股价微涨。
从与月初价的对比来看,7月跌幅前三分别为恒大物业、世茂服务、绿城服务,跌幅分别为43.4%、33.0%、29.9%。在7家微涨的企业中,涨幅较高的为佳源服务,达9.6%,蓝光嘉宝服务与和泓服务以4.3%的涨幅位列二、三。
表:2021年7月物业企业资本市场表现情况表

数据来源:克而瑞物管整理
我们认为,物管行业存在一定的“乱象”不容回避,这既有过往行业粗放发展的历史缘由,也有近年来资本裹挟下物企盲目竞争的现实原因。
一方面,如今的物企多是由房企的物管部门演化而来,因此在过往很长一段时间里,各项目都默认由房企的关联物企服务,基本不存在更换物业服务公司的可能,个别物业公司没有竞争也就没有畏惧,导致项目基层存在不规范现象;另一方面,物业管理仅仅是庞杂繁多的民事行为中一个过于细分的专业领域,此前法律制度不够完善,相关法律条文难以充分覆盖,导致部分不规范行动未被监管。
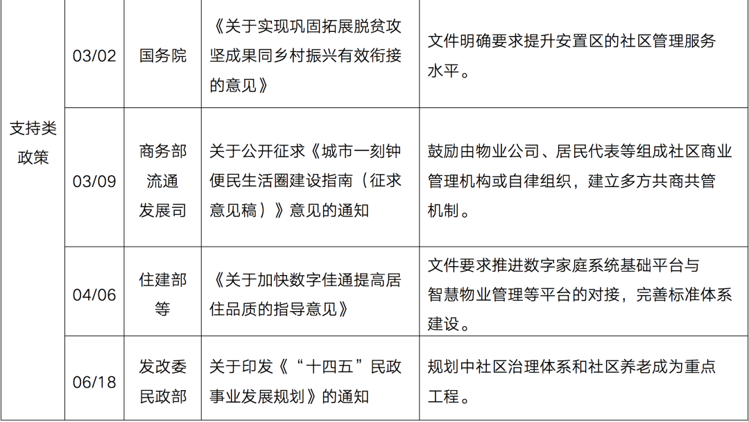
就政策层面而言,无论是规范类政策还是支持类政策,都在不断助推物管行业的整体发展。有利于行业进一步规范发展,向良性竞争的成熟市场转型。
表:2021年物管行业重要政策汇总


资料来源:公开资料,克而瑞物管整理
02
物业板块市值总值曾突破八千亿人民币
物业服务行业从三五年前的“陌生”到今天成为新赛道的特别主角。在过去的2020年,共有18家物业服务企业登陆资本市场,超过过往任何一年,2020年至今,又有多家企业成功上市,截止目前上市企业总量达到54家,热情依然高涨。
单月来看,7月共有6家企业成功登录资本市场。其中7月2日,中骏商管(606.HK)成功于香港联交所主板正式挂牌上市。作为一家拥有约2000万平方米在管面积,且重点发力商管业务的物企,携“商管概念”脱颖而出,受到了资本市场的青睐。
7月8日,朗诗绿色生活服务有限公司正式于港交所挂牌上市,股票代码01965.HK。根据港交所披露的信息,朗诗绿色生活发售价定为3.18港元/股,首日开盘报每股6港元,较发售价上涨88.7%,截至当日收盘,朗诗绿色生活报4.5港元/股,涨幅41.5%,总市值18亿港元。
图:2014年-2021年上市物企数量分布(个)

数据来源:choice,数据截止2021年7月27日
回顾2020年,物业股股价从开年时期的一路上扬,到下半年的震荡扰动,全年上市物企的平均PE达到36.26倍,远超地产板块表现。
2021年至今物业板块市值总值一度突破八千亿人民币,其中部分物业服务上市企业一度反超或接近其关联地产公司,这也进一步促使了各大物企积极登入资本市场。
一方面是由于地产股的想象空间开始受到压缩。近年来,房地产开发红利逐渐褪色,整体开发增速放缓,针对房价和土地市场的调控不断压缩房企利润空间。2020年“三条红线”的出台更加剧了房企在资金获取方面的难度,约束房企的拓张速度。另一方面,物企持续的规模化扩张能力及跨业态多元服务的创新能力,使得物业股极具想象空间。
规模是物业企业发展的基础,也是衡量企业潜力的重要指标之一,纵观上市物业股,管理规模大的企业市场表现显著优于小体量企业。正是因为如此,在残酷的竞争压力下,个别物企或是个别区域、项目公司开始存在采用不良行为争取市拓项目的现象。
图:2020年上市物企在管规模情况(万平方米)

数据来源:CRIC数据库,数据截止2020年12月31日
此次受八部门整治规范市场秩序影响,引起了资本市场物业股的普跌现象,我们认为,物企在获得资本市场助力的同时,也承受着资本市场的各种考核。
过去一段时间监管机构无论是在法律层面还是在政策层面,都对物管行业的转型发展予以了支持与引导。而此次政策也是正向意义更强,有助于加速净化市场环境,为行业的进一步成熟发展提供支撑。
根据克而瑞物管研究,以百强物业服务企业为代表的物企正在加速进入生活服务领域。随着整个物业管理市场的不断发展和提升、各大物业企业的不断壮大和完善,未来或将有更多物业股市值将接近或反超地产股。
然而,从“乱象丛生”的行业现状,转型到理想状态下的良性竞争市场,势必是一个漫长而艰辛的过程,劣质物企的不规范运营势必会葬送自己的市场品牌,进一步被市场淘汰出清,而优质物企则可以凭借精心打磨的服务产品赢得业主群体的口碑与青睐,推动自身发展的同时获得更多的市场机会,不断挤占不规范运营物企的市场空间,最终实现整个市场的规范运行和全行业的服务品质提升。
来源:克而瑞
声明:本文由入驻焦点开放平台的作者撰写,除焦点官方账号外,观点仅代表作者本人,不代表焦点立场。


