蒙了!较新规划的鱼珠站=黄埔站?知识城37号线进黄埔站!
扫描到手机,新闻随时看
扫一扫,用手机看文章
更加方便分享给朋友
鱼珠站?黄埔站?鱼珠站=黄埔站?
8月3日,在国家发改委公布的粤港澳大湾区城际铁路建设规划示意图中,28号线在黄埔区域标注了一个“鱼珠站”。
8月18日上午,粤港澳大湾区铁路枢纽重要组成部分——广(州)石(滩)线正式开通运营。
当天,广州市发改委的通报稿提及的广州铁路枢纽“一心五向”15个枢纽站中,黄埔区占三个:黄埔站、鱼珠站、知识城站。其中,黄埔站和鱼珠站,属于“东部枢纽群”。
联系这两个时间段官方公布的信息,不少街坊给搞蒙了。
下面黄埔观察来理一理。
先说结论:黄埔站和鱼珠站,是两个不同的枢纽站。
其中,黄埔枢纽站是高铁枢纽站,即此前提及的“黄埔新客站”,位置在黄埔体育中心东侧空地。而鱼珠枢纽站,是城际铁路枢纽站,即现有的地铁鱼珠站位置。
➤一张图一张表搞出来的乌龙
再看事情的起因。
肇始者是一张规划图和一张表。
2020年8月3日,酝酿多时的粤港澳大湾区城际铁路建设规划正式获国家发改委批复。《规划》明确,建设条件落实后,要加快推进鱼珠站的建设。
官方公布的规划示意图中,在黄埔南部区域标注了一个站点“鱼珠”。
鱼珠站?黄埔站?鱼珠站=黄
图中也很明显,“鱼珠”站远离珠江边,且有三条线路交汇:东西走向的28号线(佛山经芳村鱼珠至东莞城际)、广深铁路五六线与南北走向的广中珠澳高铁(图中灰色虚线)。
而目前我们熟知的地铁鱼珠站,与长洲岛对望,紧邻珠江边。从这一点来看,此“鱼珠”,非彼“鱼珠”。
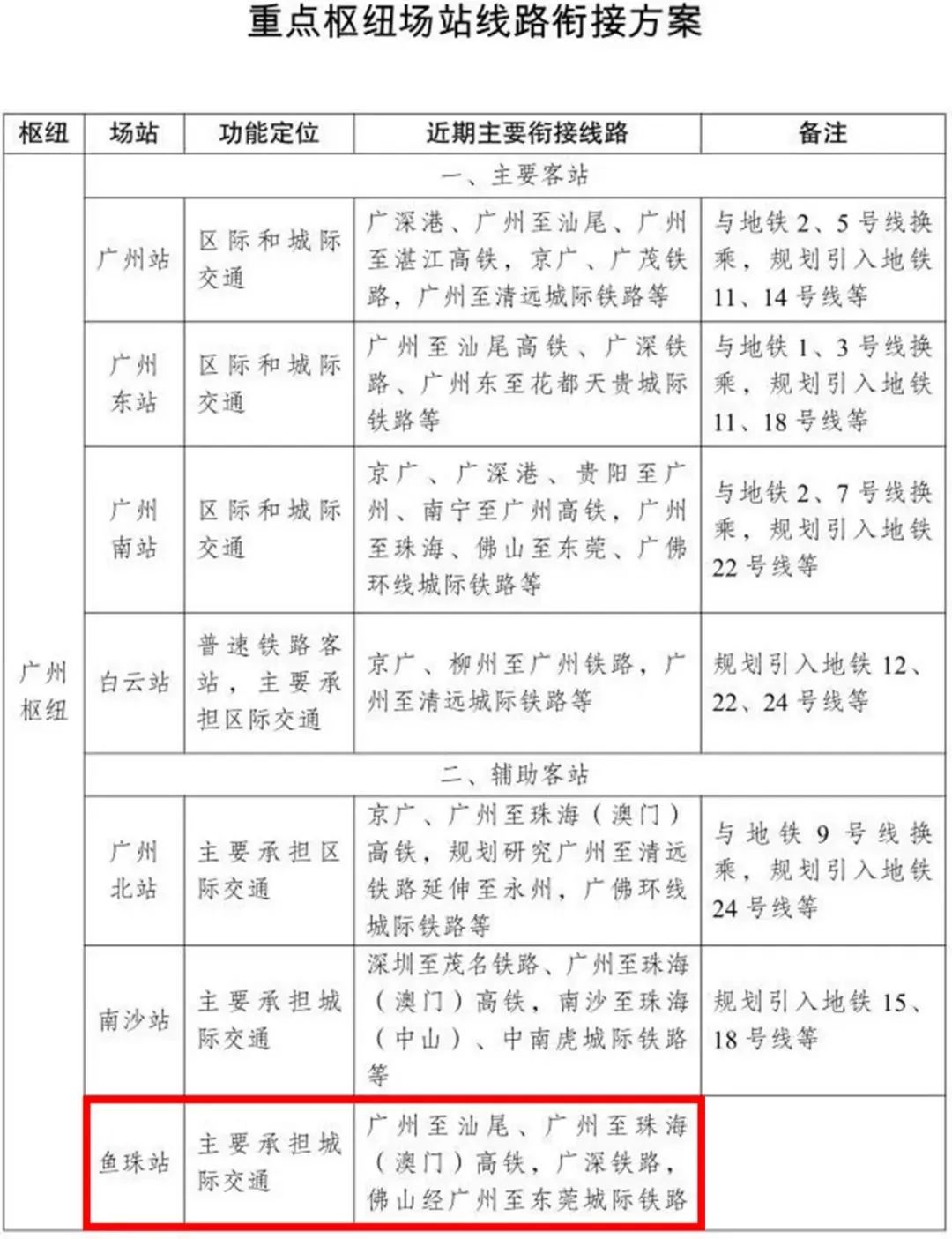
再看随同批复文件公布的《重点枢纽站场线路衔接方案表》中,“鱼珠”枢纽站近期主要的衔接路线为:广州至汕尾(即广汕高铁)、广州至珠海(澳门)高铁(即广中珠澳高铁)、广深铁路、佛山经广州至东莞城际铁路(即28号线)。
而在规划中,东西走向的广汕高铁与广深铁路是并行的铁路线,都沿广深铁路线(Ⅰ、Ⅱ、Ⅲ、Ⅳ、Ⅴ、Ⅵ)进入广州东站。
要不然,西行的高铁,还要向南拐个弯进入地铁鱼珠站周边,再折回广深铁路西进东站。这是很没道理的嘛。从这一点来看,此“鱼珠”,也非彼“鱼珠”。
➤鱼珠站列入广州铁路枢纽大饼
那,官方较新公布的广州“一心五向”15个铁路枢纽站中的黄埔站、鱼珠站,又是怎么回事呢?
答案是:鱼珠站是新增的远期枢纽站。
细心的读者应该会发现,根据2020年1月2日,广州市规划和自然资源局公布的《广州市交通发展战略规划》,广州规划了“一心五向”铁路枢纽群,共14座铁路枢纽。
而8月18日官方公布的广州“一心五向”铁路枢纽群的站点,变成了15座。
广州较新规划的“一心五向”15个铁路枢纽站示意图:【中心枢纽群】广州站、广州东站;【东向枢纽群】黄埔站、新塘站、增城站、鱼珠站;【南向枢纽群】南沙站、庆盛站;【西向枢纽群】广州南站、佛山西站;【北向枢纽群】白云站、广州北站、白云机场站;【东北向枢纽群】从化站、知识城站。
比对发现,东向枢纽群新增了鱼珠站,共四座:黄埔站、鱼珠站、新塘站、增城站(石滩)。
需注意的是,广州14座铁路枢纽站,由高铁站与城际站组成。鱼珠站,是城际铁路站。而黄埔站,主要是高铁与城际站,汇集了多条高铁、城际线。
➤高铁黄埔站真相
综上,广州新规划的15个铁路枢纽站,“鱼珠站”与“黄埔站”是两个不同的站点。
8月初官方公布的一张图和一张表中的“鱼珠”,很有可能是工作人员搞错了。其实应该是高铁黄埔站,即此前其他版本中提及的“黄埔新客站”。
因为只有设在广深铁路线上的高铁黄埔站,才能与广汕高铁、广中珠澳高铁、广深铁路、广州28号线(城际)等四条近期线路衔接。
那么,高铁黄埔站选址哪呢?黄埔观察获悉:很大概率在黄埔体育中心东侧空地!
值得一提的是,根据规划,衔接高铁黄埔站的轨道交通线路,可能还不知官方此次公布的4条高铁/城际线,还将汇聚多条地铁、高铁以及有轨。
比如,在建中的地铁7号线二期、远期规划地铁29号线、远期广深第二高铁等,都有望经过高铁黄埔站。
哦,对了,很多知识城业主念念不忘的远期地铁快线37号线(广州东-知识城快线),也将进入黄埔站,再沿广深铁路线西进广州东站。
根据《广州综合交通枢纽总体规划(2018-2035年)》的远期规划,到2035年,乘坐动车组,广州至珠三角城市主要30分钟内通达,至广东省内主要城市1.5小时内通达,至广东省外距广州1000公里范围内主要城市3小时内通达。
可以预见,未来10年左右,黄埔区南中北,从黄埔港到科学城,再到知识城,都有高铁或城际铁路站。在家门口上车,来一场说走就走的旅行,将成为工作生活的日常。
来源:黄埔观察
声明:本文由入驻焦点开放平台的作者撰写,除焦点官方账号外,观点仅代表作者本人,不代表焦点立场。


