大湾区建设加速!地铁18号线、22号线、28号线新动态来了
扫描到手机,新闻随时看
扫一扫,用手机看文章
更加方便分享给朋友
大交通,拉开粤港澳大湾区发展的大格局。

粤港澳大湾区城际铁路建设规划示意图,发改委较新批复
(点击图片查看大图)
一个城市、城市群,其从形成到发展都与交通存在着千丝万缕的联系,而交通条件和交通建设对城市、城市群的形成发展也是至关重要的。
对于目前正炙手可热的粤港澳大湾区来说,更是如此,交通是其发展的重要支撑。
01
发改委批复粤港澳大湾区城际铁路建设规划
《粤港澳大湾区城际铁路建设规划》获国家发改委批复,总投资4741亿元的项目,主要由广东省和项目沿线地市出资,社会资本亦可参与。8月3日,国家发改委官网刊文显示上述消息。
该批复同意在粤港澳大湾区有序实施一批城际铁路项目,以提升粤港澳大湾区城际交通供给质量,服务粤港澳大湾区建设。

据发改委批复文件内容显示,制定了粤港澳大湾区城际铁路建设的规划目标、近期建设安排、重点枢纽的布局、融资方案等。
规划目标
按照科学布局、统筹衔接、创新发展、支撑引领的原则,在继续实施并优化原珠江三角洲地区城际轨道交通网规划基础上,进一步加大城际铁路建设力度,做好与大湾区内高铁、普速铁路、市域(郊)铁路等轨道网络的融合衔接,形成“轴带支撑、极轴放射”的多层次铁路网络,构建大湾区主要城市间1小时通达、主要城市至广东省内地级城市2小时通达、主要城市至相邻省会城市3小时通达的交通圈,打造“轨道上的大湾区”,完善现代综合交通运输体系。
根据批复,近期到2025年,大湾区铁路网络运营及在建里程达到4700公里,全面覆盖大湾区中心城市、节点城市和广州、深圳等重点都市圈;远期到2035年,大湾区铁路网络运营及在建里程达到5700公里,覆盖100%县级以上城市。
近期建设安排
规划建设13个城际铁路和5个枢纽工程项目,总里程约775公里,投资约4741亿元,形成主轴强化、区域覆盖、枢纽衔接的城际铁路网络。

重点枢纽布局
广州枢纽布局以广州、广州东、广州南、佛山西、广州白云(棠溪)站为主,广州北、南沙、新塘站为辅的“五主三辅”枢纽。深圳枢纽布局以深圳北、西丽、深圳站为主,深圳东、福田、深圳机场、深圳坪山站为辅的“三主四辅”枢纽。珠西地区布局以江门、珠海鹤洲、中山北站为主,珠海、中山、蓬江、横琴站为辅的“三主四辅”枢纽。此外,规划布局鱼珠、东莞西、惠州、肇庆东、珠三角新机场站等枢纽场站。

(粤港澳大湾区城际铁路建设规划局部截图)
02
地铁18号线延长线、22号线北延线、28号线等线路获批
当然,对于诸位看官来说,最关心的当然还是涉及广州的交通建设项目。
前面提到大湾区近期规划建设13个城际铁路和5个枢纽工程项目,总里程约775公里,其中广州就占了11个项目,主要涉及:

不过,众多项目中,能在2022年前启动建设的则有广清城际广州北至广州段、广州东站改造工程项目。其他项目有待建设条件落实后有序推进。
广清城轨
作为 " 广清一体化 " 的标志性工程和广清重要的交通线之一,自启动施工以来就备受各界关注。
目前,广清城际铁路一期计划于今年10月开通,全线共设广州北站、石陂站、狮岭站、银盏站、龙塘站、清远站等 6 座车站。
根据此前的广州东站地区优化提升及城市设计概念方案,广州东站将按照国内外铁路枢纽TOD开发先进理念进行规划设计,整体谋划车站改造和地区提升方案,将广州东站打造为国内外先进铁路枢纽。
同时,周边将按“站城融合”的理念扩容提升改造,以“高铁进城”为契机,变身为集高铁、城际列车、4地铁等多种交通方式与一体的国际化高品质综合枢纽。

(东站改造效果图 图片来源:网络)
此外,结合此前公开资料信息,近期建设项目中提到的部分城际铁路分别对应以下三条地铁线:
南沙至珠海(中山)城际,即地铁18号线南延中山珠海段
佛山经广州至东莞城际,即地铁28号线
广州东至花都天贵路城际,即地铁18号线北延花都段
芳村至白云机场城际,即22号线北延机场段
接下来不妨来细看下这三条地铁线的大致情况——
【地铁18号线及其延长线】
地铁18号线起于南沙区万顷沙枢纽和明珠湾起步区,经明珠湾区、番禺区中心城区、琶洲西区电商区、珠江新城,止于广州东站枢纽,大致呈南北走向。
据悉,目前该线路土建工程累计已完成67%,首通段(万顷沙-冼村)计划在2021年6月开通,建成后将实现南沙半小时到天河,可实现中心城区与南沙新区快速轨道交通互达。后通段(冼村至广州东),计划于2022年12月开通。
另早在今年年初,广州18号线延伸线已命名为南沙至中山珠海城际铁路,并列为近期实施项目。

(图片来源:网络)
同时,今年6月,在一份花都区3个政府储备地块的规划调整方案中,提到地铁18号线或将北延至花都,还将新增24号线、36号线。

(3条地铁线汇聚花都雅瑶雅瑶站将建场站综合体 图片来源:网络)
【地铁28号线及其支线】
今年6月,广州、佛山两地相继启动地铁28号线的控制性规划招标工作,地铁28号线浮出水面。

(图片来源:网络)

(图片来源:网络)
地铁28号线为一条东西向市域高速轨道,主线起于佛山城区,折向东进入广州境内,规划承担佛山、广州、东莞等市的快速联系。
广州段线路串联荔湾、海珠、黄埔及增城四大组团,覆盖了白鹅潭、琶洲带等重点发展区域。线路过新塘站后经由中堂、万江延伸至东莞城区,线路全长约107.1公里。
28号线及其支线增城境内段位于城市中南部地区,强化新塘、荔城等沿线重要组团至周边城市和地区的快速联系。

(地铁28号线及其支线走向图 图片来源:网络)

(新塘站五条地铁示意图 图片来源:网络)
【地铁22号线及其延长线】
广州地铁22号线的定位为广州南站快线, 实现了南沙、番禺、荔湾与广州南站的快速轨道交通联系,并增强广州南站的综合交通枢纽功能。
截至6月,22号线土建工程累计完成47%。8座车站中,2座已封顶,3座进行土建施工,其余3座进行前期准备;7个区间中,1个已贯通,2个进行土建施工,其余进行前期准备;陈头岗停车场进行土建施工。
22号线首通段(番禺广场-陈头岗段)有望2021年6月投入使用,全线则预计在2022年开通。
(22号线规划图,来自:广州地铁)
按照广州早期的轨道交通规划内容显示,22号线未来计划北延至棠溪站、白云机场,东延至东莞(并将与深圳地铁实现对接),向南连接中山、珠海,总里程或长达100多公里。

(图片来源:网络)
03
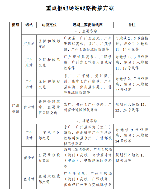
17个枢纽站广州独占8个,新增鱼珠站枢纽
据发改委批复文件显示,按照城际铁路引入中心城区、干线铁路便捷衔接的思路,结合重点枢纽相关主辅枢纽场站的功能定位和能力,确定重点枢纽场站线路衔接方案,涉及广州站、广州东站、广州北站等17个枢纽站,其中广州独占8个。
在广州枢纽布局当中,提及了要打造以广州、广州东、广州南、佛山西、广州白云(棠溪)站为主,广州北、南沙、新塘站为辅的“五主三辅”枢纽。
此外,在广州的8个枢纽站中,鱼珠站此前未有提及过。按照规划,鱼珠站将承担城际交通,衔接广州至汕尾 、至珠海(澳门)高铁,广深铁路,佛山经广州至东莞城际铁路(28号线)。



俗话说“要致富,先修路”、“路通则财通”,由此可见交通的重要性。
随着城际轨道交通网络的建设和完善,大湾区内部的交通会更加方便,城市的边界将被打破。人口自由流动的障碍也逐渐破除,人口将更多向区域中心城市集聚。有专家表示,目前粤港澳大湾区人口已经超7000万,今后可能超过1个亿,发展潜力巨大。
可以想象,未来整个大湾区会越来越像一个巨型城市。而在人口流动和外溢需求下,湾区内城市的房地产市场发展前景也令人充满了期待。
声明:本文由入驻焦点开放平台的作者撰写,除焦点官方账号外,观点仅代表作者本人,不代表焦点立场。


