开通在即!广州地铁18号线的开通,对南沙的发展意义几何?
扫描到手机,新闻随时看
扫一扫,用手机看文章
更加方便分享给朋友
9月23日,广州二汽南沙巴士公司发布消息称:从9月26日起,对南沙9条公交线路进行调整。而这9条公交线路基本都与即将开通的广州地铁18号线相关,新增了横沥地铁站、万顷沙地铁站。这意味着广州地铁18号线有望本月26日开通,然而18号线的开通对于南沙仍存巨大争议!
公交调整
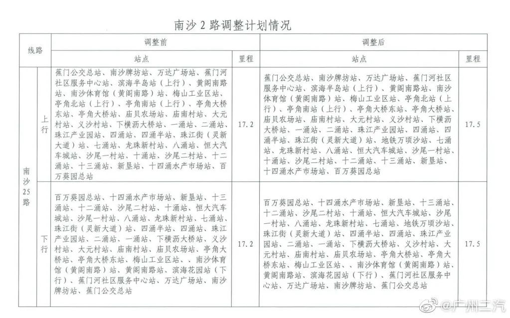
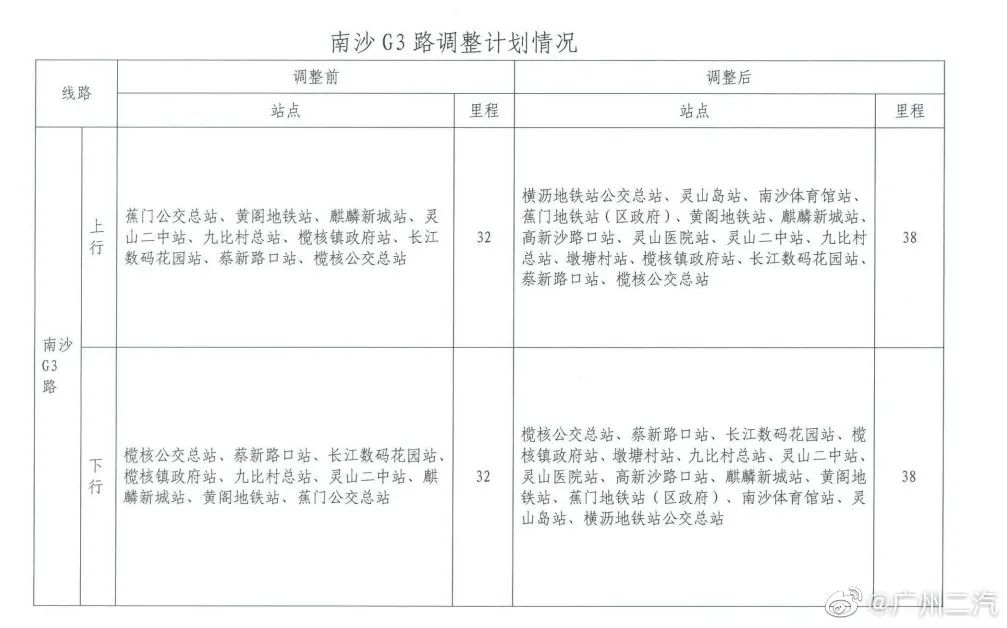
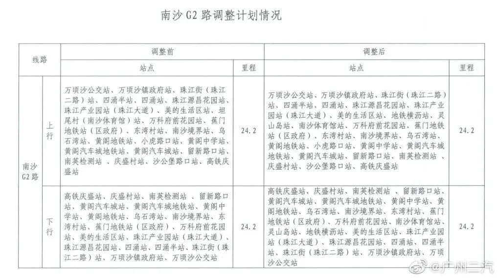
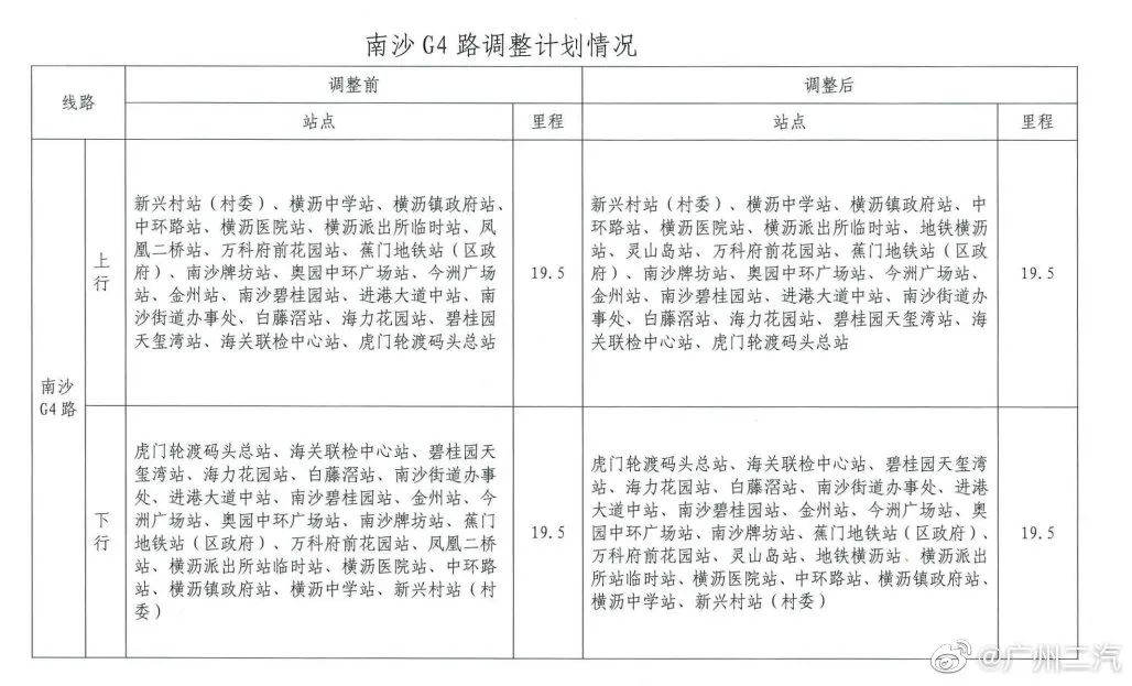
为做好地铁18号线南沙片区公交接驳工作,广州公交集团二汽南沙巴士公司将从9月26日起,对南沙2路、南沙5路、南沙25路、南沙31路、南沙G1路、南沙G2路、南沙G3路、南沙G4路等9条线路进行调整。
同时对南沙21路发班间隔调整为全天20分钟/班、南沙31路发班间隔调整为高峰10分钟/班、平峰20分钟/班。
具体调整内容
南2路:新增地铁万顷沙站
南5路:新增明珠湾小学站、花语阳光花园站、明珠开发大厦站
南21路:新增沙尾二村站、沙尾一村站、恒大汽车城站、龙珠新村站、万顷沙地铁站公交总站
南25路:新增地铁万顷沙站
南31路:金隆小学海滨路校区(滨海新城南门)站、阳光城(澜悦)站
南G1路:新增地铁横沥站、灵山岛站
南G2路:新增地铁横沥站、灵山岛站
南G3路:横沥地铁站公交总站、灵山岛站、南沙体育馆站、高新沙路口站、灵山医院站、墩塘村站
南G4路:新增地铁横沥岛站、灵山岛站
值得一提的是,这9条的公交线路中,没有一条是中间不停靠的直达线路,就连蕉门站也没有。以蕉门为例,如果想通过乘坐公交前往18号线-横沥站,须途经5个红绿灯,加之途中停站上落车时间,保守估计至少15分钟以上,这还不包括等待公交车的时间。
5条公交线路设 "横沥站" 标注图(部分线路)
而对于东涌镇的居民来说,18号线开通的意义不大,相信此镇的街坊也不会选择十八号线进城,现运营中的地铁4号线仍为进城的最优交通工具。十八号线虽然途经大岗、榄核,但是却未设有任何站点。在此次公交线路调整中,榄核镇算是幸运的,起码设有公交可以通达横沥站。
但是,大岗镇则完全没有直达的线路公交。不过无论是榄核还是大岗,就算有直达的公交,考虑到中途花费的时间,十八号线对于这两个片区来说,意义也不是很大。
至于人口最为密集的进港大道沿线居民,少有只能选择G4公交线路(虎门轮渡码头总站—新兴村委),关键是间隔发车时间就算是高峰期也至少要15分钟。如果通过公交方式进城上班,路途耗费的成本也是相当高,现少有的能指望的就是规划中的15号线能快点落地,改善广大群众的通勤时间。
所以,地铁18号线的开通究竟能多大程度上缩短南沙市民通往市区的通勤时间,有待考证。
众观调整的公交线路不难发现,最受益的当属18号线-横沥站置业的业主们,但是目前横沥岛除了云水雅苑,其他的新小区都还得2-3年才能交楼。其次受益的便是距离的蕉门西岸片区居民,共有6条线路在蕉门设站,再者就是万科府前花园站(5线设站)。
除了广州二汽的消息,今天还有热心的网友在部落的群里po出一张疑似18号线地铁内部展位的“谍照”,从照片上的信息来看,18号线9月开通基本是妥了!不过目前还没正式对外官宣确定的消息,现在网络上的消息基本全靠“猜”~
地铁十八号线的开通对南沙意义几何?
凭借时速快(160公里/h)+通勤时间短(全程较快半小时)的优势,18号线足以改写南沙当前格局。
根据媒体试乘,冼村—横沥用时29分钟,冼村—万顷沙用时34分钟。
18号线相较于4号线来说,时间将缩短了2倍+,甚至比目前从番禺广场站通过地铁3号线进城时间还要短,这对于南沙来说相当于打通了任督二脉!开通后能联动番禺区、海珠区、天河区等区域居民,全面激活南沙往返市区的人流,全面拉动南沙的人气。
最重要的是地铁的开通缩短了南沙与中心区的通勤距离,而便捷的轨道会带来产业、劳动力和技术的自由移动。
我们细看,18号线串联起的基本上都是产业爆发点,也是高端人才集聚区,其中既有珠江新城的金融商务,又有琶洲的互联网电商,以及万博的商务零售及南沙明珠湾的总部经济等。

而且,18号线的首通段开通只是起步。未来,这条地铁线路还将从南沙继续向南延伸,通往中山、珠海,因此,18号线南延线也被称作南沙至珠海(中山)城际。作为粤港澳大湾区西岸南北走向的一条“交通大动脉”,对打造“轨道上的大湾区”意义重大。
更令人振奋的是,根据《中山市综合交通规划》显示,广州地铁18号线有望东延直达深圳。相比22号线南延去深圳里程长、投资大,18号线东延方案的里程比22号线差不多短一半,投资更小,30分钟可以互达明珠湾中央商务区、南沙站枢纽、深圳机场,片区发展的定位、交通枢纽的能级均超过22号线,“性价比”高。
在缩短了通勤时间、资源配套趋于完善的前提下,南沙的产业发展也会依托地铁连接更多交通枢纽进行扩散。
目前有好些企业是虽然注册于南沙,但实际办公却不在南沙,如广x所。造成这种局面的原因有很多,其中一大原因便是受限于目前南沙的轨道交通通勤不便,不利于吸引外区的人才前来南沙求职面试,而本区的人才储备又难以满足企业的招聘要求。
所以在18号线开通后,上面的问题也就迎刃而解,相信南沙的人口和企业将会迎来一个新的增长!不过这也需要南沙招商给力,引入更多的名企进驻横沥、灵山岛,不然人没来,反倒往外跑,最终沦为“睡城”。
至于是9月26日还是9月28日开通,大家也不差这几天了,一起期待吧~
来源:南沙部落
声明:本文由入驻焦点开放平台的作者撰写,除焦点官方账号外,观点仅代表作者本人,不代表焦点立场。


