可转让、2年期限!广州旧改“房票”28条细则全曝光
扫描到手机,新闻随时看
扫一扫,用手机看文章
更加方便分享给朋友
广州,要推出“房票”?!
这几天,一份网传文件——《广州市城中村改造房票安置实施办法》的建议稿在社群、朋友圈疯狂刷屏。
其中透露出,广州将计划用“房票安置”代替“回迁房安置”,这完全颠覆了广州旧改现行的模式。

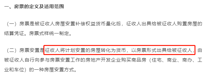
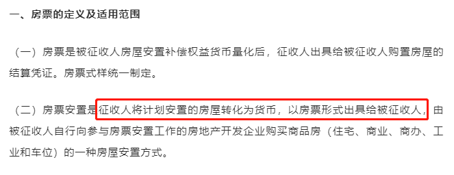
什么是“房票安置”呢?
发房票让村民购商品房
未来将不再建设安置房?
目前,广州比较普遍的拆迁安置方式主要有现金安置和回迁房安置。
而“房票安置”则是一种新的安置方式,可以理解为,以凭证来换物。
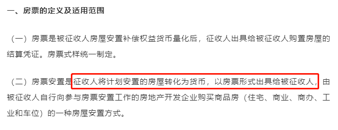
征收人将计划安置的房屋转化为货币后,这笔钱会以房票形式出具给村民;而村民可以凭借着这张凭证去买商品房、公寓、商铺、车位等。

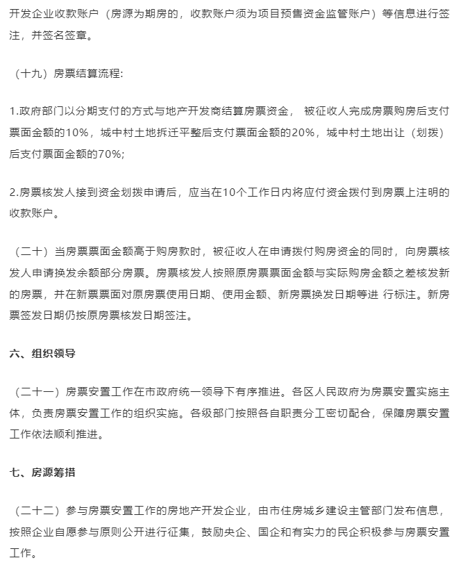
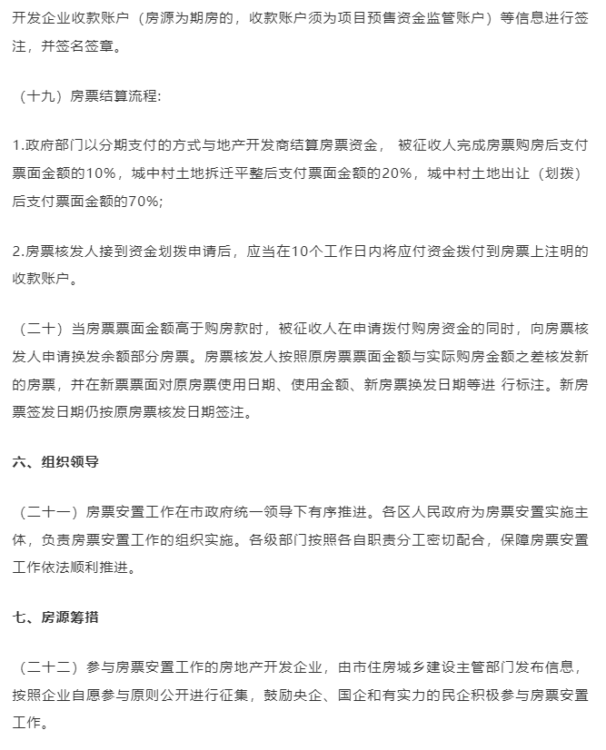
另外,开发商收到房票后,需要等房子网签或者过户后,才能向政府申请结算,政府分期支付结算开发商房票资金。
这样意味着,如果能顺利实行房票安置,未来的不再建设安置房,而是发放房票让村民自己购置商品房。
值得一提的是,广州还是第一回出现房票。
其它地区房票样例;图源:云梦发布
那么,具体要怎么玩呢?
28条规定
事关房票使用范围、年限...
网传“建议稿”共有28条规定,其中,有以下五大重点。
第一,票面金额
房票票面金额主要由基础补偿金额+房票安置政策奖励确定。
基础补偿金,是房子价值的等价转换,需要根据不同项目的性质、地段、年限等综合因素评估。
但有一点基本可以肯定,补偿标准肯定比原来的弃方补偿高不少,但也别指望等同周边新盘价格。

至于政策奖励,中心区是2%,外围区5%;增城是外围区,村民可以获得5%的政策性奖励,例如,如果是200万的房子,可以获得10万。
另外,还直接发放3个月临迁费现金。(临迁费标准由当地具体拟定)
第二,房票使用范围
房票适用于政府收储、统筹做地和“三旧”改造。
另外,房票优先本区,如房源不足,才可申请统筹其他区域。至于本区内是否再进一步划分限定缩小使用范围,由各区决定。

按建议稿,村民拿着房票不能随便买,只能在政府统筹指定的若干个楼盘中选择,一般不会一两家独大。
在房票安置中,房票可以买哪些板块的房子很重要,这个确定了,才能更好的衡量值不值得,毕竟增城各板块间的价值差距还是挺大的。
第三,房票期限2年,用不完可兑现金
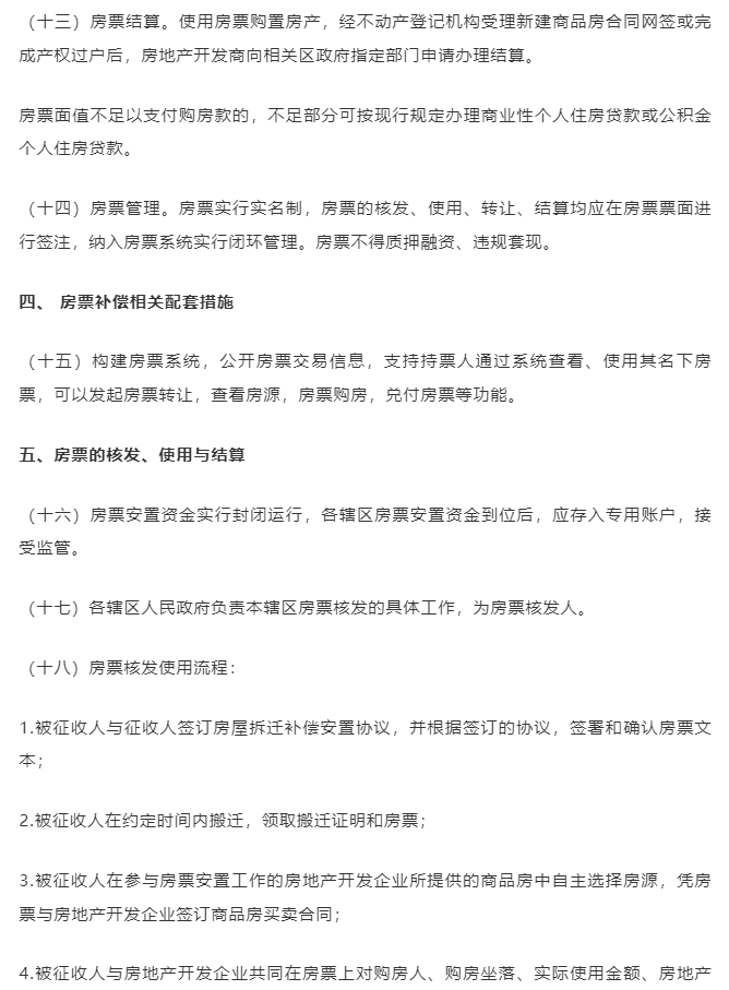
房票的使用期限不超过24个月,到期未使用或有余额,可兑换成现金。
举个例子:增城某村民房票价值210万(补偿款200万+奖励10万)
2年内房票未使用,兑换成现金就只有200万。
房票用了,如果房子总价150万(小于面值的85%:178.5万),则剩下60万,扣除房票奖励的3万后(60*0.05),可拿到57万现金。
如果买了180万的房,剩下的30万都可以换成现金。

另外,当房子超出房票总额是,超出部分可以办理商贷和公积金贷款。

第四,房票可转让
A在拥有一套房后,房票可以转让给其他人第三人使用,受让人必须要有广州购房资格,并满足广州限购要求。
而已转让的房票,不得再次转让。

第五,“房票”还有一些“特权”
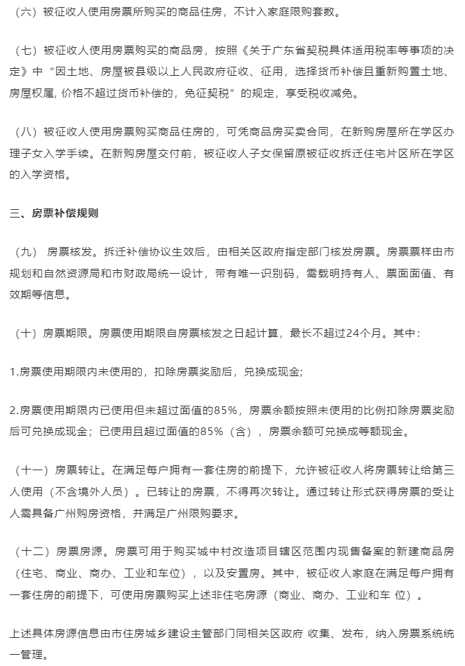
被征收人使用房票所购买的商品住房,不计入家庭限购套数,享受税收减免。
另外,也可凭商品房买卖合同,在新购房屋所在学区办理子女入学手续;新房交付前,可以在村里原本的学区上学。

一线城市首提房票
对村民、开发商是利是弊
值得一提的是,国内有些城市已提前试行房票了。
据统计,已有接近30个城市推行房票安置,重点城市包括郑州、厦门、贵阳、无锡、南昌、南京等。
但如今实施房票的一线城市暂无先例,一旦广州实施,将成为第一个“吃螃蟹的人”。
那么,搞房票到底是利是弊呢?接下来,就从村民、开发商的角度分开讨论。
对村民来说,主要有以下三大利好。
1、更快地住进新房。和回迁房相比,商品房的交付周期较短,特别是准现房。
2、买到居住体验感更好的房子。
相比于回迁房,商品房的户型设计、园林绿化、梯户比等方面,商品房更优,住起来会更加舒服。
另外,房票的选择也更多,可以换成商铺、车位等。
3、商品房比回迁房,更快地、最大化的实现资产增值,更容易变现。
当然,也有弊端。
首先,没了集体收益,而且村民将分散居住,村子有可能名存实亡。
而对于部分核定拆迁面积较少或收入不高的村民,购房可能需要贷款,这在一定程度上会造成收入支出不匹配。
另外,因为可供选择房源充满不确定性,或将出现可选择房源的地段,没有原村的好。
再来看看开发商方面。
安置费用定向使用,可以算是定向往楼市里输血,开发商可以有效的去库存,也在一定程度上稳住了当地房价。
另外,开发商不用担心回迁房入市后,片区价格内卷。

当然,开发商也有压力。
从网传文件来看,房票将由政府分期支付房款,若开发商现金流稍有不稳,便是一大挑战,且资金受监管严格,所以企业参与意愿或会降低。

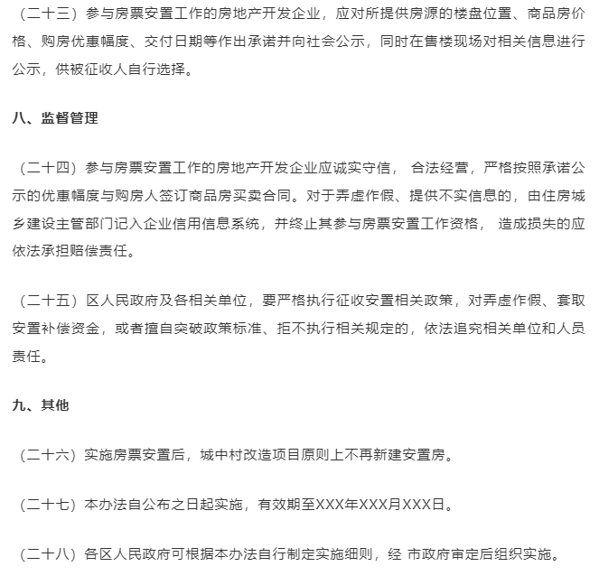
最后,附上广州市城中村改造房票安置实施办法(建议稿)全文(滑动查看):





需要注意,网传文件只是“建议稿”,尚未经市府会议审议通过,且具体实施细则仍在研究阶段,最后能否实施、怎么实施尚未可知。
来源:增城发布
声明:本文由入驻焦点开放平台的作者撰写,除焦点官方账号外,观点仅代表作者本人,不代表焦点立场。


