2021新一线城市居住报告:深圳买房负担重,长沙最舒适
扫描到手机,新闻随时看
扫一扫,用手机看文章
更加方便分享给朋友
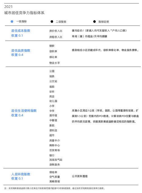
继连续两年发布该类报告之后,今年贝壳研究院将城市范围扩充到35城,包括4个一线城市、15个新一线城市及16个二线城市。此外,报告还采用科学计算方法,给出了“居住竞争力指数”、“居住负担指数”和“移民指数”,全面衡量城市居住的质量、难易和人口变化情况。
报告显示,一线城市不仅置业年龄明显偏高,约为36.9岁,且一线城市的女性置业人群在各类城市中占比较高,已达到48.79%;置业特征方面,近半数受访者不接受长租不买,两居室小户型为主力交易户型;而分城市看,深圳作为“压力大的现代化都市”典型代表,“居住竞争力、居住负担、房价收入比”都是较高,有70%的成交房源都是外地客源,长沙则是典型的居住友好型城市,不仅居住负担最小、居住竞争力指数也比较高。
7个方面为35城“买不买、怎么买”画全像
贝壳研究院通过公开采集数据和线上调研的方式,对35个城市的置业人群进行了全方位分析,阐述他们在购房年龄、性别分布、资金来源、居室结构、空间偏好、楼盘变迁、租买意愿等方面的不同特点。
受限于较高的“上车”门槛,一线城市客群购房压力较大,反映在年龄结构上,一线城市的置业年龄明显偏高,新房和二手房的置业年龄分别为36.6岁和37.2岁;而新一线城市及二线城市因尚未进入存量市场,新房置业年龄低于二手房。
在高学历女性占比提升、独生子女政策影响及传统婚姻观念改变等多重因素影响下,“她经济”崛起。报告数据显示,一线城市的女性置业人群占比达到48.79%,新一线及二线城市这一占比同样出现不同程度的增幅。
对于大多数人来说,贷款买房都是必需的流程。在贝壳研究院的调查中,仅31.8%的住房消费者无贷款。贷款受访者中,仅有13.6%的人还清了贷款,其中65.7%的人是提前还款,且城市能级越低提前还款的占比越高。
报告研究发现,35个城市中,两居室成为主力交易户型。以北京、上海为代表的一线城市,两居室成交占比较高。三居室成交户型百分占比紧随其后,佛山、南昌及长沙等城市的三居室户型占比较高,除了受供给侧影响外,这几个城市的购房压力相对较低。

空间居住偏好方面,人们逐渐从“居者有其屋”向“居者优其屋”迈进。有30.4%的消费者希望有一个“安静没有噪音的卧室”,“温馨有设计感的厨房”、“能用于种植、休息的阳台”、“能和朋友聚会的大客厅”也受到一定程度的欢迎。
买房或租房,一直是困扰当代年轻人的问题。在贝壳研究院的此次调查中,有49.8%的受访者不能接受长期租房而不买房,认为有房才有安全感。一线城市不能接受长期租房不买房的比例较低,女性不能接受的比例比男性高。
此外,楼盘名字也蕴藏着人们对居住生活的美好想象。北京国际范与复古调并存,修饰词“国际”被广泛采用,“胡同”体现出老北京典型的复古特色;上海“新村”、“街坊”等词出现频率较高;深圳楼盘“国际”、“中心”、“世纪”等词被普遍使用。
如何衡量“住得好不好”?
是人选择了城市,还是城市决定了人?报告给出了各个城市的居住竞争力排名。
贝壳研究院基于2020年城市居住竞争力指数模型,对指标维度进行了部分更新,测算出了35个城市的居住竞争力指数。

分城市级别看,一线城市居住竞争力指数明显高于新一线及二线城市;从区域格局看,粤港澳大湾区的居住竞争力指数较高,成渝(成都、重庆)和海峡西岸城市群(福州和厦门)则紧随其后。
具体到城市本身,深圳居住竞争力指数较高,明显高于广州、杭州、成都、北京及上海等城市,排名居于首位,与20年排名一致;在新一线城市中,居住竞争力指数较高的城市包括杭州、成都、苏州、武汉及长沙等;二线城市中,居住竞争力指数较高的城市包括福州、厦门、珠海、烟台及宁波等。
科学分析“住房焦虑”
年轻人的焦虑受客观条件影响,也被主观意愿左右。贝壳研究院也通过公开整理的数据,搭建了指标模型,并定义了居住负担指数,统计出了全国114个城市的居住负担情况。
总体来看,114个城市中,居住负担较高的前十个城市包括深圳、北京、上海、三亚、厦门、杭州、广州、珠海、天津及嘉兴,其中,深圳居住负担居于首位,其次是北京及上海。
在百城中,居住负担最小的新一线城市仍为长沙。长沙虽然区位优势没有沿海城市强,但人均收入水平、就业机会等也处于全国中上游,无论是租房还是买房,相对于城市人均收入而言,负担和全国其他城市相比都较低。
在大城市中,抛开收入谈论房价相对片面。贝壳研究院也根据公开数据整理2021年新房、二手成交均价及人均可支配收入,计算了百城的房价收入比情况。百城中,房价收入比较高的城市包括深圳、北京、上海、厦门、三亚、杭州等。深圳、北京和上海的房价收入比超过20,这意味着普通居民家庭需要20多年才能够买得起属于自己的一套房子。而长沙的收入涨幅则跑赢了房价。
购房价格方面,一线城市购房压力大,购房支出远高于其他城市。一线城市购买房屋价格在300万以上的占比为45.82%,而其他城市这一占比仅在20%左右。数据显示,80后仍是主力购房人群,体现在201-600万的主流价格区间上,90后的主流价格区间主要集中在200万以下,但90后购房占比正逐年增加,取代80后成为购房主力军趋势明显。
租住群体中,普遍可接受的房租收入比在30%以下,也就是说,租金不能超过家庭月收入的30%。与此同时,调查显示,47%的租客反映房东涨价是较大的痛点,其次有21.3%和19.4%的受访样本认为租房的较大痛点来自同租室友和家电老化。
哪里买房老乡多?
在异地打拼越来越普遍的今天,哪里的外地买房人较多,哪里的乡情依然被保留?
贝壳研究院对交易量进行了百分统计,定义本地百分占比较低的城市为“移民城市”,同时进行标准化处理,计算出移民指数。指数越高,外地交易百分占比越高。
报告显示,深圳、珠海及东莞等粤港澳湾区城市成为典型的“移民”城市。报告分析认为,近年来,这些城市在人才友好政策的支持下,凭借着高经济体量、高薪酬的优势,不断吸引外来人口,特别是高学历人青年群体落户置业。
如果分析具体数据,结合城市发展特点和置业客户来源结构看,样本城市又可以划分为三种不同类型。
其一,都市圈核心城市占据特别优势,对外地人口具有高能吸纳能力。尤其是深圳,“来了就是深圳人”,深圳70%的成交房源被外地客户买走了。
其二,核心城市外溢,周边城市强势崛起,吸引人口迁入的势力范围外扩。杭州、天津、苏州、佛山等沿海城市凭借独特优势承接外溢的产业与人口,对人口的吸引力逐渐向省外周边城市扩张。其中,杭州购房人群中,省外购房客户已经撑起了半边天,占比达到51%,主要吸引安徽、江西、河南、江苏等周边省份的客户前来置业。
其三,省会光环效应显著,郑州、合肥等城市对省内客群具有更强吸引力。以郑州为例,作为人口大省河南的省会,其对各地级市人口的吸纳能力突出,省内购房客户占比达到93.7%,也即是每10个购房客户中,至少有9个都是河南老乡。
除了趋势性结论,报告还点到了一些颇有意思的个案。比如,在19个一线及新一线样本城市中,天津在21年度选择全款购房的百分占比达到38.02%,居于首位,在35个样本城市中,天津二手房购房年龄较高。分析认为,天津本地人群相对保守,不愿背负过高房贷压力,因此选择全款比例较高,导致购房年龄后移。珠海则因大量外地人群旅游置业,新房购房年龄居35城较高。
与此同时,男性比女性更想要有一个“能和朋友聚会的大客厅” 而女性比男性更想要一个“安静没有噪音的卧室”,年长者对于“能用于种植、休息的阳台”需求高于年轻人。
贝壳找房作为“居住产业数字化”的先驱,始终重视以数字化提高消费者体验,贝壳研究院作为数字采集分析的重要一环,也致力于成为新居住领域的先进智库。数知天下,洞见未来,未来将有更多海量数据,被处理成社会公众通俗易懂的市场信息,为产业发展提供研究支持,为行业提供专业、深度的学术研究。
来源:界面新闻
声明:本文由入驻焦点开放平台的作者撰写,除焦点官方账号外,观点仅代表作者本人,不代表焦点立场。


