广州番禺区城乡更新总体规划公布!城乡更新用地89平方公里!
扫描到手机,新闻随时看
扫一扫,用手机看文章
更加方便分享给朋友
广州番禺区政府近日发布《番禺区城乡更新总体规划文本》显示,番禺城乡更新用地面积达89.58平方公里。根据《广州市城市更新总体规划(2015-2020)》的要求,规划至2020年番禺区城乡更新预计实施完成3.7平方公里。目前,番禺区列入市城市更新年度计划的项目共123个,其中旧村改造项目27个、村级工业园12个,旧厂房改造项目26个。后续的2019年及2020年,番禺将根据项目改造主体的改造意愿、改造条件及项目可实施性科学制订年度城市更新项目和资金计划。
广州番禺区城乡更新总体规划
文本
更新规模:
根据《广州市城市更新总体规划(2015-2020)》的要求,规划至2020年番禺区城乡更新预计实施完成3.7平方公里。原则上以广州市年度城市更新项目和资金计划的改造项目为抓手和依托,制订合理的推进计划,加强市区联动、部门协调,加强与基层、改造主体的沟通,加大计划内项目的推进力度。目前,列入年度计划的项目共123个,包括旧村改造项目27个、村级工业园12个、片区策划13个,旧厂房改造项目26个、旧城改造1个、老旧小区微改造项目44个。后续的2019年及2020年将根据项目改造主体的改造意愿、改造条件及项目可实施性科学制订年度城市更新项目和资金计划。
空间策略:规划引导、成片策划
结合《广州市城市总体规划(2011-2020)》、《广州市城市更新总体规划(2015-2020)》等上层次规划的要求,确定番禺城乡更新工作的总体框架,将更新片区、村级工业园和微改造作为城乡更新的三大抓手,形成“一带一轴三圈多园”的城乡更新空间格局。在重点发展地区通过更新片区的整体策划,优化功能布局,统筹具体的更新项目工作。政府重点推动城市发展战略确定的重要平台、轨道站点周边和主要干道沿线、重要城乡更新地区、重点基础设施建设范围、现状生活条件较差的旧村庄和旧城镇以及位于水源保护地或生态廊道、生态控制区范围内旧厂等区域的更新。
城乡更新空间结构
按照“一带一轴三圈多园”的城乡更新空间结构,科学有序地推进城乡更新工作。
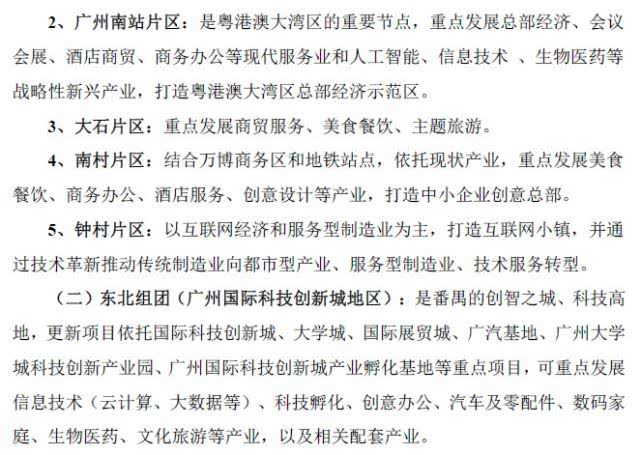
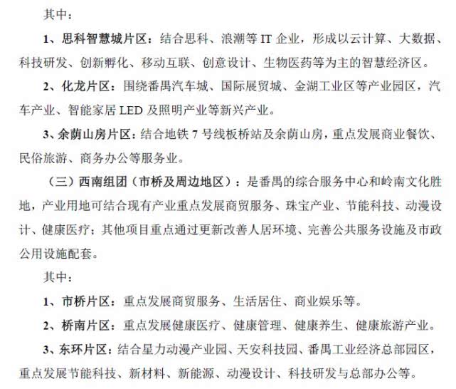
(一)“一带”:即南大干线城市更新带。重点推动南大干线和东部干线沿线的更新改造,助推广州南站商务区、汉溪长隆万博片区、广汽智联新能源汽车产业园、国际展贸城、广州大学城科技创新产业园、广州国际科技创新城产业孵化基地的建设,形成以总部经济、商业服务、科技创新等功能为主的创新创意产业发展带。
分区功能更新指引
附图三
强度控制分区指引
根据现行控制性详细规划,结合轨道线网规划,将全区划分为四类强度控制分区(详见附图四),具体如下:
(一)强度一区:位于城市重要功能区、各级服务中心、规划轨道交通站点800 米范围内的区域,在规划承载容量允许的前提下,鼓励高强度开发。
(二)强度二区:除强度一区、强度三区、生态控制区以外的区域。根据区域发展条件,在规划承载容量允许及满足相关规划要求的前提下,进行适度强度的开发。
(三)强度三区:主要为历史风貌保护区以及其他建设控制地带等政策性区域。其开发强度应满足区域相关规定、规划要求。
(四)生态控制区:指城市总体规划确定的禁建区和限建区范围。其开发强度按照生态控制线、生态廊道的相关管理要求落实。
产业转型升级指引
更新项目的产业方向总体上应符合省、市及上位规划对番禺区产业发展的要求。总体上番禺城乡更新项目建议导入以科技创新、时尚创意为主的现代服务业,以新能源、智能制造、数字家庭、新材料、生物医药为主的都市型工业以及以珠宝首饰、灯光音响、红木家具为主的传统特色产业,助推番禺打造创新发展引领区。
更新时序指引
近期重点推进本规划确定的“一带一轴三圈多园”范围内的项目;番禺主干道周边、门户区域内的城乡更新项目;配合省、市、区重点项目落地的城乡更新项目;其他改造意愿强烈的城乡更新项目;已列入番禺区2016-2018年城市更新项目年度计划和资金计划项目等。
近期工作重点
1、针对旧村、旧厂、旧城、村级工业园等更新项目,完善历史用地手续的程序、基础数据审核标准等相关政策。
2、推进近期项目的更新改造:
最后,附上番禺区城乡更新计划项目:
来源:房地产导刊
声明:本文由入驻焦点开放平台的作者撰写,除焦点官方账号外,观点仅代表作者本人,不代表焦点立场。


