19条村,助力5大片区发展,荔湾城中村旧改怎么做?
扫描到手机,新闻随时看
扫一扫,用手机看文章
更加方便分享给朋友
旧村改造
事关城市提档升级
更关系百姓安居乐业
是发展所需、更是民生所盼
荔湾城中村旧改怎么做?
请你来提意见☟☟☟
5月7日,广州市住房和城乡建设局发布了《关于印发广州市城中村改造村集体经济组织决策事项表决指引的通知》(下称《通知》),从城中村改造意愿、改造实施方案、合作企业选择、村集体建设用地转国有建设用地以及拆迁补偿安置方案等事项表决作了详细的指引。目前,全市共有城中村1104条,未来3年实施改造的83条城中村中,荔湾区19条,数量居全市排名前列。
4月27日,广州市荔湾区政府发布关于征求《荔湾区城中村产业升级发展规划和导入准则(征求意见稿)》意见的公告。《意见》中提出将城中村改造与白鹅潭商务区、国际科技创新产业区、广佛同城化、重点建设项目、对全区城中村更新改造产业发展提出分区指导意见。
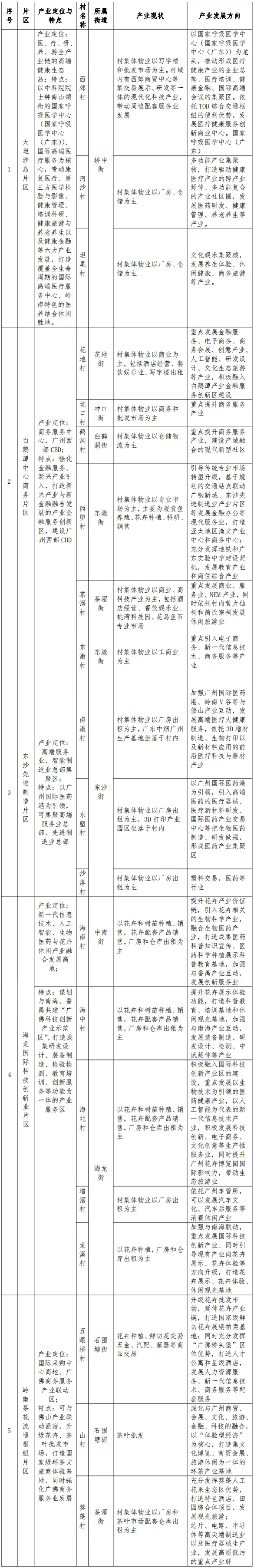
规划改造分为五大片区:大坦沙岛片区、白鹅潭中 心商务片区(包括西塱综合交通枢纽组团)、东沙先进制造片区、 海龙国际科技创新产业片区、岭南茶花流通枢纽片区。各个片区内的城中村改造应充分结合本地区产业基础特色、重大项目开发建设和新兴产业升级等机遇,实行差异化发展的改造思路。


▲查看19条城中村详细介绍
大坦沙片区高端健康生态岛

产业定位:
医、疗、研、养、游全产业链的高端健康生态岛;
特点:
该片区包括河沙、西郊和坦尾3条城中村,此片区主导采用统一规划开发的城中村改 造思路,以整体拆除、重建为主的方式实施全面改造,以国家呼吸医学中心(广东)为代表的高层次大健康产业中心,打造龙头项目,形成主动大健康和健康服务产业链。打造覆盖全生命周期的国际高端医疗服务中心、岭南特色的医养结合休闲胜地。
涉及城中村:
西郊村、河沙村、坦尾村

大坦沙改造规划效果图
白鹅潭中心商务片区广州西部CBD

产业定位:
商务服务中心,广州西部CBD
特点:
白鹅潭中心商务片区中涉及花地、坑口、鹤洞、西塱、东漖、茶滘6条城中村改造,突出白鹅潭沿江总部经济带极核带动作用,片区主要发展商务服务业,重点提升商务服务氛围,集中最优资源力量,将白鹅潭打造成为广州西翼CBD、 高端要素聚集地和老城市新活力示范窗口。
涉及城中村:
花地村、坑口村、鹤洞村、西塱村、茶滘村、东漖村

鹤洞村复建房项目鸟瞰效果图。
东沙先进制造片区高端服务业、智能制造业总部集聚区

产业定位:
高端服务业、智能制造业总部集聚区
特点:
片区有南漖、东塱和沙洛三条城中村进行更新改造,可以统筹联动开发,构建东沙片区高端医疗服务业、医疗产业带和智能制造业。以广州国际医药港为引领,可集聚高端服务业总部、先进制造业总部。
涉及城中村:
南漖村、东塱村、沙洛村

广州国际医药港。
海龙国际科技创新产业片区休闲产业融合发展高地

产业定位:
新一代信息技术、人工智能、生物医药与花卉休闲产业融合发展高地
特点:
应积极融入国际科技创新产业区的建设,引入科技研发产业, 发挥与佛山的科创产业形成协同联动作用,提升产业规模与效益, 全面推进海南、海中、海北、增滘、龙溪5条城中村的改造。谋划与南海、番禺共建“广佛科技创新产业示范 区”,打造成集研发设计、装备制造、检验检测、教育培训、创新服务等功能为一体的产业服务区。
涉及城中村:
海南村、海中村、海北村、增滘村、龙溪村

海龙科创区(龙溪大道地块)效果图。
岭南茶花流通枢纽片区广佛商务服务产业联动区

产业定位:
国际采购中心高地、广佛商务服务产业联动区
特点:
该片区包括五眼桥村、山村和葵蓬村3条城中村,五眼桥-滘口一带的岭南茶花流通枢纽片区,可与佛山产业联动紧密,升级花卉、茶叶批发市场,打造国际采购中心高地,同时强化广佛商务服务业发展。
涉及城中村:
五眼桥村、山村、葵蓬村

万花里花卉产业综合体,岭南国际新地标。(初步规划图)
街坊们了解《荔湾区城中村产业升级发展规划和导入准则(征求意见稿)》全文,如有相关的意见和建议,可通过下列方式向荔湾区科技工业和信息化局反馈。
来源:广州荔湾发布
声明:本文由入驻焦点开放平台的作者撰写,除焦点官方账号外,观点仅代表作者本人,不代表焦点立场。


