名门地产:全体员工强制放假三个月
搜狐焦点广州资讯 2022-02-16 14:45:09
用手机看
扫描到手机,新闻随时看
扫一扫,用手机看文章
更加方便分享给朋友
名门地产:全体员工强制放假三个月,每月发放较低保障工资2000元
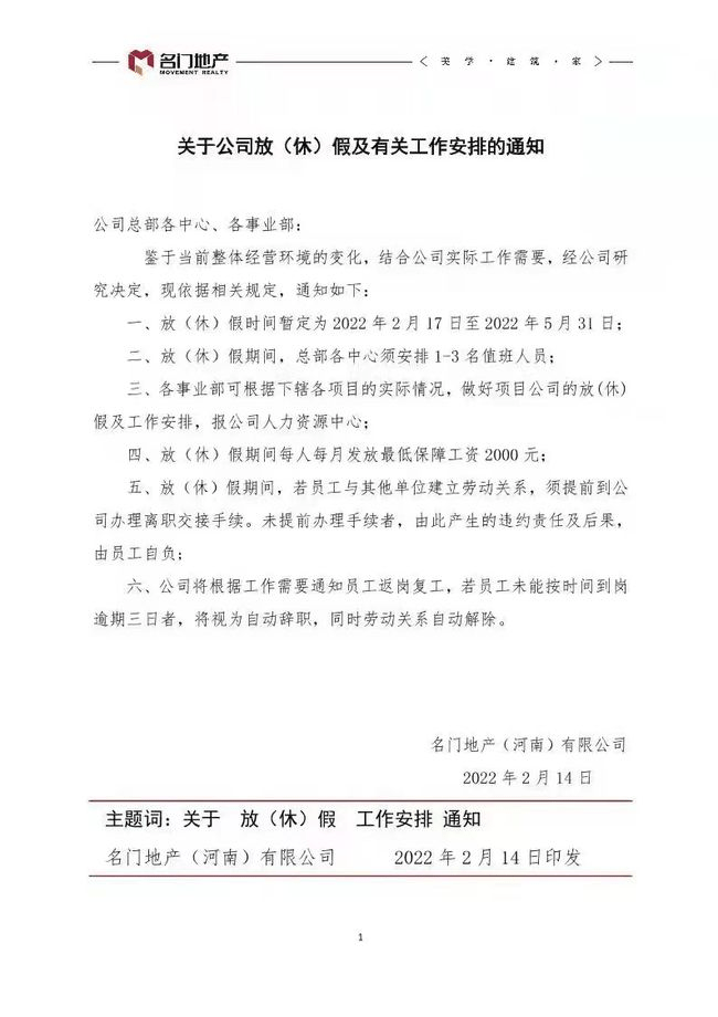
2月14日,名门地产发布了一则通知,让全体员工强制“放长假”。

按照这份通知,名门地产全体员工(除部分值班人员以外)从2月17日开始将放三个多月的集体长假。放假期间,公司总部各中心会安排1-3名值班人员。此外,在放假期间,公司会给每人每月发放较低保障工资2000元。
有名门地产的员工表示,名门地产前两天还在搞大规模的房源打折销售,折扣力度之大,少有。
据企查查,名门地产(河南)有限公司涉司法案件262起,有失信记录8条,未履行数量8条;有被执行人记录29条,被执行总金额604090.94万元;有限制高消费记录64条。
据了解,在行业大环境收紧的情况,名门地产是最早的一波暴雷的房企,彻底无法兑付到期债务。目前名门地产在河南的多个项目,都已经陷入了实质性的停工,维权问题此起彼伏。
来源:中国经济网
声明:本文由入驻焦点开放平台的作者撰写,除焦点官方账号外,观点仅代表作者本人,不代表焦点立场。


