广州周报|一手住宅供求双降,城市更新项目年度计划公布
扫描到手机,新闻随时看
扫一扫,用手机看文章
更加方便分享给朋友
焦点研究院 广州房地产市场周报告
报告期:2022年7月4日至7月10日
出品时间:2022年7月11日
市场聚焦(第27周)
当周,尽管广州一手住宅供求双降,但部分市区新盘开卖,去化较好。
具体来看:
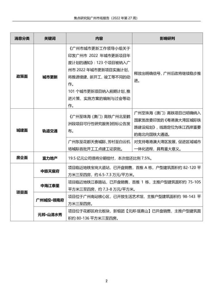
政策方面,《广州市城市更新工作领导小组关于印发广州市2022年城市更新项目年度计划的通知》:123个项目被纳入广州市2022年城市更新项目实施计划,将推进续建、新开工、竣工等不同的动作。101个城市更新项目纳入前期计划,推进片策、实施方案的编制与过会等动作。
城建方面,《广州至珠海(澳门)高铁广州北至鹤洲段项目可行性研究服务》招标公告发布。广州东至花都天贵城际、芳村至白云机场城际首批开工工点建工证获批。
二级市场方面,当周广州一手住宅新增供应1958套,环比下降53.74%;面积20.10万平方米,环比下降56.97%。商业性质商品房新增115套,环比下降87.78%;面积2.47万平方米,环比下降59.51%。
成交方面,当周广州一手住宅成交1179套,环比下降60.28%;面积12.89万平方米,环比下降57.68%;其中,增城、南沙、番禺分别以274套、240套和183套的成交规模位居前三。
焦点研究院监测数据显示,尽管当周有营销动作的楼盘并不多,但部分楼盘一领证便开卖,积极性较高,市中心楼市回暖明显。值得关注的是,自官方强调在实施城市更新行动中防止大拆大建以来,广州旧改速度明显慢了下来,不少项目被搁置。近期广州市2022年城市更新项目年度计划的公布,则释放出积极信号。
声明:本文由入驻焦点开放平台的作者撰写,除焦点官方账号外,观点仅代表作者本人,不代表焦点立场。


