租赁住房加速落地,15个大型租赁社区已入市或即将入市
扫描到手机,新闻随时看
扫一扫,用手机看文章
更加方便分享给朋友
为规范中央预算内投资支持保障性租赁住房建设有关项目管理,提高资金使用效益,推进中央预算内投资管理制度化、规范化、科学化,近日,国家发改委印发了《保障性租赁住房中央预算内投资专项管理暂行办法》,支持人口净流入的大城市新建、改建保障性租赁住房及其配套基础设施建设。
在此之前,2021年5月24日,住建部消息称,住房和城乡建设部分别在沈阳、广州召开了发展保障性租赁住房工作座谈会,北京、上海、广州、深圳等40个城市人民政府负责人分两批参加。住房和城乡建设部副部长倪虹出席会议并讲话。
此后,这40个城市将大力发展保障性租赁住房,促进解决新市民、青年人住房困难问题列入重要议事日程。
事实上,城市住房领域的矛盾,随着年轻一代租房者的消费升级,在租赁市场上尤其突出。规模化“大型租赁社区”的优质、生态、稳定和长效,对住房租赁市场的发展,构建新时代住房制度改革和长效机制建设,提供了有益的探索和实践价值。
在政策红利、市场需求以及供应加大的多重加持下,越来越多的公寓运营机构加入到“大型租赁社区”这片蓝海。据公开资料不完全统计,目前已有15个不同背景的已入市或即将入市的“大型租赁社区”标杆项目,“社区化”已然成为租赁行业变革的“新航向”。
注:“大型租赁社区”指可容纳1000人及以上规模的租赁居住集群
01
重点城市租赁用地不低于10%
2021年“两会”政府工作报告中,“租赁住房”、“长租房”等关键词多次被提及。具体来看,住房租赁发展方向包括:“租售并举”仍是租赁行业最强基本面,通过增加土地供应、安排专项资金、集中建设等办法,切实增加保障性租赁住房和共有产权住房供给,规范发展长租房市场,降低租赁住房税费负担等。
新年伊始,重点22城供地“两集中” 政策推出,明确要求重点城市在年度计划中要单列租赁住房用地,占比一般不低于10%。
在克而瑞租售长期关注的核心八城中,以一线城市北京为例,2021年北京计划安排住宅用地1060公顷,较2020年计划安排量增加60公顷。与此同时,土地供应向租赁住宅倾斜,在单列租赁住宅用地的基础上,按照商品房供应下限等比例安排租赁住宅供应指标,将租赁住宅占住宅用地比重由2020年的13%提高到28.3%。
二线城市以南京为例,4月9日晚间,南京市规划和自然资源局发布了2021年度商品住宅用地供应计划的有关说明。说明显示,南京全市2021年租赁住房用地供应面积目标为87.15公顷,能够提供租赁住房205万平方米,约3.6万套,租赁住宅占住宅用地比重由2020年的2%提高到9.5%。

核心八城2020年、2021年住宅用地供地情况(万方,%)
住房租赁市场的发展由供应侧推动,如今土地供应政策向租赁用地倾斜,未来随着租赁用地的分批次集中入市,特大型城市、重点城市的租赁住房供给将进一步扩大。
02
15个“大型租赁社区”入市或即将入市
自2020年以来,“大型租赁社区”便成为了租赁行业的热度词汇,“大型租赁社区”即由若干集中式租赁住房组成的、可容纳千人规模租赁居住的集群。
在我国,从1980年代的租住公房,到后期的廉租房社区,再到当今部分地区存在的集宿区,都是由多栋住房物业组成的租赁社区,并配备有满足租赁人群日常所需的公共活动空间。
传统的租赁社区,多将重点放在庞大租赁人口的生理需求上,往往忽略了社区人群的精神需求。随着新时代租赁群体价值观、消费观的改变,新时代的“大型租赁社区”,被赋予了新的意义。
不再仅仅是物业层面的集合,还是“多业态”的集合,除居住之外,同时关注人群共享、生活、交流、健康以及精神需求,配套办公、商业、教育、医疗、艺术、娱乐等多业态融合的公共活动空间,构建满足大批具有相同兴趣、文化偏好和价值观的租住群体生活全链条,甚至于全生命周期需求的租住生活共享空间,这也从实质意义上响应了国家号召的“租购同权”。

2020年我国四大一线城市不同体量集中式租赁公寓体量情况(单位:%)
从目前来看,截至2021年4月,我国上海、北京、深圳、广州四大一线城市的集中式长租公寓中,项目体量超500间的中、大型租赁公寓项目仅占6%,其中,上海、深圳项目最多。
虽然目前我国中、大型租赁项目相对较少,但规模化发展、集约化管理在发达国家成熟的租赁市场中早已应用。数据显示,2008年,美国单体量20户以上的大型租赁房屋占比就已有19%。十年来,该类型租赁项目占比更是显著增加,至2018年占比已高达23%。

2008-2018年全美供应房型变化情况(内圈2008年,外圈2018年)
可以预见,未来大规模、集中式管理是租赁市场的必然发展趋势。据克而瑞租售整理公开资料不完全统计,目前已有15个不同背景的已入市或即将入市的“大型租赁社区”标杆项目,上海项目依然是最多的。

15个已入市或即将入市的“大型租赁社区”
注:“大型租赁社区”指可容纳1000人及以上规模的租赁居住的集群
03
城市近郊产业园附近成优选
作为新兴业态,我国大型租赁社区的运营模式尚在不断摸索前进中。从现有的15个已入市或即将入市的大型租赁社区标杆项目的运营情况来看,相较于对地段、区位有较高要求的集中式白领公寓而言,在项目选址上,大型租赁社区多落位于城市近郊区。
一方面,受大城市中心区域的地产资源趋于饱和影响,大型租赁社区的主要来源为城市郊区的工业厂房改建、15%自持住宅用地以及租赁用地建设;另一方面,由于大型租赁社区体量较大,建设成本较高,这些位于城市外围的资产具有显著的拿地成本优势。
与此同时,随着城市“产城融合”的推进,在国家“职住平衡”的号召下,产业聚集区成为了大型租赁社区的重要抓手。数据显示,15个项目中,有10个项目落位于产业园中或产业园周边。

15个大型租赁社区标杆项目周边产业园情况
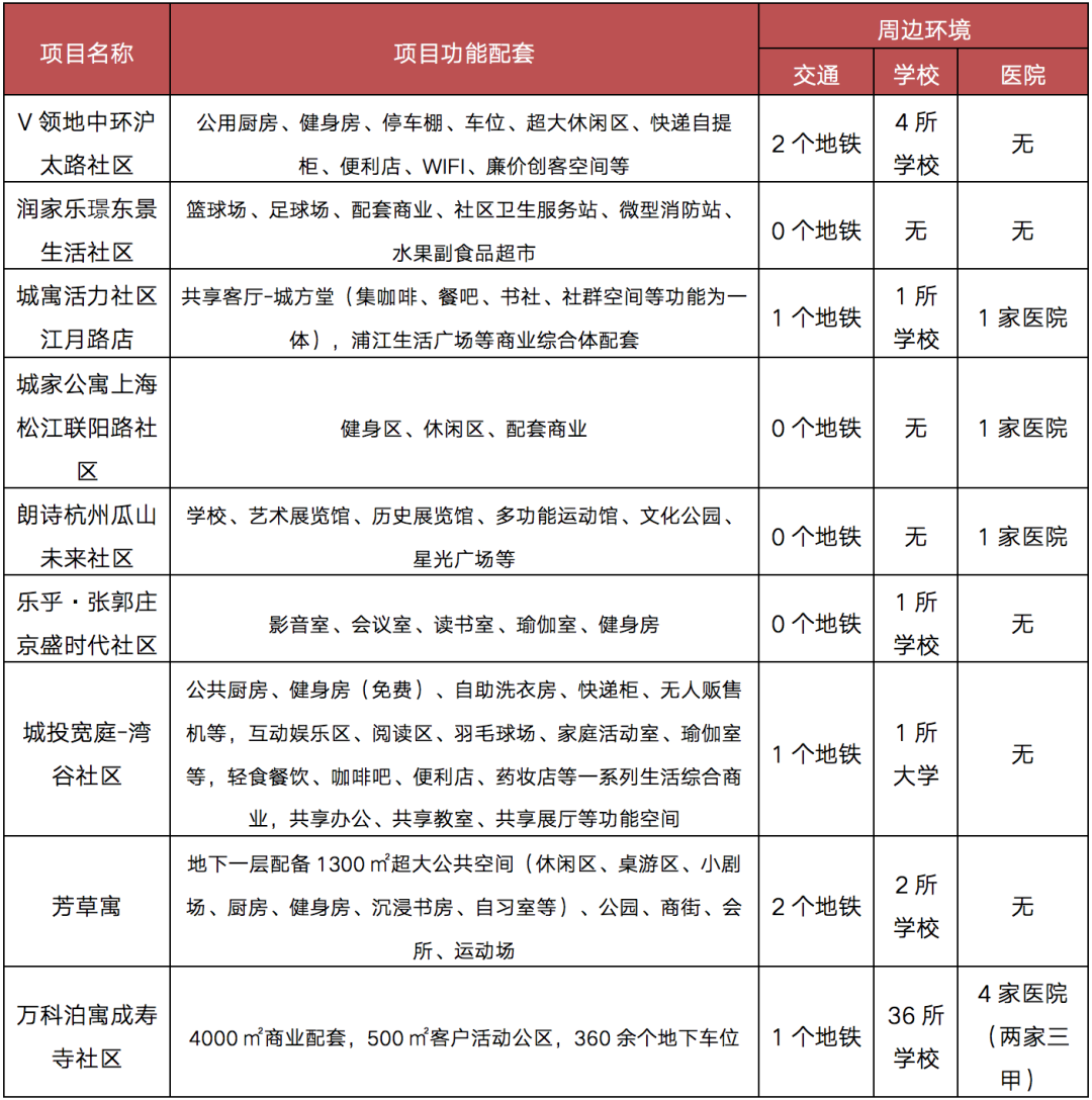
由于大型租赁社区项目多位于城市郊区,周边可依赖的交通、商业、教育、医疗资源较少,因而,比起商品住宅的社区景观和配套打造,租赁社区更多考虑的是人们在社区内的共享、交流、生活、娱乐,从而配备一定比例的商业、办公区域甚至酒店会所。从目前的案例来看,各大大型租赁社区基本上都自带社区基础配套,基本上可以满足社区内租户的基本需求。

15个大型租赁社区标杆项目功能配套情况
从目前已开业的项目租金价格与周边个人租赁价格进行比较分析发现,各个项目的溢价情况存在较大差异,部分项目存在明显价格优势,如润家乐璟东景生活社区、自如里·广州黄埔凯得家青年社区、乐乎·张郭庄京盛时代社区和城投宽庭-湾谷社区,这四个项目的出租率皆保持在95%的水平以上。由此可见,部分“大型租赁社区”颇受市场欢迎。

15个大型租赁社区标杆项目租金溢价情况
2021年,伴随租赁用地入市,将是我国租赁社区加速落地的一年,“大型租赁社区”是租赁产品中的新生力量,被赋予着新的意义与期望。目前我国“大型租赁社区”尚处于发展起步阶段,这个赛道能走多远尚未可知。相信随着项目源源不断地入市,数据与经验不断积累,理解与研究更加深入,中国终将探索出符合国情的、真正落实“租购同权”的大型租赁社区发展模式。
(数据来源:公开资料,克而瑞租售整理)
来源:丁祖昱评楼市
声明:本文由入驻焦点开放平台的作者撰写,除焦点官方账号外,观点仅代表作者本人,不代表焦点立场。


