479条村列入广州旧改地图!白云区以84个项目总数排名排名前列
扫描到手机,新闻随时看
扫一扫,用手机看文章
更加方便分享给朋友
2021年上半年广州旧改(暴富)地图再度更新!
截至发稿时间,据不完全统计,广州11区列入旧村改造的项目总计479个,目前白云区以84个项目总数排名排名前列。
值得一提的是,白云区自4月份该区规划明确后,不断加推,近期更是爆料区属国企瓜分白云片区内多个旧村改造项目。

各区旧改面貌如何呢,克而瑞将一一为您带来说明,下表监测数据均来源克而瑞广州研究团队。
天河区
克而瑞研究团队监测到,目前天河区纳入城市更新模式,即旧改的村社总计24个,近日石牌桥村等多个耽搁已久的旧村也陆续启动了数据调研或设计方案等流程。
贴近珠江新城的冼村也有了动静,就在年初克而瑞报导了该村的住宅用地规划(冼村54.7万平宅地),而在广州公开的2021用地供地计划中也透露了相关宅地信息。
数据显示,目前天河区24村旧改项目中,总计7个有企业中标/意向,有房企介入的则达15个,另外2村尚无进度。
目前保利为天河区的旧改之王,旗下天河区签约的旧改项目分别有东圃板块的小新塘以及冼村,柯木塱村和渔沙坦村则成为了意向合作企业,同时介入了龙洞村、长湴以及沐陂村三村旧改。

越秀区
据不完全统计,目前越秀区进入旧改模式的总计8村,目前仅两村旧改确认主体,其中金贵村旧改由政府主导,登峰村则在前不久6月25日签约前期合作主体珠江实业+广建集团+广州城投集团联合体。此外,寺右村、农林村云鹤南北街以及西坑村3个项目有房企介入。

海珠区
到如今都能清晰记得,在2020年年底开启旧改大满贯模式的海珠区,自此石溪村、赤沙村、红卫村等多个旧改齐上阵。近期,克而瑞还监测到,该区连发三大旧改重磅,龙潭村、三滘村以及东风村的基础数据成果公布。
统计到,目前海珠区总计24村列入旧改地图,其中确认主体或意向企业的总计11村。

荔湾区
克而瑞监测到,荔湾区有18村列入旧改地图,其中14村已确认主体或意向企业。

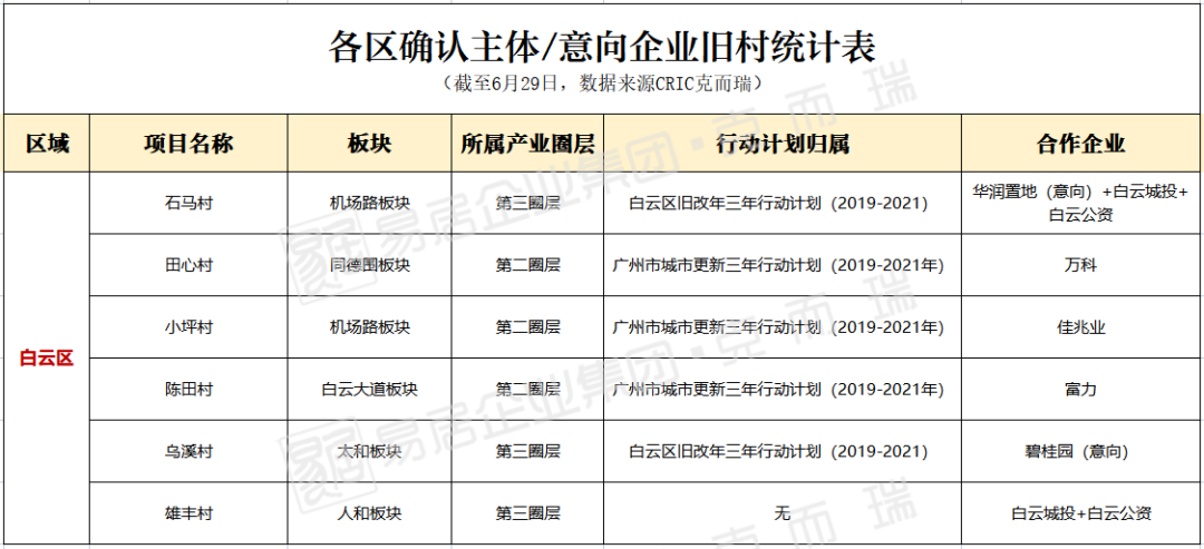
白云区
白云区,作为中心区之一,整体片区资源发展不均,因此借助城市更新来提升片区价值,是在所难免的。
据了解,目前该区的旧改项目多为区属国企推动,截至发稿时间,该区仅6村旧改确认合作主体或意向企业。

黄埔区
老生常谈!作为旧改优秀代表之一的黄埔区,目前总计71村列入旧改地图,且确认主体或意向企业的合计46村,进度可排名广州前列。

番禺区
番禺区总计73村纳入旧改,数量排名全市第二,仅次于白云区。
克而瑞监测到,目前该区总计22村确认主体或意向企业,其中上海升龙、时代地产、碧桂园、星河湾集团等多家知名房企均已进驻,与该区旧改项目有合作。

南沙区
统计到,南沙区合计39村纳入旧改,其中近一半已确认合作主体,截至发稿时间,南沙区合计17村确认主体,其中星河控股旗下参与该区4个旧改项目,参与度较高。
花都区
花都区67村列入旧改地图,进度较慢,目前仅5村确认合作主体,分别为田美村(东南经济社)、三东村(含罗仙村八队)、横潭村(河西经济社)、平西村、以及东镜村。

增城区
增城旧改规模也不俗,克而瑞统计到,该区合计56村纳入旧改,目前总计36村确认主体或意向企业。其中丰乐集团为增城的旧改大户,旗下中标合作4个旧改项目,分别为塘口村、葵湖村、元美村以及田心村。
值得一提的是,新塘板块,作为增城新房成交量排名前列的板块,在旧改方面也力争全区排名前列,目前该板块合计13村确认主体或意向企业。

从化区
据克而瑞统计到,目前从化区15村进入旧改地图,确认主体或前期服务企业的合计5村,其中3村坐落在该区的街口板块,另外2村则分别在太平板块和鳌头镇板块。

END
总结来说,广州旧改市场依旧是最值得瞩目的焦点。根据广州公布的十四五规划,城市更新将会持续成为发展的“大热土”,这意味着广州即将进入轰轰烈烈的基建升级时代。
换而言之,也将引来众多房企竞相涌入,未来是否有“过江龙”再度入驻广州呢,敬请期待!
来源:克而瑞广佛区域
声明:本文由入驻焦点开放平台的作者撰写,除焦点官方账号外,观点仅代表作者本人,不代表焦点立场。


