全网最透彻解读:陶瓷砖5A标准
扫描到手机,新闻随时看
扫一扫,用手机看文章
更加方便分享给朋友
当下,陶瓷砖行业最火热的话题,非“5A瓷砖”莫属。随着GB/T 45817-2025《消费品质量分级 陶瓷砖》国家标准(以下简称:新国标)的正式发布,并将于2025年12月1日实施。各大媒体争相报道,头部陶企纷纷晒出5A检测报告或认证证书。




新国标并非孤立存在——它是国家顶层设计驱动的结果,承接了2007年以来陶瓷行业从“砖”到“板”的标准演进脉络,更试图破解当下行业的深层乱象。
然而,喧嚣之下,我们更需要冷静的思考:这场历时五年调研、凝聚四十余家企业共识的新国标,究竟能否破解行业积弊?它又将把中国建陶带向怎样的未来?一号板匠研究院结合标准发展史与市场实践,展开深度解读。
标准演变:
从材料定义到分级革命的必然
要理解新国标的意义,我们必须回顾中国建陶行业近20年标准演进的历程:
2007年是一个关键起点:当年9月1日, GB/T 4100-2006《陶瓷砖》国家标准正式实施,标志着中国瓷砖标准首次全面对标ISO 13006国际标准,该标准整合了此前分散的5个专项标准,其突出亮点是首次强制要求产品外包装必须标示外观特征与核心性能(如是否有釉面、图案类型、耐磨等级、吸水率等),旨在让消费者获取更透明的产品信息。然而,由于市场推广不足,该标准在销售环节并未引起足够重视,许多经销商仍沿用旧习惯,令其一度陷入“有标难行”的尴尬。同年,我国第一块陶瓷薄板在蒙娜丽莎诞生,悄然开启了“从砖到板”的材质革命序幕。

2009 年,GB/T 23266-2009《陶瓷板》与JGJ/T172-2009《建筑陶瓷薄板应用技术规程》双双落地,前者界定了薄板的核心技术参数,后者实现从“建材”到“建工应用”的跨越。
2015年,GB/T 4100-2015《陶瓷砖》国家标准发布,该标准对干压陶瓷砖的厚度进行了分级限制,推动了产品的薄型化发展。值得注意的是,它延续了“仅分合格/不合格”的评定规则,客观上为市场上“优等品”等模糊概念的滥用留下了空间。
2016年启动、2020年实施的GB/T 39156-2020《大规格陶瓷板技术要求及试验方法》,标志着“陶瓷大板”时代的正式来临。
2024年,GB/T 44309-2024《陶瓷岩板》标准发布前,短短3年间已涌现出十几个涵盖产品、施工、加工的团体标准与行业标准,甚至还有TCSTM00868-2023《家具用陶瓷岩板》等细分标准。

进入2025年,标准体系更趋精细化:5月,T/FCCI 012-2025《陶瓷砖产品质量等级标识》团体标准发布;6月,GB/T 45774.2-2025《陶瓷砖表面抗菌活性的定量测定》发布,体现了标准向健康、功能性方向的延伸。7月,我国主导制定的首个陶瓷砖领域国际标准ISO 10545-23:2025正式发布。
与此同时,JG/T579-2021《建筑装配式集成墙面》和JGJT 491-2021《装配式内装修技术标准》等标准,则推动陶瓷产品向装配式部品升级,索瓷集成岩板等创新产品已率先适配此类标准。


但标准体系的快速扩张,一个长期困扰行业和消费者的问题始终悬而未决:如何简单、清晰、统一地界定产品质量等级?尽管旧的“优等品”“一等品”“合格品”的划分早已在国家标准中被废止,但在市场上,这些称谓仍被广泛甚至滥用,甚至涉嫌虚假宣传,不同厂家的“优等品”指标差异可达一倍以上,消费者无从辨别。多而杂的新老标准并存、新老标准衔接混乱,导致企业在执行时感到迷茫,市场陷入“可执行可不执行”的模糊地带。
5A 新国标的出台,正是对这种“标准碎片化”困局的顶层回应。
破局与立新:
新国标解决了哪些核心问题
新国标的核心在于建立了一套科学、量化、透明的质量分级体系。
1. 终结标准割据,实现品类全覆盖
此前陶瓷行业呈现“品类有标难统一”的困境:传统瓷砖执行 GB/T 4100-2015,岩板高度依赖团体标准,薄板缺乏分级依据,装配式部品标准与材料标准脱节。
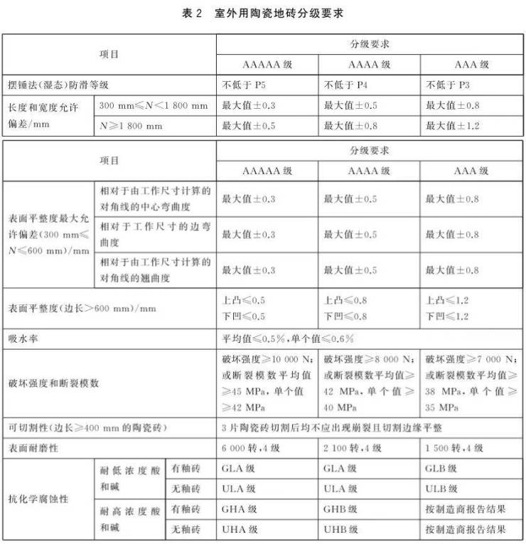
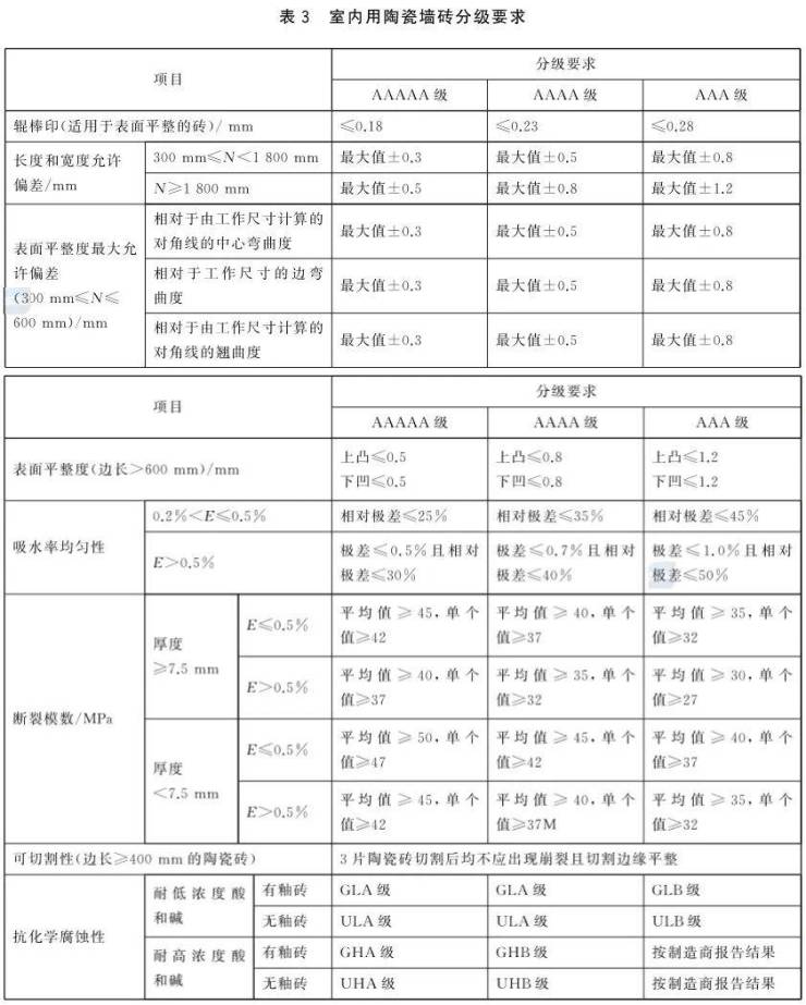
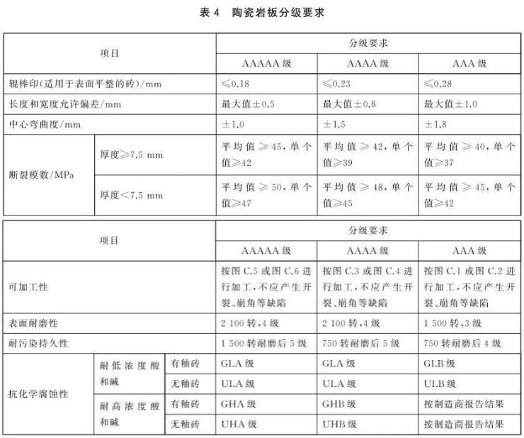
新国标首次将吸水率≤3%的陶瓷砖、岩板等纳入统一分级框架,针对室外地砖、室内墙地砖、陶瓷岩板等细化指标,甚至试图衔接《建筑装配式集成墙面》等下游标准。
2. 量化品质指标,撕碎“优等品”伪装
旧标准仅以“合格/不合格”界定产品,企业借机用“优等品”“一等品”等模糊概念误导消费。新国标建立了核心指标的量化体系,用明确的“3A”、“4A”、“5A”等级,取代了过去含义模糊、已被滥用的宣传说辞。
每个等级都对关键性能指标(如尺寸偏差、表面质量、吸水率、断裂模数、耐磨性、耐污染性等)设定了明确的数值要求,让“好瓷砖”可检测、可验证,消费者可直接要求企业出具对应等级的检测报告,从根源上遏制虚假宣传。
▲上下滑动查看>>>
3. 构建顶层逻辑,破解执行模糊性
与以往标准“自下而上”的制定模式不同,5A新国标严格遵循国家市场监督总局牵头的《消费品质量分级通则》框架,采用“自上而下”的制定机制,明确了分级规则、检测方法与标识要求。这解决了此前“多标并存、选标执行”的乱象——企业生产吸水率≤3% 的陶瓷产品,若宣称分级则必须符合 3A/4A/5A 体系,避免了“选择性执行标准”的模糊空间。
4. 加速产能出清,推动价值重构
新国标显著提高了行业准入门槛:一条5A生产线日均技改成本增加15万元,年投入超4000万元,这对依赖低价竞争的中小企形成致命压力。而简一、蒙娜丽莎、东鹏等头部企业已率先通过检测或认证,新锦成更投入4000-5000万元改造施釉系统与辊棒参数,以满足5A指标。这种成本差异推动行业从“价格战”转向“价值战”。
理性审视:
新国标并非“万能钥匙”
在肯定其积极意义的同时,我们必须清醒地认识到新国标落地所面临的挑战与潜在不足。
1. 推荐性属性削弱监管效力
新国标本质是一项推荐性国家标准(GB/T),而非强制性标准(GB),未明确强制监管主体与惩罚措施。这意味着它并非所有企业都必须执行。目前仅依赖企业自愿送检或第三方认证,而单批次检测时间周期较长、成本较高,中小企难以承受。这可能导致“送检样品达标、量产产品缩水”的乱象,如何确保成千上万的陶瓷企业,特别是中小型企业,能够主动、真实地采用这一标准,是一个巨大的难题。
2. 认证权威性:如何穿越“信任峡谷”
目前,新国标的评价体系在实践中呈现出“双轨并行”的初期格局:一方面,由中字头行业协会主导的认证,流程相对严谨,涵盖现场工厂勘察、产品抽样、权威报告出具,并辅以事后监督及为期五年、每年复检的动态管理机制;另一方面,部分企业选择自行将产品送至第三方检测机构,依据新国标进行检测,在获得合格报告后便对外宣称产品“达到5A标准”。

然而,这两种路径并存的局面,在实践中正面临严峻的公信力挑战。首要问题在于,不同路径的权威性和严谨度存在客观差异。 协会主导的认证通常包含了对生产一致性和持续稳定性的考察,而单纯的第三方检测报告通常仅对送检样品负责。对于消费者乃至渠道商而言,难以清晰辨别“全流程认证”与“单批次检测”之间的本质区别。
更深层的危机在于,“单一产品认证”或“单次检测报告”能否等同于“品牌整体信誉”。 当前,部分领军企业虽已获得特定型号的5A认证或检测报告,但认证仅针对特定型号,尚未有企业宣布全系列产品通过5A认证。消费者很可能因信任“5A认证品牌”而购买该品牌下未经验证的产品,形成“以点概面”的认知偏差。一旦任何非认证产品或认证产品在后续监督中出现质量问题,不仅会重创企业信誉,更将动摇整个新国标评价体系的权威根基。
此外,持续监督机制面临“成本之困”与“效能之问”。每一次严苛的认证及年度复检都需投入高昂的直接费用与人力资源。对于产品线复杂的大型品牌而言,实现“全品认证”成本巨大,这直接导致了企业普遍采取“重点突破”策略。同时,无论是认证机构的年检,还是市场监督的抽检,其有限的样本能否真实反映企业全年、全品类生产的稳定水平?检测标准与尺度在不同机构间能否保持绝对统一?这些都是认证与检测体系在落地中亟待完善的现实课题,其核心在于建立一个全行业公认的、透明且一致的监督与互认框架。
3. 市场断层:品质升级与消费分层的现实矛盾
目前不少企业都聚焦5A标准,忽视了对4A、3A的重视。5A瓷砖(含岩板)的单片生产成本显著高于非5A产品,很可能超出部分价格敏感型市场的承受能力。在消费分层加剧的背景下,短期内可能出现“品质升级”与“消费降级”并存的断层现象,部分下沉市场的需求难以被有效满足。
企业应对策略也反映出这一矛盾:部分品牌选择将资源集中于少数旗舰产品冲击5A认证,以塑造高端形象;而更多企业则采取“自我声明”方式,依据新国标对主流产品进行检测并明示等级,以平衡成本与市场接受度。这种策略分化,本质上是企业在品质提升与市场需求之间寻求平衡的理性选择。新国标并非要求所有产品追求最高等级,而是推动行业形成“优质优价、分级竞争”的健康生态。

4. 标准协同仍存完善空间
新国标并非要取代所有现有标准,而是作为一个通用的质量分级框架。如何处理好与众多现有产品标准(如陶瓷板、岩板、大板等标准)的关系,避免出现“标准打架”或让企业更加困惑的局面,需要清晰的指引。
此外,新国标虽覆盖主流品类,但仍有盲区:吸水率>3% 的陶质内墙砖未纳入分级体系,仍沿用旧标。
5. 认知挑战:从营销话术到价值认同的漫长之路
让消费者真正理解并信任“5A”体系,是一项长期而系统的市场教育工程。在推广初期,存在被部分企业作为营销噱头过度炒作的风险——例如将“某款产品获5A认证”模糊宣传为“品牌即5A品牌”,这种误导性信息一旦泛滥,将严重消耗新国标的公信力。
因此,行业各方需共同努力,推动认知从“荣誉营销”向“科学分级”转变。认证机构与企业有责任清晰区隔认证与非认证产品,确保信息传递准确透明;媒体与协会应加强舆论引导,帮助消费者建立基于性能参数而非模糊概念的选购标准。唯有通过持续、一致的教育,才能逐步瓦解旧有的“黑箱”认知模式,使5A体系真正成为消费者可信赖的品质标尺。
企业应对:
分级布局而非盲目追“5A”
面对新国标,企业该如何应对?是否所有产品都要争相去做“5A”认证?一号板匠研究院认为,企业应采取“分级管理,战略布局”的理性策略:
旗舰产品,树立标杆:对于定位高端、代表品牌技术实力的旗舰产品(如高端岩板、核心瓷抛砖等),应积极争取通过5A认证,将其作为品牌形象和市场地位的“硬核”背书。
主流产品,择优认证:对于走量的主流产品,可以根据其实际质量水平,目标定位在4A或3A等级,并通过检测报告等形式向市场明示,形成差异化竞争力。
入门产品,合规为本:对于满足基本使用要求的性价比产品,首要任务是确保符合国家强制性标准及对应的产品标准要求,不必盲目追求高等级认证,以避免不必要的成本增加。
内部管控,全面提升:更重要的是,企业应借新国标实施的契机,将分级标准的内核——即各项量化性能指标,反向导入到研发、生产和品控的全链条中,实现整体制造水平和质量稳定性的提升。
GB/T 45817-2025《消费品质量分级 陶瓷砖》国家标准的出台,是中国建陶行业迈向高质量发展阶段的一个重要里程碑。它为解决长期存在的品质评价乱象提供了权威方案,为良币驱逐劣币创造了市场环境。
前路已然清晰,但征途不会一帆风顺。它需要全行业的共同努力:头部企业担当引领,中小企业积极跟进,监管与认证机构严守公正,媒体与协会加强引导。唯有如此,我们才能共同按下行业的“升级键”,真正告别内卷,走向一个以品质和价值驱动为核心的崭新未来。
文章来源:公众号“一号板匠研究院”
声明:本文由入驻焦点开放平台的作者撰写,除焦点官方账号外,观点仅代表作者本人,不代表焦点立场。
