保利、富力、招商争食!荔湾葵蓬旧改,还是招标失败了
扫描到手机,新闻随时看
扫一扫,用手机看文章
更加方便分享给朋友

想不到啊!
前段时间,因万科退出而备受关注的荔湾葵蓬村旧改,迎来了三位有力的竞标者:保利、富力、招商。
本以为最终会有个圆满的结局,但今日(4月6日),在村民代表公开投票后,保利、招商、富力没有一家能够满足城市更新政策所规定的2/3同意率。
这也就意味着,本次荔湾葵蓬村旧改招标失败。

(图片来源:网络)
葵蓬村旧改位于广佛交界重要核心区域白鹅潭的核心,村户籍人口4136人,改造范围的总用地面积为129.45公顷,其中集体用地120.55公顷,国有用地8.90公顷。项目改造投资总金额约为111亿元,复建安置资金约89亿元。
今年年初,《白鹅潭地区发展规划(2020—2035年)》出炉,为广州这个千年商都海上丝绸之路起点描绘了新的蓝图。
葵蓬村,因此被视作是即将快速进入收获期的一个重要旧改项目。
01
无法平衡复建与融资成本
万科退出葵蓬村旧改
其实,最早相中了葵蓬村旧改的房企,并非上面提到的保利、富力、招商,而是广州万科。
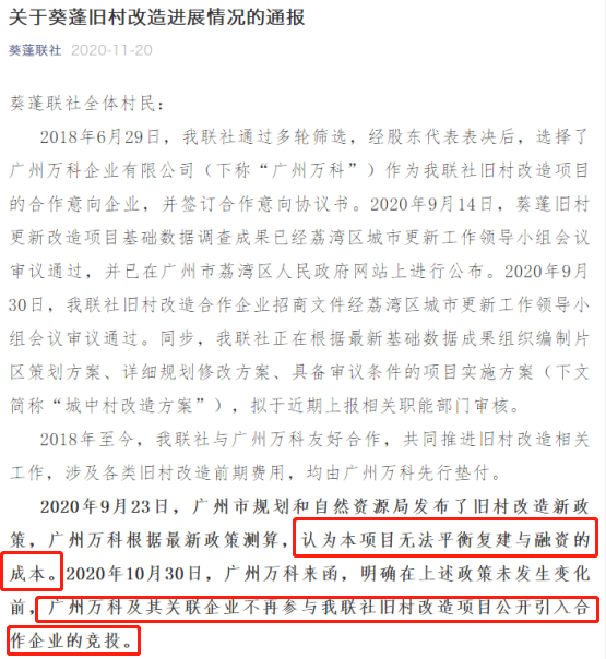
2018年,葵蓬村旧改启动,当时同意广州万科企业有限公司成为葵蓬旧村改造意向合作企业,开展前期工作。2020年10月2日,荔湾区葵蓬村发布基础数据成果正式公示,将用于片区策划方案、项目实施方案编制工作。2020年11月20日,据“葵蓬联社”微信公众号消息,广州万科及其关联企业不再参与我联社旧村改造项目公开引入合作企业的竞投。究其背后的原因,广州万科根据较新政策测算,认为本项目无法平衡复建与融资的成本。直白点就是,做这个项目,广州万科会亏本。

(图片来源:“葵蓬联社”微信公众号)
2021年1月19日,荔湾葵蓬村旧村更新改造项目正式挂网招商。
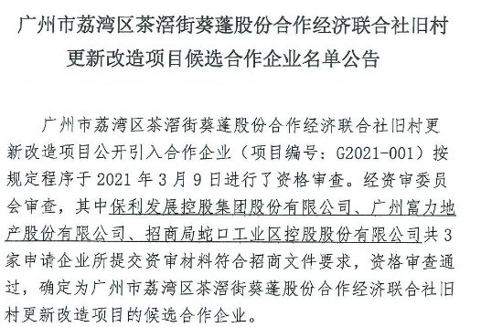
2021年3月10日,葵蓬联社公布候选合作企业名单,保利、富力及招商三家入选。

(图片来源:“葵蓬联社”微信公众号)
02
保利、富力、招商
争夺百亿旧改荔湾葵蓬村
“一村一策”的广州旧改特色,意味着赢得村民认可是企业中标的关键。为了拿下葵蓬村旧改,一场心理攻防战早已打响。

(图片来源:“葵蓬联社”微信公众号)
“选择保利,选择幸福。”
“最强富力将是葵蓬改造最优选择。”
“启航招商,幸福葵蓬。”
这是保利、富力、招商三大旧改巨头争夺葵蓬村旧改的宣传标语,“火药味”十足。
按照葵蓬联社的安排,候选合作企业于3月22日至30日在村域指定位置设点进行企业展示及政策宣讲。
三家企业的展区依次排列,中间间隔不过一个铺面的距离。具体到项目拆补标准、推进速度、规划设计、回迁安置区的分布情况等,三方均不余遗力,耐心解答。

(保利展厅)

(富力展厅)

(招商展厅)
同时,3月24日-26日,葵蓬村村民代表先后考察候选合作企业。
3月24日,富力旧改项目之旅:富力·广州国际颐养社区、茅岗路以西城中村改造项目、陈田村改造项目。

(图片来源:富力城市更新集团)
3月25日,保利旧改项目之旅:琶洲村旧改、鱼珠港旧改项目、 大塱村改造项目。

(图片来源:保利城市更新)
3月26日,招商旧改项目之旅:深圳龙岗区三联村旧改项目、深圳南山区南海意库、招商局大厦、海上世界。

(图片来源:深圳城市更新)
最后再来看看改造初步设想方案,这也是大家最为关注的点。
保利:打好“生态”、“配套”、“产业”三张王牌,计划将葵蓬打造成为宜居岛、生态岛、活力岛;

富力:“缔造广州中心城西花园总部基地”,在改造中升级赋能传统产业,导入做强优势产业,以创意经济及商业商贸服务为支撑,围绕医疗康养及茶文化产业进行一体化打造。
招商:主推白鹅潭中心商务区后花园、广佛创意经济生态岛的概念,就是在葵蓬北部打造创意经济组团,葵蓬中部布局商业商务中心,并新增学校和医院等配套,实现产城融合。
03
“巨无霸”旧改项目
配套成熟,生活气息浓厚
最后来看看该旧改项目的整体情况。
葵蓬村位于花地河西侧,是广佛交界的重要核心区域,占地约1.75平方公里,可以说是“巨无霸”旧改项目,在中心城区并不多见。周边最近的是地铁站为花地湾站,需要公交接驳到达。

目前,村内仍然是一片城中村的模样,环境稍杂乱,基本配套齐全,便民商店、快餐店、羽毛球馆、幼儿园、小学等一应俱全。

(葵蓬村村内 拍摄/搜狐焦点)

(葵蓬村村内 拍摄/搜狐焦点)

(葵蓬村村内 拍摄/搜狐焦点)

(葵蓬村村内 拍摄/搜狐焦点)

(葵蓬村村内 拍摄/搜狐焦点)

(葵蓬村村内 拍摄/搜狐焦点)
公告栏上,各类出租、招工广告张贴于此。据了解,该村单间到三房,租金300-2000元/月不等。

(葵蓬村村内 拍摄/搜狐焦点)
中国茶城看广东,广东茶城看芳村。作为全国茶叶流通的枢纽和集散地、品牌孵化地,南方茶叶市场所在的芳村茶叶市场片区早已逐步向茶滘街葵蓬村延伸,直至与佛山市南海区盐步相接。在葵蓬村村内,大大小小的茶庄分布于此。

(葵蓬村村内 拍摄/搜狐焦点)

(葵蓬村村内 拍摄/搜狐焦点)
而随着荔湾区葵蓬村、山村的更新改造,这个茶叶市场也将迎来新的机遇。一个全新的茶叶市场正在广州西悄然蝶变,引领城市产业迭代升级。
对于葵蓬村未来的发展,早在2019年,荔湾区也发布了《荔湾区旧村庄更新改造产业发展专项规划(征求意见稿)》。
根据相关规划,荔湾区18条旧村庄将全面更新改造,面积合计约4175.67公顷,覆盖全区约七成面积。其中,包含葵蓬村在内的五眼桥—滘口产业片区,五眼桥—滘口产业片区可与佛山产业联动紧密,升级花卉、茶叶批发市场,打造国际采购中心高地,同时强化广佛商务服务业发展;着眼区域经济一体化,可以重点围绕广佛产业互动,探索广佛两地科技人才、科技型企业、孵化器、众创空间的共享机制,促进“互联网+制造”产业项目对接,打造广佛创新创业带,涉及村庄包括五眼桥、山村、葵蓬。

(图片来源:网络)
此外,葵蓬村亦临近白鹅潭商务区。今年年初,《白鹅潭地区发展规划(2020-2035年)》审议通过。根据规划,白鹅潭将建设成为实现“老城市新活力”的核心示范区、融入粤港澳大湾区建设的广州西部主引擎,打造立足湾区辐射珠西的产业融合发展新高地、引领广佛联动港澳的湾区综合交通枢纽、宜居宜业宜游宜养的创新服务智慧样板、花地岭南特色的水秀花香滨水活力区、统筹三旧连片整备的城市更新示范区。

(图片来源:网络)
乘白鹅潭地区利好东风,葵蓬村价值也有望得到进一步提升,实现新的蝶变。
虽然在旧改这条路上,葵蓬村可以说是一波三折,但相信“虽迟但到”,依旧值得我们期待。
对此,大家都是怎么看的呢?
来源:血拼广州楼市
声明:本文由入驻焦点开放平台的作者撰写,除焦点官方账号外,观点仅代表作者本人,不代表焦点立场。


