花都区发文!买新房享“准户口”待遇
扫描到手机,新闻随时看
扫一扫,用手机看文章
更加方便分享给朋友
日前,花都区住建局发布《关于进一步促进房地产市场平稳健康发展的若干措施》,内容包括买房享广州花都“准户口”、大力推行“房票”安置、推进落实以旧换新无忧购、打通网签办证绿色通道、鼓励现房销售、价保无忧、全力保障居民购房安全等6条措施,更好满足居民刚性和改善性住房需求。
其中提出,买房享花都“准户口”待遇,具体为非本市户籍人员在我区行政区域内购买新建商品住房,可以领取花都人才绿卡,凭花都人才绿卡及购房合同享受区政策性照顾入学待遇。
持卡人子女在学前教育阶段,符合年龄要求的,按照教育部门学前教育相关规定,具有报名参加居住地本区教育部门办幼儿园电脑派位的资格;义务教育阶段,由教育部门统筹安排,具有公办学校(含政府在民办学校购买的学位)入读义务教育起始年级资格。
简而言之,大家在花都区购买新建商品住房,即可领取花都人才绿卡,解决小孩子的读书问题。
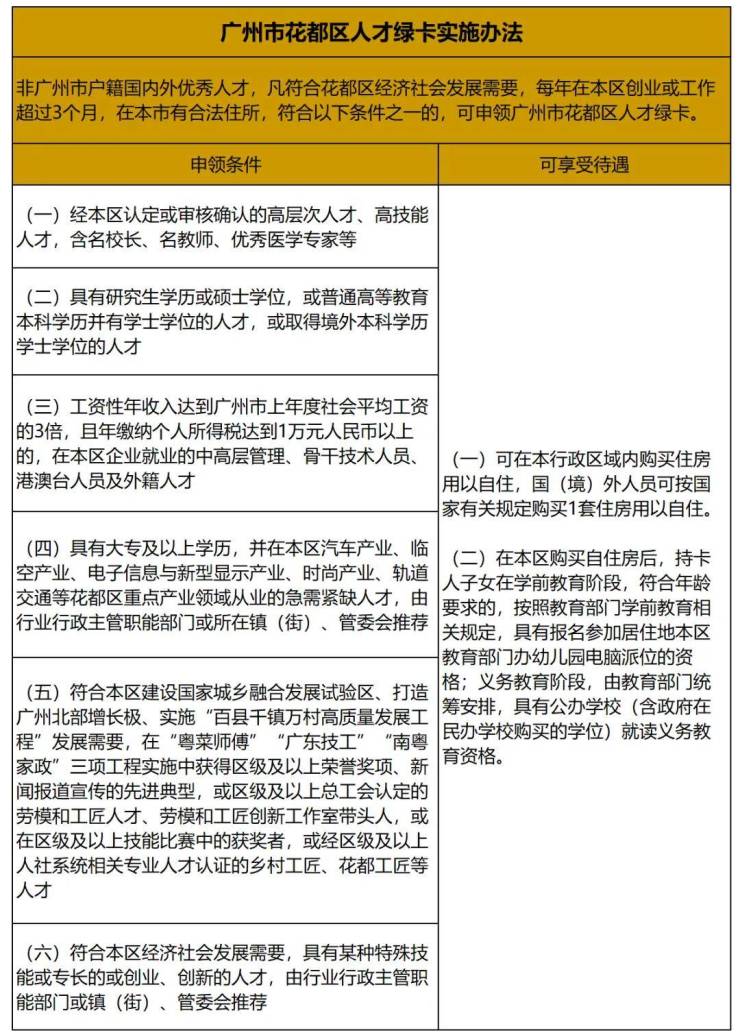
所谓花都区人才绿卡,依据今年5月广州市花都区人力资源和社会保障局发布的广州市花都区人才绿卡实施办法,非广州市户籍国内外优秀人才,凡符合花都区经济社会发展需要,每年在本区创业或工作超过3个月,在本市有合法住所,符合以下条件之一的,可申领广州市花都区人才绿卡。
花都人才绿卡可以说是一种针对非广州市户籍的国内外优秀人才的一种特殊身份证明,旨在吸引和留住人才在花都区创新创业。
持卡人可以享受一些与本地居民相似的便利化服务,如安居置业、子女入学等方面的便利,但这并不改变他们的非广州市户籍身份。
因此,花都人才绿卡也并不等同于本地户口。
但从某种程度上来说,这与全国多地执行“购房即可落户”政策起到的作用是类似的。
公开数据显示,近几年全国已有超20个城市出台购房即可申请落户政策,包括杭州、南京、武汉、苏州等核心二线城市以及金华、驻马店、克拉玛依等三四线城市。
像沈阳等部分城市迈的步伐更大,只要租房就能落户,几乎已经接近零门槛。
政策背后的逻辑,一在于促进住房消费、激发市场活力;二在于抢人口、抢人才,促进当地经济发展。
中指院数据显示,截至2024年6月底,按可售新房存量看,增城区库存量最大,高达25485套,其次为番禺区(14655套)、花都区(13310套)、南沙区(12962套)。
若按去化周期看,越秀区、天河区虽长达61.02个月、32.67个月,但其可售新房存量分别仅有760套、8852套。增城、花都、从化、南沙四区,分别长达28.2个月、24.11个月、26.28个月、23.14个月。
花都也算是打响了广州“买房入户”的第一枪,吸引外地家庭客户置业,免除教育方面的后顾之忧。
毕竟,很多人入户广州,无非就是让孩子享受在广州入读公办学校的待遇。民办学校动不动就上万的学费,不是每个家庭都能承受的。
像增城、南沙等库存量大的外围区域,接下来也有可能紧跟花都步伐,抢在“金九银十”节点前出来类似的措施,促进市场稳定发展。
再者,城市竞争最终是人口、人才的竞争,只有人才要素流动起来,城市的发展活力才会越来越强。
这几年,各大城市早已掀起一场“抢人”大战,通过放宽落户条件、提供购房补贴等方式吸引人口迁入。
作为全国常住人口第一大省的省会城市,广州一直是人口流入的热门城市,呈现出“超大城市”的强大人口吸引力。
此前,广州也曾通过人才购房政策方式,为限购“松绑”打开一道口子,让人才以更低的门槛安家落户。
眼下,买房享花都“准户口”待遇政策,无疑将进一步吸引更多人安居广州。
此次花都新政带来的效果会有多大?哪些区域可能跟进该政策?我们持续关注。
声明:本文由入驻焦点开放平台的作者撰写,除焦点官方账号外,观点仅代表作者本人,不代表焦点立场。


