黄埔134个市重点项目布局,三大板块砸钱谁最多?
扫描到手机,新闻随时看
扫一扫,用手机看文章
更加方便分享给朋友
一年一度的广州市2022年重点项目计划公布了。
根据计划,2022年广州市重点建设正式项目共650个,年度计划投资3452亿元;预备项目共130个,年度计划投资188亿元。780个市重点项目总投资4.55万亿元,年度计划投资3640亿元。
盘点其中黄埔区的项目情况,自然是我们的本分。下面,我们就大家比较关心的一些问题,简单做个梳理解读。
1、黄埔区在全市的分量
据不完全统计,780个市重点项目,涉及黄埔区的共134个,占全市比重为17%。
其中,正式项目共90个,占全市约13.2%,包括22个新建项目和68个续建项目;涉及黄埔区重点建设预备项目共44个,占全市约36.6%,预备项目占大头,发展后劲十足。
论资金量,涉及黄埔区的134个市重点项目,总投资额8821.3亿元,占全市总投资额比重约19.38%。其中22个新建项目总投资额约965.3亿元,68个续建项目总投资额约5929.2亿元,44个预备项目总投资额约1926.8亿元。
注:上面的总投资额中,统计了一些跨区的轨道交通项目,如地铁28号线、新白广城际、地铁13号线二期、增天高速、从埔高速等。如剔除黄埔区外的投资部分大概900多亿,实打实投在黄埔区内的总资金量,大概有7800亿吧,占全市比重大概17%。
2、重点项目在黄埔各片区的布局
知识城片区市重点项目共计60个,带动总投资额约3060.5亿元,项目数量和资金量占全区比重,分别为48.7%、39.2%。
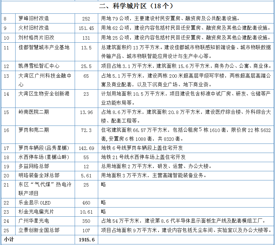
其次是科学城片区(含云埔、永和),市重点项目38个,占比30.9%;带动总投资额约2437.44亿元,占比31.2%。
老黄埔片项目21个,占比17%;带动总投资额约1093.11亿元,占比14%。
总体来看,知识城获得的资源最多,是较大赢家,当之无愧的“宠王”;从知识城内部看,天量资金又主要砸在两个地方:
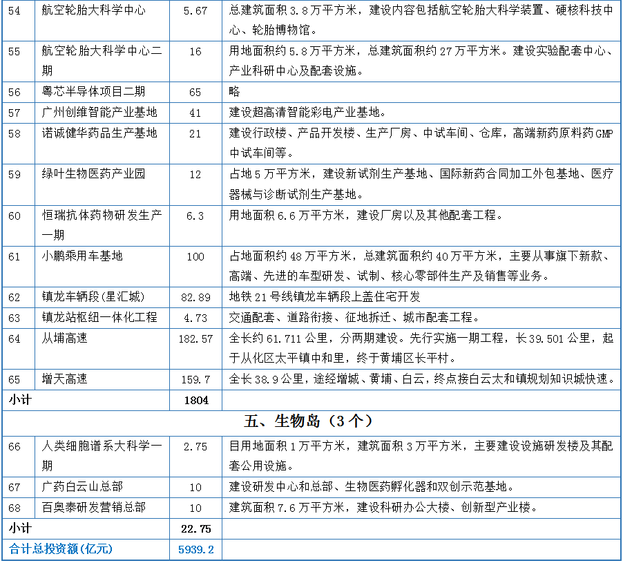
一个是知识城北产业区,芯片、生物医药、集成电路三大产业重点大项目密集,未来几年将吸引规模产业人口。
另一个获得“输血”的区域,是知识城中心区的两个人工湖周边,强化总部经济和公共配套的建设。
大开发建设中的知识城中心区
已相对成熟的科学城片区,继续锦上添花,优化提升,获得的项目和资金量也不少。
不过,总体上分布较为分散,主要分布在科学城中心区,以及外围的云埔、永和两个重点工业区。
老黄埔片区相对偏弱,项目主要在鱼珠湾和护林路一带。从所列入市重点项目的数量、投资规模以及产业结构来看,发展动力相对不足。
3、预备项目是不是今年不能动工?
这次公布的市重点建设项目,分为正式项目和预备项目两类。正式项目好理解,就是走完建设程序今年内动工的项目;预备项目是什么意思呢?
预备项目亦称“准备项目”,是指设计任务书(包括建设总规模和投资总规模)已经批准,需要进行必要的施工前期准备工作,以及建设前期准备工作基本完成而尚未开工建设的项目。
这类项目有投资活动,但不计入施工项目或在建规模。它必须按照基本建设程序,在完成了各项准备工作,确实具备了开工条件的情况下,可转为新开工项目。
所以,预备项目并不代表今年就不能动工,关键看开工条件。比如,黄埔区44个市重点预备项目中,就有不少是黄埔2月8日集中动工产业项目。当然,也不排除个别项目只是搞搞奠基仪式。
4、地铁28号线和省医今年会动工吗?
简单说一下大家比较关注的省人民医院黄埔院区项目和地铁28号线,这两个项目在计划表中,均列为预备项目。这两个项目今年内会动工吗?我觉得有点难。
28号线具体线位和站点至今仍未敲定,今年内能把线位、环评、工可这三件事搞定就谢天谢地了。真正动工可能要到明年了。
至于省医项目,是黄埔区“十四五”规划项目。今年内大致完成项目签约、征地就差不多了。不排除今明两年搞个奠基仪式,实质动工可能还要缓一缓。
省医项目选址云埔华甫地块,占地面积约7万平方米,拟建建筑面积约30万平方米,建设床位数1200-1500张。
5、未列入市重点项目,不代表就没戏
此次公布的市重点建设项目,只是代表市一级项目,而各区仍有自选任务。
以黄埔为例,2022年市重点建设正式项目仅22个,即便部分预备项目转为正式新开工项目,也不多。显而易见,这点建设量,远远不够“吃”。
比如,大家看到市重点旧改项目中,黄埔仅列入10个(何棠下、汤村、凤尾村、大塱村、火村、萝峰、刘村格岗片、黄陂长安片、沙步、横沙),且新增仅1个凤尾村。这是不是意味着未列入市重点的黄埔区其他旧改项目凉凉了呢?
当然不是。实际上,除市重点项目外,还将有更多区一级重点项目。
除了存量已批续建旧改项目,如文冲、茅岗、暹岗、笔村等旧改继续推进,也会有全新旧改项目动工,特别是各片区中心地段的旧改项目,或将优先实施。只不过,从总体上,旧改推进节奏更为科学有序。
一言蔽之,要了解黄埔新的一年建设项目情况,还得看黄埔2022年重点建设项目计划。随着市重点项目计划的公布,区一级重点项目计划也快了。让我们拭目以待。以下是黄埔视野吐血整理的黄埔区2022年市重点项目表。












来源:黄埔视野
声明:本文由入驻焦点开放平台的作者撰写,除焦点官方账号外,观点仅代表作者本人,不代表焦点立场。


