大改造!广惠高速增城全段将升级为10车道!这几个大盘将受益!
扫描到手机,新闻随时看
扫一扫,用手机看文章
更加方便分享给朋友
重磅消息!广惠高速增城段或将升级成10车道!

近日,广惠高速公路萝岗至凌坑段改扩建工程可行性研究报告编制开始招标了。本次的招标主要是针对编制广惠高速公路萝岗至凌坑段改扩建工程可行性研究报告,包括为编制报告而进行的所有调查、踏勘、资料收集、现场勘察等一切工作等。目前,广惠高速公路全长153.2公里,起点位于广州市萝岗,途经增城、博罗县、惠州市惠城区、惠阳区,终点位于惠东县凌坑。
G35济广高速6车道升至10车道
S21广惠高速4车道升至8车道
该高速沿线与广州北二环高速公路、北三环高速公路、增从高速公路、莞深高速公路、惠河高速公路、深汕高速公路、常(平)惠(东)高速公路(规划)及G324国道等连接成网。
而G35济广高速(小金口至萝岗段)分为A、B段建设,主线长度共95.8Km,双向六车道;
其中:
A段(萝岗至石湾段)路线主线长45.0Km,连接广惠与北二环高速的主匝道长1.5Km,路基宽度33.5m,于1999年10月开工,2003年12月建成通车,共有桥梁81座,通道(涵洞)149道,隧道1座,分离式立交13处,互通立交6处,服务区1对;
B段(石湾至小金口)路线全长约50.8Km,路基宽度35m,于2000年7月开工,2003年12月建成通车,共有桥梁75座,通道(涵洞)301座,隧道2座,分离式立交10处,互通立交4处,服务区1对。
S21广惠高速(小金口至凌坑段)为广惠C段,路线全长约55.9Km,双向四车道,路基宽度26m,于2000年4月开工,2003年12月建成通车,共有桥梁45座,通道(涵洞)224道,隧道1座,分离式立交6座,互通立交4处,服务区1对。
广惠高速公路萝岗至凌坑段改扩建里程长度约为153.2km。改扩建工程暂按照建成后萝岗至小金口段主线双向10车道,小金口至凌坑段主线双向8车道,设计荷载为公路-Ⅰ级,计算行车速度120km/h的高速公路技术标准进行设计。

2019年开通的南香山出入口
广惠高速近年陆续升级
预计今年再投2.9亿元建设挂绿湖互通立交
广惠高速增城段主要从增城区中南部穿过,横跨挂绿新城和增城开发区两大核心区,是增城区内外交通重要通道,还是连接珠三角与东翼经济带间的重要通道。

目前,在2019年位于开发的区广惠高速南香山出入口已经建成通车,预计2020年挂绿新城的挂绿湖互通立交也将开始动工。
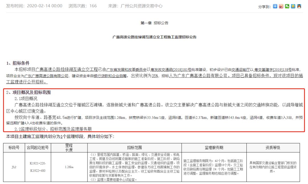
根据较新的招标,在2月14日广惠高速公路挂绿湖互通立交工程再次招标。
招标上显示:该项目按双向十车道、路基宽48.5m进行扩建,项目涉及主线范围1.26km,拼宽桥梁长33.56m/1座,涵洞6道。匝道长2.37km,新建匝道桥543.6m/4座,涵洞4道,收费车道3入3出,并预留远期扩建4入4出收费车道的条件。
目前,新城区出入口已完成立项核准等全部专项评估审批,出入口约投资2.9亿元!


别忘了,还有2018年开通的广惠西沿线,已经打通广惠高速广州段西向的断头路。

若广惠高速双向10车道+挂绿互通立交建成,该条高速将与增天高速(规划)成为增城中心城区直达广州城区的两条快捷通道。
沿线一手住宅项目多为1字头
目前,广惠高速沿线有多个增城一手项目在售,且均价都在1万头,价格低洼。比如,合景誉山国际现主推三至四房洋房单位,涵盖建面78-127㎡,单价16888元/平起。源海仙村壹号,总价198万起,首付39万起,即可拥有一套128㎡三房;同区域内的万科金色里程目前主推建面75-85㎡三房实用三房,单价16000元/平,带精装。而敏捷绿湖国际城,在售建面约76-127㎡二—四房,总价170万/套起,均价约1.7万/㎡。同在石滩的方圆云山诗意云玺,在售建面93m²-103m²,总价在160万左右,均价1.6万/㎡。当然,这些项目单价低是有原因的,目前其周边均无已建成或在建地铁,交通不太便利。但是广惠高速升级改造后,对于这些项目而言,是一个难得的机遇。
来源:增城发布
声明:本文由入驻焦点开放平台的作者撰写,除焦点官方账号外,观点仅代表作者本人,不代表焦点立场。


