一季度楼市现重要转变,部分头部房企与机构:行业最艰难时期已过
扫描到手机,新闻随时看
扫一扫,用手机看文章
更加方便分享给朋友
今年第一季度,楼市出现重要转变。
2026年政府工作报告中,对房地产工作目标的表述,由2025年的“持续用力推动房地产市场止跌回稳”,调整为“着力稳定房地产市场”。
与此同时,住建部、金融监管总局、财政部等部门密集发声,城市房地产融资协调机制常态化运行,专项债收储存量土地与商品房力度加码,城市更新配套政策加速落地。
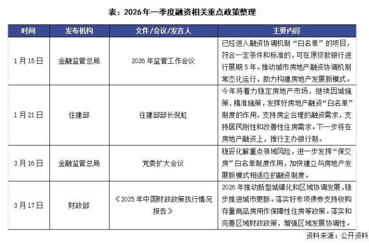
2026年1月15日,金融监管总局在2026年监管工作会议上指出,推动城市房地产融资协调机制常态化运行;3月17日,财政部在《2025年中国财政政策执行情况报告》中提到,落实好专项债券支持收购存量商品房用作保障性住房等政策。
基于此,部分头部房企与机构判断,行业最艰难时期已过,将进入触底回升、深度分化周期,核心城市与优质板块将率先启动复苏。
“房地产政策基本上已应出尽出,接下来就是查漏补缺,看之前的政策在执行中是否存在‘最后一公里’问题。”3月31日,广东省住房政策研究中心首席研究员李宇嘉向《每日经济新闻》记者表示,当下最有效的楼市政策,是在新型城镇化、新市民本地化、居民稳就业等经济基本面上发力。
专项债成为重要工具
2026年一季度,房地产融资环境持续宽松,城市房地产融资协调机制正式进入常态化运行阶段。1月15日,金融监管总局在年度监管工作会议上明确,要推动这一机制常态化,助力构建房地产发展新模式。
1月21日,住建部部长倪虹在接受媒体记者采访时提到,今年将着力稳定房地产市场,发挥好房地产融资“白名单”制度作用,支持房企合理融资需求,推行房地产融资主办银行制。
3月16日,金融监管总局党委扩大会议进一步提出,要发挥“保交房”白名单制度作用,加快建立与房地产发展新模式相适应的融资制度。
“白名单制度的常态化,是对房地产融资协调机制的重要完善。”中指研究院企业事业部研究负责人刘水表示,这一机制将有效提升金融机构对房企的信心,也表明“白名单”支持房企融资政策正从短期纾困向长效保障转型。
风险防范方面,专项债成为去库存与风险化解的重要工具。财政部3月17日发布的《2025年中国财政政策执行情况报告》提出,2026年,稳步推进城市更新。落实好专项债券支持收购存量商品房用作保障性住房等政策。落实和完善区域财政政策,增强区域发展协调性。
上海易居房地产研究院副院长严跃进分析称,专项债收储存量土地与商品房,一举三得。既为房企开辟批量去化通道、缓解流动性压力,又能以低成本补充保障房房源,还可优化市场供求关系,稳定预期。
融资端另一重要举措是商业用房购房贷款政策优化。2026年年初,央行、金融监管总局将全国层面商业用房购房贷款首付比例降至30%,上海、广东等地迅速跟进落实。北京、青海等地进一步强调盘活闲置商业设施:北京允许商业、商务金融和娱乐康体等用地用途相互转换;青海则通过建筑功能转换、混合利用等方式盘活存量商业设施,为商办库存去化提供更多路径。
中指研究院指出,央行加大对商办用房的支持力度,是支持商办市场去库存的具体体现,反映监管部门对商办项目去库存的重视度在提升。近几年,不少城市已经出台多项支持政策,包括存量商办项目改建为租赁住房、支持楼宇兼容、临时改变用途等。
“地产市场底部渐明”
《每日经济新闻》记者注意到,2026年一季度,楼市政策有一个重要转变——更关注盘活存量。
这一转变在全国两会与“十五五”规划纲要中得到明确体现。今年政府工作报告将房地产政策目标由2025年的“持续用力推动房地产市场止跌回稳”转为“着力稳定房地产市场”,并首次提出“因城施策控增量、去库存、优供给”三位一体思路,时隔10年重提“去库存”。
“十五五”规划纲要将“推动房地产高质量发展”列为单独章节,分为“完善住房保障体系”和“推动房地产市场平稳健康发展”两小节,增加多项实操性举措。
存量盘活方面,各地收储存量土地力度空前。
据中指研究院不完全统计,截至3月29日,全国各地公示拟使用专项债收购存量闲置土地超5800宗,总用地面积超3亿平方米,总金额超7800亿元,已发行专项债超3500亿元,占比约45%。其中2026年广东、江苏、四川等地发行超480亿元,保持较大发行力度。
城市更新配套政策加速落地成为2026年一季度另一亮点。
2月1日,福建省住建厅印发《关于进一步促进房地产市场稳定发展的若干意见》(闽建房〔2026〕1号),明确支持老旧危旧住房“自拆自建”。
2月27日,深圳印发通知,明确新启动旧改项目原则上不再强制配建保障房,降低企业开发门槛。
3月5日,青海印发《青海省城市更新行动实施方案》,明确到2030年实施8个以上老旧片区更新改造、完成15万户改造、D级危房全面清零的目标。
需求端政策更趋精细化。今年政府工作报告提出“加强初婚初育家庭住房保障,支持多子女家庭改善性住房需求”,将住房政策与人口政策紧密结合。多地优化公积金政策,扩大使用范围、支持异地互认互贷,针对特定人群的购房补贴力度加大。
3月30日,华润置地管理层在接受包括《每日经济新闻》记者在内的媒体记者采访时表示,行业最艰难的时期已经过去,正式进入筑底回升、深度分化周期。政策层面,当前政策力度“较为温和”,未来仍有相当大的发力空间。
华泰证券在研报中表明,“当前地产市场底部渐明”。其核心论点为:二手房迎3年来最强“小阳春”,行业进入探底企稳阶段。
中指研究院指数研究部总经理曹晶晶分析称,因城施策仍为当下政策主线,预计住房政策将与人口政策更好结合,加强初婚初育家庭、多子女家庭住房支持力度。“2026年一季度核心城市房地产市场已呈现点状修复态势,二手房市场表现强于新房市场,二季度有望在旺季与好房子入市带动下延续修复,全年市场仍处于筑底期。”曹晶晶说。
来源:每日经济新闻
声明:本文由入驻焦点开放平台的作者撰写,除焦点官方账号外,观点仅代表作者本人,不代表焦点立场。


