富力地产广州一宅地被解除土地出让合同,2020年底价竞得
扫描到手机,新闻随时看
扫一扫,用手机看文章
更加方便分享给朋友
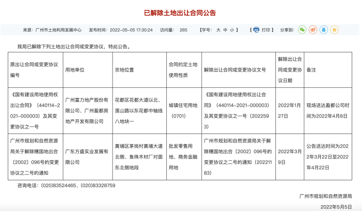
据广州市土地利用发展中心消息,该中心已经与广州富力地产股份有限公司和广州盈都房地产开发有限公司就花都区花都大道以北、莲山路以东花都中轴线八地块一解除土地出让合同或变更协议。
这也就是说,富力地产在拍下这块地两年之后,最终被相关部门解除了合约。解除出让合同或变更协议日期为2022年1月27日,现场送达广州盈都的时间为2022年4月8日。该地块是富力地产在2020年12月以11.2236亿元竞得,当时折合楼面价为10749元/平方米。地块面积为65862平方米,计算容积率建筑面积 ≤104415平方米,为二类居住用地。

按照要求,竞得人需按规划要求建设分地块二的中小学用地,建成验收合格后无偿移交给广州市花都区政府指定部门。
值得一提的是,该地块是富力地产在2020年少有拿下且以底价成交的地块。但富力地产在拿下该地块之后并未开工,地块基本处于晒地和撂荒状态。
此前,富力地产公告称,公司更换核数师,将延迟刊发截至2021年12月31日止年度经审核全年业绩及延迟寄发2021年年报。富力地产董事会宣布,罗兵咸永道会计师事务所已辞任公司核数师,自4月29日起生效。
根据审核委员会的推荐建议,公司董事会已决定建议委任香港立信德豪会计师事务所有限公司为富力地产新任核数师,以填补罗兵咸永道辞任后的临时空缺,及任职至富力地产下届股东周年大会结束时止。立信德豪的委任,将于其完成新客户登记程序后生效。
公告称,富力地产将与立信德豪合作,以在切实可行的情况下尽快完成彼等的审核工作。在立信德豪完成审核工作后,富力地产将在6月30日或之前刊发载有2021年经审核全年业绩的公告及在切实可行的情况下尽快寄发2021年年报。
国际评级机构惠誉此前在一则报告中将广州富力地产股份有限公司及其子公司富力地产(香港)有限公司的长期外币发行人违约评级(IDR)定为“CC”。发行人违约评级的确认反映富力地产目前的资本结构,以及其将于2022年7月到期的大额资本市场债务。惠誉认为,随着大量短期债务将于2022年到期,其融资渠道可能仍然受限,该公司的流动性将持续承压。
惠誉认为,富力地产计划继续出售资产以偿还即将到期的债务。但由于宏观经济环境的影响,其执行风险较高。该公司2022年合同销售额的持续下降将削弱公司偿还债务的能力,因为合同销售收入是富力地产流动性的关键来源。
截至2021年底,富力地产非限制现金余额约为63亿元(不包括148亿元限制现金),而在计算离岸债交换要约、在岸债券延期和可回售债券后,其2022年的资本市场到期金额约为161亿元。然而,富力地产的投资物业和酒店业务出售进展缓慢。惠誉认为,该公司的资产处置存在执行风险,令其通过出售获得现金流入的不确定性加大。
来源:澎湃新闻
声明:本文由入驻焦点开放平台的作者撰写,除焦点官方账号外,观点仅代表作者本人,不代表焦点立场。


