央行较新定调,房地产信贷政策如何演变?
扫描到手机,新闻随时看
扫一扫,用手机看文章
更加方便分享给朋友
11月19日,央行发布2021年第三季度中国货币政策执行报告,公布房地产贷款增速的同时,阐述下一阶段货币政策走向。
关于房地产方面的内容,央行提出目前房地产市场风险总体可控,房地产市场健康发展的整体态势不会改变。同时,坚持不将房地产作为短期刺激经济的手段,坚持稳地价、稳房价、稳预期,保持房地产金融政策的连续性、一致性、稳定性,实施好房地产金融审慎管理制度,加大住房租赁金融支持力度,配合相关部门和地方政府共同维护房地产市场的平稳健康发展,维护住房消费者的合法权益。
短期内,居民按揭贷款将迎来边际改善,年底房地产市场或将有所转暖,但成交整体回升幅度有限。房企需要做好苦熬“寒冬”的准备,并积极开展“自救”,加强销售回款仍是排名前列要务。
01
行业去杠杆成效渐显
去年,房企融资的“三道红线”正式落地,去年末房贷管理的“两道红线”落地执行,至此,房地产行业全面转向去杠杆,倒逼房企降负债、居民降杠杆。
据央行货币政策执行报告显示,房地产行业去杠杆成效初显,房地产贷款占比、个人住房贷款占比均已进入下降通道,三季度末分别跌至19.7%和27.1%。
具体数据显示,9月末,全国主要金融机构(含外资)房地产贷款余额51.4万亿元,同比增长7.6%,增速较6月末低1.9个百分点。其中,个人住房贷款余额为37.4万亿元,同比增长11.3%,增速较6月末低1.7个百分点;住房开发贷款余额为9.3万亿元,同比增长0.1%,增速较6月末低3.3个百分点。
从各项贷款占比来看,2021年三季度末,全国房地产贷款余额占各项贷款余额的比重进一步回落至27.1%,较2020年末再降1.6个百分点。其中,个人住房贷款余额占各项贷款余额的比重跌至19.7%,较2020年末减少0.3个百分点。
图:2015年-2021年三季度房地产贷款余额、
个人住房贷款余额及占比(万亿元)

数据来源:央行货币政策执行报告
02
过半到位资金来自销售回款
行业全面转向去杠杆的大背景下,基于部分规模房企风险暴露,金融机构对房地产行业的风险偏好明显降低,房企境内融资出现了一致性的收缩。此外,国际评级机构批量下调中国房企信用评级,房企海外融资近乎停摆。
房企资金周转压力不断加剧,“促销售、抢回款”已成业内共识。
从国家统计局公布的数据来看,前10月,房地产开发企业到位资金16.7万亿元,同比增长8.8%。其中,国内贷款同比下降10%至2万亿,占比跌至12.1%;自筹资金同比增长5.1%至5.3万亿,占比跌至31.6%。此外,定金及预售款同比增长21%至6.2万亿,个人按揭贷款2.7万亿,同比增长9.7%,占比分别提升至37.2%和16%。
这意味着,国内贷款、自筹资金增长显著受限,定金及预收款、个人按揭贷款渐成房企最为重要的资金渠道来源,企业对销售回款的依赖度持续提升。
图:房地产开发企业各项到位资金占比

数据来源:国家统计局
2021年下半年以来,全国房地产市场持续降温,企业销售回款同样陷入增长困境,房企资金周转压力不断加剧。2021年10月,定金及预收款新增5351亿元,同比下降12.9%,个人按揭贷款新增2554亿元,同比增长1%,相较于上半年两位数以上的高增长态势可谓一落千丈。
图:2020年以来历月房企到位
资金中定金及预收款、个人按揭贷款(亿元)

数据来源:国家统计局
03
按揭松动利好有限,房企仍需“自救”
近期,在央行两个“维护”定调下,短期居民按揭贷款迎来边际改善。
主要体现在提高个人按揭贷款额度、缩短放贷周期等,尤其是保障好刚需群体信贷需求,在贷款首付比例和利率方面对首套房购房者予以支持,进而保证正常房地产交易平稳运行,且不能突破市场平稳健康发展的底线。从数据来看,10月,全国个人住房贷款增加3481亿元,较9月多增1013亿元,此外,全国首套房贷平均利率今年以来首次环比下降,预计全国首套房贷平均利率或将继续小幅下调,以带动刚需群体入市。
基于银行放贷的风险偏好,短期房企融资难的困境很难得到实质性扭转。居民按揭贷款边际改善,年底房地产市场或将有所转暖,成交将企稳回升,但整体回升幅度有限。尤其是那些市场需求及购买力明显透支的城市,市场依旧面临较大的下行压力,成交回升幅度将更为乏力。
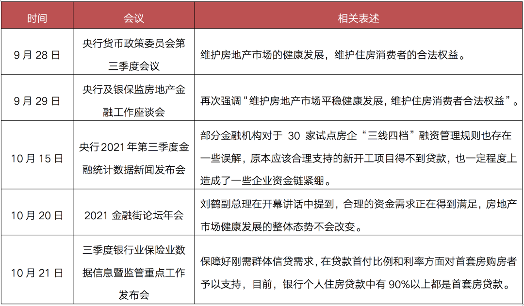
表:9月以来中央关于房地产金融政策表态

资料整理:CRIC
短期内,由于房地产政策难言实质转向,叠加市场整体复苏乏力,“剩”者为王的时代下,房企需要做好苦熬“寒冬”的准备,并积极开展“自救”,抓销售、促回款仍是排名前列要务。长期来看,行业内兼并重组案例将持续增多,“大鱼吃大鱼”的现象会频繁发生,优质房企将获得集中度提升的机会。
来源:CRIC
声明:本文由入驻焦点开放平台的作者撰写,除焦点官方账号外,观点仅代表作者本人,不代表焦点立场。


