广州11个区陆续公布2022年小升初、幼升小的招生指引
扫描到手机,新闻随时看
扫一扫,用手机看文章
更加方便分享给朋友
近日
广州11个区陆续公布
2022年小升初、幼升小的招生指引
今年有哪些大变化?
南都校探带你去看
天河区
天河区教育局发出招生预警,涉及11所小学
4月29日,广州市天河区教育局公布了《2022年天河区义务教育阶段学校招生工作细则》(以下简称《细则》)。《细则》中对包括 华阳小学、龙口西小学、天府路小学在内的11所小学2023年的学位进行预警。
《细则》中明确,依据天河区教育局对各小学入学生源数据的摸查,分类对以下11所小学2023年的学位进行预警,各位家长根据自身实际情况,结合预警信息,提前做好小孩的入学准备。
华阳小学、龙口西小学、天府路小学、体育东路小学兴国学校、旭景小学5间学校:穗籍适龄儿童父母或其他法定监护人在2021年8月31日之后拥有地段房产,申请入读小学的,若学校的招生计划(招生规模)能完全接收其招生范围内的地段生源,则按照地段对口方式入学;若报名人数超过对口学校招生计划,则按照房产拥有时间的先后顺序安排入学,直至招生计划录满,超出招生计划部分实行区域内统筹安排入学。房产拥有时间以不动产权证书登记时间为准。
五一小学、棠下小学、盈彩美居小学、华景小学、中海康城小学、骏景小学6间学校:穗籍适龄儿童父母或其他法定监护人在2022年8月31日之后拥有地段房产,申请入读小学的,若学校的招生计划(招生规模)能完全接收其招生范围内的地段生源,则按照地段对口方式入学;若报名人数超过对口学校招生计划,则按照房产拥有时间的先后顺序安排入学,直至招生计划录满,超出招生计划部分实行区域内统筹安排入学。房产拥有时间以不动产权证书登记时间为准。
值得注意的是,2020年起,非天河户籍的穗籍适龄儿童及其父母或法定监护人在广州市无房产、租住在天河区申请入读该区公办小学,须提供审核时间在入学前一年的9月1日前、租期至少到入学两年后的房屋租赁登记备案证明,否则,需回户籍地报名申请入学。 2022年,申请入读天河区公办小学的非天河户籍的穗籍适龄儿童,其房屋租赁登记备案证明审核时间必须在2021年9月1日前。
公办小学必须按区教育局划定的地段招生。以学校为单位,2022年公办小学非正常跨区域招生比例必须控制在5%以下。
越秀区
育才实验转为区属公办,应元转公并入二中初中部
4月29日,越秀区教育局公布《广州市越秀区义务教育学校招生工作实施细则》,根据今年越秀区小升初工作安排,部分学校有调整,育才实验学校转为区属公办寄宿制初级中学;二中应元学校转为公办,并入二中初中部,2022年起不再以二中应元学校名义招收新生;豪贤中学并入十三中,今年起停止招生;八一实验学校开设“八一·华附海航少年班”,面向越秀区全区招生。
根据上级主管部门相关文件和指引,为进一步推进中学优质资源分布趋于均衡,在2022年 小学升初中电脑派位中,对口小学分组保持稳定不变, 志愿填报学校数从12所中学调整为10所中学。
根据今年越秀区小升初工作中,部分学校有调整安排:
1. 二中应元学校转为公办,并入二中初中部,2022年起不再以二中应元学校名义招收新生。
2. 育才实验学校转为区属公办寄宿制初级中学,招生计划6个班,面向全区招生。招收对象:具有越秀区公办小学学籍、符合越秀区公办初中电脑派位资格的小学应届毕业生。如报名人数大于招生计划,实行电脑摇号。
3. 八一实验学校开设“八一·华附海航少年班”,面向越秀区全区招生,2022年招生计划为1个班,招生数40人。招收对象:具有越秀区小学学籍、符合越秀区公办初中电脑派位资格的小学应届男性毕业生。如报名人数大于招生计划,实行电脑摇号。
4. 豪贤中学并入十三中,今年起停止招生,新初二、初三在原校址过渡至毕业,新十三中初一级整体安排在本部文德路校区。
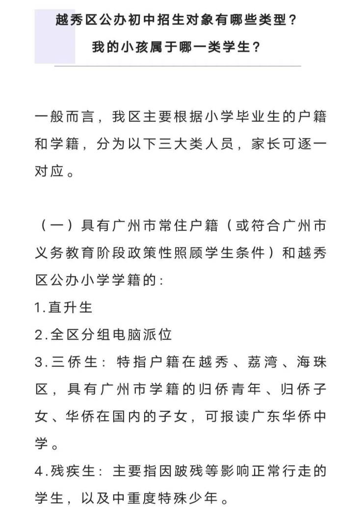
2022年广州市越秀区初中招生问答
荔湾区
真光中学进入全区13个电脑派位组
4月29日,荔湾区了发布《2022年广州市荔湾区公办义务教育学校招生工作方案》(下简称《工作方案》)。
《工作方案》明确,“人户一致”是指适龄儿童与父(母)或其他法定监护人居住在一起、户口也在一起,并且户籍地址与房产或租赁地址一致,户籍户主与房产业主或租赁人一致,是适龄儿童的父(母)或其他法定监护人;适龄儿童的父(母)或其他法定监护人确无房产,需居住在祖辈房产的,户籍户主与房产业主或租赁人一致,是适龄儿童的祖辈。“实际居住地”是指适龄儿童的父(母)或其他法定监护人拥有产权并实际居住的地点,或适龄儿童的父(母)、其他法定监护人确无房产,但居住在祖辈房产或合法租赁并实际居住的少有地点。
公办初中招生方面,荔湾今年也有较大变化。根据《工作方案》,多所初中增设新校区,如:广州市排名前列中学姜中宏校区,广州市第四中学初中雁园校区、逸园校区,广州市西关外国语学校彩虹桥校区、文昌南校区,广州市真光中学初中部本部校区、实验校区、岭南校区。 值得关注的是,广州市真光中学初中部本部校区进入全区13个小学毕业生电脑派位分组。
据悉,6月9日,荔湾区教育局完成小升初公办学校电脑派位志愿填报资料等核对工作。6月23日,公办初中学校招生,当天将录取结果通知学生及其家长。



根据《工作方案》, 今年荔湾参与招生的公办小学共有49所,计划招生253个班;有参与招生的公办初中21所,计划招生196个班。
今年荔湾区新增一所小学——广东实验中学荔湾学校第三小学部(省实荔湾第三小学部),根据《工作方案》显示,省实荔湾第三小学部今年招生规模为6个班,招生地段暂定为在广钢新城新建楼盘中,广钢新城中央公园以南、崇文三路(南段)以西区域。
此外,省实荔湾排名前列小学部和第二小学部的招生规模分别为7个班和9个班,华南师范大学附属荔湾小学,招生规模为6个班。


海珠区
六中珠江中学的两个校区转公办
4月29日晚,海珠区教育局公布《2022年广州市海珠区义务教育学校招生工作实施细则》(以下简称“《细则》”)等相关文件。
今年海珠区中学招生方面有较大变化,其中该区六中珠江中学逸景校区以及万胜围两个校区转为公办。
从海珠区教育局公布的公办初中招生计划中可以看到,今年海珠区26所(28个校区)公办初中计划招生班数为223个,其中广州市江南外国语学校、广州市绿翠现代实验学校两所学校招生人数最多,各为16个班级,广州市第四十一中学两个校区招收14个班,广州市五中滨江学校计划招生班级数为12个。
尤其要注意的是, 今年海珠区六中珠江中学逸景校区以及万胜围两个校区转为公办,共招生16个班。
从2022学年开始,东晓中学纳入五中教育集团,晓园中学、蓝天中学纳入九十七中教育集团,劬劳中学则纳入四十一中学教育集团。岭南画派纪念中学变成南武中学岭南画派纪念校区,招生4个班。
尤其值得注意的是,在海珠区公办初中招生计划表中,特别强调,海珠区顶流民校中山大学附属中学和中山大学附属小学待根据上级要求理顺招生管理体制机制后,其招生方案另行公布。
此外,在海珠区义务教育民办中小学招生计划表中, 海珠区广州大道南小学停止下达招生计划;海珠区金雁宏天学校暂不下达招生计划。
白云区
广东实验中学云城校区首次招生,计划招6个班
4月29日,白云区教育局公布《2022年广州市白云区义务教育阶段学校招生指引》(下简称《招生指引》)和《广州市白云区2022年义务教育阶段学校招生计划》(下简称《招生计划》),据悉, 备受关注的广东实验中学云城校区2022年首次招生。
根据《招生指引》,2022年,白云区公、民办小学,民办初中招生统一实行网上报名,公办初中无须统一进行网上报名。
如何落实“公民同招”?《招生指引》介绍,为较大限度保障学生和家长的选择权,白云区基本延续以往招生工作主要进程,分别明确公办学校和民办学校的录取结果,安排公民办小学、公民办初中在同一天组织新生注册,由家长和学生自主选择确定注册学校,注册即确定学位。
政府兜底保障广州市户籍学生公办学位。对于已被民办学校录取、但自愿放弃民办学校学位的本市户籍适龄儿童少年,由相关教育指导中心按照相对就近原则为其统筹义务教育公办学位,但最终统筹的公办学位不一定是原电脑派位或者对口直升学校的学位。
根据《招生计划》,小学方面,备受关注的广东实验中学云城校区今年首次招生,今年计划招生6个班,招生地段为云城街萧岗南社区、萧岗得朋社区、萧岗东安社区、萧岗北社区、萧岗花园社区、明珠社区、齐富社区、连元桥社区。
中学方面,广州市培英中学(初中部) 今年计划招收10个班,其中2个港澳子弟班,港澳班教学地点设在鹤洞校区。广州市白云区云英实验学校 (初中部) 今年计划招收8个班,学校招收完地段生后,剩余学位提供部分将给京溪小学和白天鹅京溪实验小学六年级的广州市户籍生摇号入读。
番禺区
番禺区新增4所学校,今年秋季学期开始招生
4月29日,广州市番禺区教育局公布《2022年番禺区义务教育阶段学校招生计划、招生地段及条件》,此外,番禺区教育局于日前公开了多个开办学校的批复。
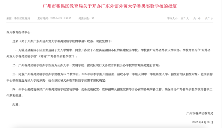
其中,为满足星瀚园小区业主适龄子女入学需求,番禺区教育局同意开办位于石壁街星瀚园小区的新建配套学校,学校由广东外语外贸大学承办,学校命名为“广东外语外贸大学番禺实验学校”。
据悉,广外番禺实验学校办学性质为公办九年一贯制学校,办学规模为45个教学班,2022年秋季学期开始招生,招收小学一年级及初中一年级新生入学。

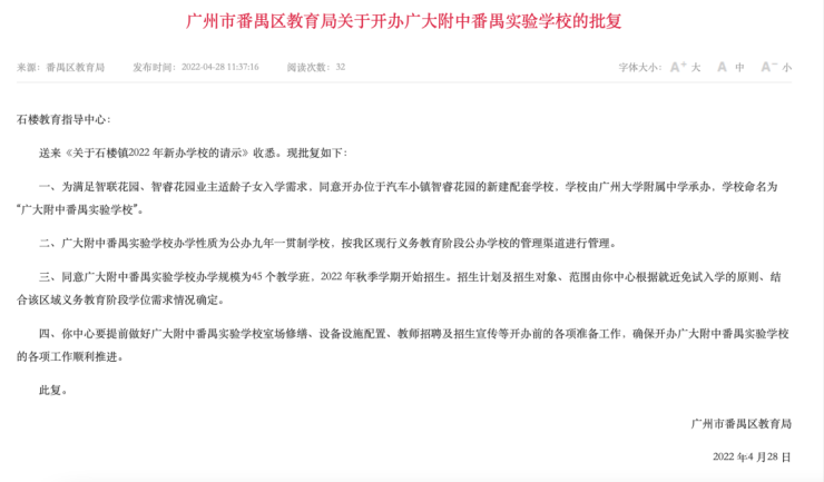
为满足智联花园、智睿花园业主适龄子女入学需求,番禺区教育局同意开办位于汽车小镇智睿花园的新建配套学校,学校由广州大学附属中学承办,命名为“广大附中番禺实验学校”。广大附中番禺实验学校办学性质为公办九年一贯制学校。办学规模为45个教学班,2022年秋季学期开始招生。

鉴于亚运城现有公办小学学位已不能满足户籍适龄儿童入学需求,番禺区教育局同意在亚运城内筹办一所新的公办小学并于今年开办,以解决适龄儿童就近入学问题。学校命名为“广州市番禺区天峰小学”。
天峰小学办学性质为全日制公办小学,办学规模为36个教学班,2022年秋季学期开始招生,招收一年级新生入学。由于天峰小学处于筹办阶段,在天峰小学校舍交付使用前,同意暂借用周边公办学校场室办学,待天峰小学投入使用后整体搬回新校区。

为解决长隆飘峰地块项目适龄儿童、少年接受义务教育问题,番禺区教育局同意开办位于钟村街长隆飘峰地块项目配套学校。该校办学性质为九年一贯制公办学校,委托广东番禺中学承办和管理,校名为“广东番禺中学实验学校”。办学规模为54个教学班,2022年秋季学期开始招生。

据悉,凡小区内配套的义务教育公办学校,在解决该小区户籍(含符合广州市政策性照顾条件的业主子女)及附近居民符合“人户一致”条件的适龄儿童、少年入读,以及预留用作解决该年段将户籍迁到该住宅小区的适龄儿童、少年学位后,如有剩余学位,优先解决在小孩入学当年,该住宅小学近6年(或初中近3年)未有安排小孩入读该小区配套公办小学(或初中)的业主(指购房并在申请入学当年5月31日前收楼且拥有该房产100%份额。下同)子女。
如果符合上述条件的小孩人数超出所剩余学位数,则按购房先后顺序安排;如果安排符合上述条件的小孩后还有剩余学位,所剩余的学位由各教育指导中心根据本学区实际情况统筹安排。房地产开发商与其所在地镇政府(街道办事处)或教育行政部门签订了住宅小区配套学校学位安排协议的,原则上按协议的相关约定安排业主子女学位。
近几年,不法之徒借招生入学之机诈骗市民的案件常有发生,如培训机构承诺小孩参加培训班肯定可以入读指定学校、机构或个人承诺缴纳一定财物肯定可以入读指定学校等,使被诈骗市民不但损失财物,而且耽误了小孩入学事宜。
在此,番禺区教育局呼吁广大家长:义务教育阶段学校招生是教育行政部门负责开展的, 无论是公办还是民办学校,必须遵守教育行政部门的招生政策和招生纪律,如市民发现上述利用招生入学进行诈骗的现象,请不要盲目相信,并及时报警处理。
花都区
民办义务学校跨区招生比例调整为“15%以内”
4月29日,花都区教育局公布《2022年广州市花都区义务教育学校招生工作方案》和《2022年花都区义务教育学校招生计划表》,据悉,花都区招生方案和招生计划大体保持稳定,仅在部分细节作微调和完善。
与去年相比,花都区的积分制入学必备条件、跨区招生比例有所调整。
根据2022年花都区义务教育学校招生工作方案,花都区继续优化积分制入学政策,将积分制入学必备条件调整为“持有广州市有效《广东省居住证》连续满一年,有缴纳社会保险,已申请积分制服务管理完成积分核定的来穗人员,可为其适龄随迁子女申请积分制入学,入读小学一年级和初中一年级(简称两个有)”。
花都区还调整跨区招生比例。结合花都区实际,民办义务教育学校主要以解决辖区内适龄儿童少年入学需求为主, 今年花都区对民办义务学校跨区招生比例进行了调整,从去年的"30%以内"调整为"15%以内"。
此外,完善花都区民办义务教育学校集团化办学直升认定条件。结合《广州市花都区集团化办学总体方案》的实施,集团化办学直升条件在去年”集团化办学的民办幼儿园、民办中小学需是同一举办者或同一法定代表人“的基础上,进一步明确”教育集团学校经花都区教育局发文认定”,两项条件需同时满足。
最后,花都区教育局强调,区教育行政部门严肃查处招生违规行为,严肃治理校外培训机构、教育咨询公司、微信公众号负责人等社会第三方组织参与招生、虚假宣传等破坏教育生态行为。对出现广州市义务教育学校招生负面清单中违规招生行为的单位和个人,均应按规定严肃处理。
黄埔区
在黄埔公办小学就读的穗籍生可在黄埔升读公办初中
4月29日,广州市黄埔区教育局在官微上公布了《广州市黄埔区2022年义务教育阶段学校招生工作实施细则》的通知。《通知》对小学一年级招生以及小升初的具体问题进行了详细解答。
◎地段对口的公办小学按一手房、二手房等条件依次安排录取
今年,黄埔区地段对口的公办小学按一手房、二手房等条件依次安排录取户籍新生(同类条件则按合同收楼时间、入户时间排序);学位满员,余下新生由区教育行政部门统筹安排学位。
广州市户籍,在黄埔区购房,但不能在8月底收楼入住的业主,其适龄儿童可根据其目前的实际情况申请统筹学位;有其他房产的,在其他房产所在地申请学位,无房产的,以实际居住情况申请统筹分配学位。
购买二手房业主适龄儿童入读小学,学位如何安排?
区教育局表示,2021年8月31日之前购二手房且人户一致的业主子女(需提供房产证),在全市统一正式报名时,该住宅单元原业主没有小孩在对口小学在读1-3年级的,按服务地段对口入学办理;如在全市统一正式报名时该住宅单元原业主有小孩在对口小学在读1-3年级的,由区教育行政部门统筹安排学位。
2021年8月31日之后购二手房且人户一致的业主子女(需提供房产证),在全市统一正式报名时,该住宅单元原业主没有小孩在对口小学在读1-5年级的,按服务地段对口入学办理;如在全市统一正式报名时该住宅单元原业主有小孩在对口小学在读1-5年级的,由区教育行政部门统筹安排学位。
◎在黄埔区民办小学就读的穗籍儿童需回户籍所在地升学
在小升初方面,黄埔区按照学籍和户籍的不同情况有不同的升学方法。
如小孩在黄埔公办小学就读,户籍是广州市户籍,可以按现就读公办学校学籍升学。对于具有广州市常住户籍(含十一区),在黄埔区公办小学应届毕业的在籍学生,黄埔区可采取单校划片对口直升和多校划片电脑随机派位两种方式分配学位。
但如果小孩在黄埔区民办小学就读,户口不在黄埔区,但是广州市户籍,则必须回户籍地就读公办初中,或报读民办初中。也就是说对于具有本市其他区户籍并在黄埔区民办小学毕业的学生,原则上应回户籍所在区申请入学,按该区升学办法入学。
小孩目前在黄埔区外就读六年级,户籍在黄埔区,实际居住地也在黄埔区,想在黄埔区就读公办初中,必须5月6日在网上办理返区手续。具有黄埔区常住户籍的外地返穗生(指在广州市以外小学就读的应届毕业生)和跨区生(指在广州市其他区小学就读的应届毕业生)学位安排办法按《2022年黄埔区小学升初中外地返穗生、跨区生网上报名须知》执行。
从化区
预计提供22600个中小学学位
4月29日,从化区教育局公布《2022年从化区义务教育阶段学校招生工作细则》(下简称《工作细则》), 全区预计提供22600个中小学学位。
《工作细则》强调,义务教育阶段公办学校招生实行以户籍为前提、以实际居住地为依据,人户一致、免试就近入学原则。义务教育阶段民办学校招生坚持免试入学原则。
人户一致的适龄儿童少年,安排入读所属地段范围小学或初中。人户不一致的适龄儿童少年,由教育行政部门按照该适龄儿童少年户籍所属行政区域统筹安排入学。
根据《工作细则》,从化区小学一年级预计入学人数为12800人,计划开设312个教学班(含本区户籍适龄儿童、来穗人员随迁子女、政策性照顾学生、承租人子女、港澳居民随迁子女)。 从化区初中一年级预计入学人数为9800人,计划开设210个教学班。
在小学招生计划中,流溪小学、河滨小学、西宁小学、雅居乐小学、广外从化实验小学、广州南方学院附属小学(原中大南方附属小学)等6所区属小学招生班数46个班;广州英豪学校、广州南洋英文学校、从化龙涛学校、从化区博大学校、从化区黄外翰林实验学校等5所民办小学招生班数有13个班。

增城区
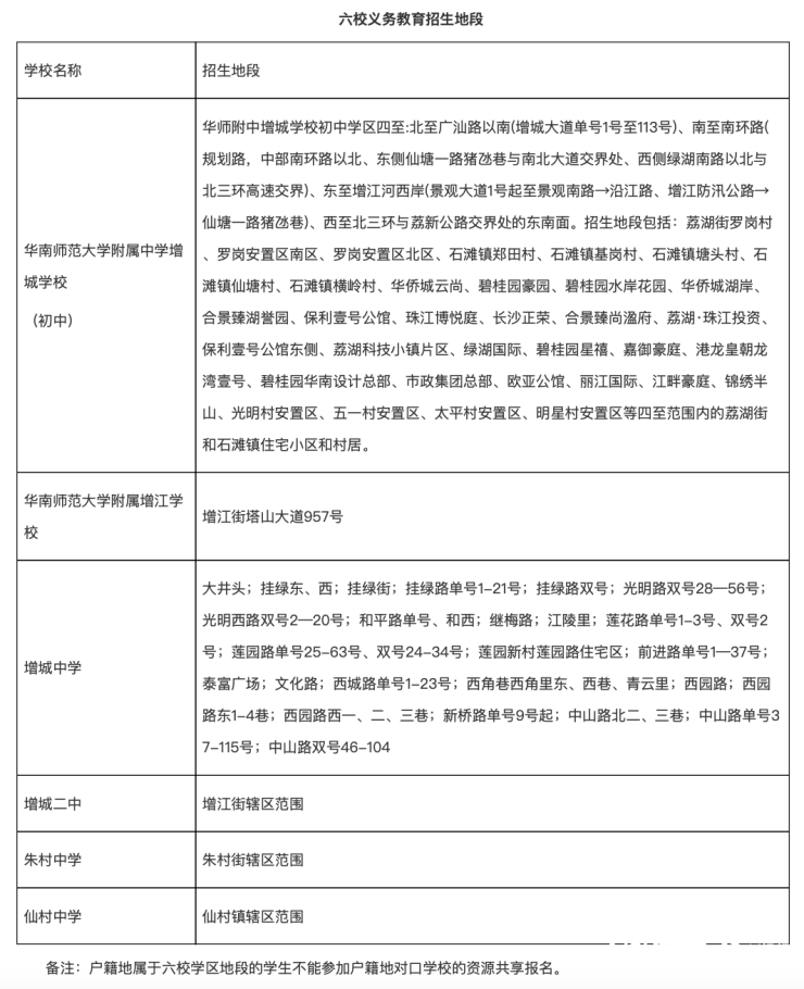
华南师大附中增城学校等6所中学面向增城全区资源共享招生
4月29日,增城区了公布2022年增城区义务教育学校招生工作方案。其中, 华南师范大学附属中学增城学校、华南师范大学附属增江学校、增城中学、增城二中、朱村中学、仙村中学等六所学校(以下简称“六校”),将面向全区学生资源共享招生。
根据《2022年华南师范大学附属中学增城学校等六所学校初中招生方案》,六校的招生方式分就近入学和资源共享两种。
一、就近入学,根据属地管理、免试就近入学和人户一致原则,镇街招生工作领导小组负责六校辖区内义务教育阶段学生的学位安排。
二、资源共享,“六校”初中将面向全区学生资源共享招生,使更多的学生都有入读增城优质学校的机会,让优质教育资源惠及更多学生。

“六校”的就近入学报名和录取按照《2022年增城区义务教育学校招生工作方案》《2022年华南师范大学附属中学增城学校初中部就近入学招生方案》及所属镇街义务教育招生工作方案的规定的流程进行报名和录取。
资源共享的报名和录取,5月5日,符合以上六所学校报名条件且有意愿报读六校的学生,可向其毕业小学提交入学申请表、户口簿的原件和复印件两份,逾期视为放弃报名资格。每个符合条件的学生只能在六所学校中选择一所进行报名。
5月10日前,区教育行政部门组织招生人员审核报名学生提供的材料并公示报名审核通过名单,公示时间为3天。5月16日,若报名人数超过招生人数,由区教育行政部门采取电脑派位方式确定最终录取名单并进行公示,公示时间为3天。

此前,增城区教育局对华南师范大学附属中学增城学校发出学位预警。此次招生方案也提到,鉴于报读华南师范大学附属中学增城学校的人数可能比较多,申请人应按照招生方案的规定,参加公办初中或民办初中的报名,以备电脑派位未中签时按原方式申请入读对口公办学校或报读民办学校。
南沙区
七所合作办学学校按“就近入学+资源共享”招生
4月29日,南沙区2022年义务教育阶段学校招生实施细则发布。记者了解到, 今年该区7所省市属合作办学学校按“就近入学+资源共享”方式招生。
省市属合作办学学校招生方面,广州市第二中学南沙天元学校(初中)、广州外国语学校附属学校(初中)、广州市执信中学南沙学校(初中)、华南师范大学附属南沙中学(初中)、滨海实验学校(初中)、广州大学附属中学南沙实验学校(初中)、湾区实验学校(初中)7校,按照招生计划的51%就近入学,49%资源共享的方式招收具有广州市南沙区户籍和学籍的小学应届毕业生,使得每一个南沙学生通过电脑派位都有报读优质学校的机会,让优质教育资源惠及更多学生。
据悉,2022年合作办学学校初中面向全区资源共享招生,按照合作办学学校资源共享招生计划数的3倍确定全区电脑派位人数。各小学参加全区电脑派位的该部分计划数按照该校南沙区户籍毕业生人数占全区户籍毕业生总人数比例进行计算。
公办小学学位分配按“人户一致”原则安排南沙区户籍适龄儿童入读对口地段小学。符合“人户一致”条件的适龄儿童,根据区教育行政部门划定的招生范围,按适龄儿童户籍地对口公办小学安排入读。
如对口公办小学学位不足,则根据适龄儿童满足“人户一致”条件的时间排序,按照顺序和公办小学的学位数安排入学,满足“人户一致”条件的时间相同的,则通过电脑派位方式确定,因排序靠后未能入读对口公办小学的,由区教育行政部门统筹安排区属公办学位。
其中,随祖父母同户同住的适龄儿童要满足以下条件:适龄儿童随祖父母同户同住(适龄儿童户籍地址与祖父母户籍地址一致)三年以上(截止至当年招生计划公布之日),适龄儿童所居住房产为祖父母所有,父母或其他法定监护人和子女在本市无房产。
来源:南方都市报
声明:本文由入驻焦点开放平台的作者撰写,除焦点官方账号外,观点仅代表作者本人,不代表焦点立场。


