地产债结构性机会来临?4月政策大盘点
扫描到手机,新闻随时看
扫一扫,用手机看文章
更加方便分享给朋友
疲弱、焦灼的房地产市场和地产债行情在考验投资者的耐心。略显宽慰的是,房地产政策环境正不断改善,地产债信用风险有望收敛,部分机构期盼的结构性投资机会有望到来。4月份,中央政治局会议定调,支持各地从当地实际情况出发完善房地产政策,随后多地陆续出台适度放松举措。当前疫情形势严峻复杂,土地市场成交也持续低迷,楼市成交同环比齐跌,供求两端均较为疲软,新房累计涨幅已处近五年同期冰点。但部分重点城市回温的集中土拍给市场带来了一丝暖意。
中央定调稳地产,并购债加速推进
中央政治局会议强调,要有效管控重点风险,守住不发生系统性风险底线,要坚持房子是用来住的、不是用来炒的定位,支持各地从当地实际出发完善房地产政策,支持刚性和改善性住房需求,优化商品房预售资金监管,促进房地产市场平稳健康发展。多家市场机构发表观点称,预计宏观政策将继续发力,加快落地,扎实稳住经济,降准降息仍有一定预期;“房住不炒”总基调不变,因城施策是主线,各地政策优化空间已开启。
此外,央行、银保监会联合召开金融支持实体经济座谈会,金融机构区分项目风险与企业集团风险,不搞“一刀切”,有利于优质项目得到合理资金支持。4月18日,央行、外管局印发的《关于做好疫情防控和经济社会发展金融服务的通知》称,要合理确定个人住房贷款的较低首付款比例、较低贷款利率要求,加大并购债融资推进,加速出险企业出清。随后,4月22日,保利发展成功发行15亿元并购专项公司债,品种分别为“22保利 01”和“22保利 02”,前者期限5年,结构为“3+2”,票面利率2.96%;后者期限7年,结构为“5+2”,票面利率3.59%。
多地房产新政显著加快,适度放松调控
4月以来,在中央政策的指导下,各地方政府积极出台调控政策维护房地产市场稳定,苏州、南京、宁波、福州等城市跟进,有利于打破地产僵局。
具体来看:1)政策的落地节奏加快。中指院数据显示,截至4月29日,60余城出台房地产相关政策近90条,明显高于前三个月。2)政策向调整限购、限贷、限售等方向延伸,优化调整力度加大。3月1日郑州优化限购、限贷等政策,并重启货币化安置后,4月多地跟进调整相关政策。截至4月29日,已有超30城政策涉及限购、限贷、限售、限价等内容,而以往各地政策更多地聚焦在发放购房补贴、调整公积金贷款政策等方面。3)城市向热点一、二线城市扩大。4月以来,上海、苏州、南京、宁波等城市或降低购房门槛,或降低限售年限,热点一二线城市调控政策优化,向市场释放了积极信号。2022年1-4月各地调整房地产相关政策频次如下:
数据来源:中指院,财联社整理
短期来看,各地稳定楼市的扶持性调控政策将会持续,重燃地产回暖希望,但政策方向与实施力度还在不断市场博弈中,疫情不确定加剧了整体楼市下行走势。财联社根据Wind统计,2022年第二、三季度房地产行业分别有1,012亿元和1,313亿元存量债券到期,规模较大。中诚信评级近期研报称,政策回暖能提振地产债投资情绪,但短期行业信用风险仍需警惕。随政策环境的持续改善,市场对地产债的投资信心也得到一定程度的修复,房地产债券出现整体走强。截至4月20日,3年期中债AAA级房地产行业债券到期收益率较3月底下降约8bp至3.00%,个别地产债价格较3月底涨幅超10%。尽管当前政策回暖为前期超跌地产债的带来一定投资机会,但考虑到稳地产政策从落地到生效存在一定时滞性,且包括疫情冲击在内的经济下行压力依然存在,预计房地产行业信用状况完全修复仍需时间,需要关注行业内高负债、高杠杆、高周转的“三高”旧模式运营的尾部企业投资风险。2022年4月各地相关地产政策梳理一览详见文末附表。
土拍市场冷热分化,新房成交价涨幅5年较低
受疫情多点散发影响,4月份多地成交持续低迷,部分地区有所回温。据克而瑞研究中心数据表示,杭州、宁波、南京、成都、长沙在内的多个城市均有优质土地高溢价成交,因此带动成交溢价率环比微增,较上月上涨了0.3%至4.8%。土地流拍方面,由于优质用地入市比例提升,重点监测城市的流拍率较上月出现微降,降至 17.5%。以本月完成首轮集中供地的7个城市来看,深圳、杭州、宁波热度明显更高一筹,首轮成交平均溢价率均在5%以上,尤其是深圳,8宗地全部触及价格上限,平均成交溢价率达15%,杭州热度同样不低,成交的59宗地中多达23宗地触及中止价进入一次报价阶段;而南京、天津等城市热度却较去年第三批次明显走低。
4月整体楼市成交持续回落,供求疲软,同环比齐跌,累计同比降幅均有不断扩大的趋势。
据克而瑞研究中心4月房地产月报显示,主要城市成交面积1,291万平方米,环比下降18%,同比下降58%。其中,一线城市4月环比下降19%,同比回落47%。北京随着新增供应入市成交放量,核心地段高性价比楼盘销售火爆,但远郊区域不少项目去化率仍低于10%。26个二三线城市环比下降18%,同比下降60%,城市间分化持续加剧。
在“房住不炒”的主基调下,各项调控政策发挥的作用也逐步凸显,4月份房地产市场的价格进一步趋稳。中指院的数据显示:1)新房:百城新建住宅价格累计上涨0.08%,涨幅较去年同期收窄0.91%,累计涨幅仍处近五年同期较低点。百城新建住宅均价16,193元/平米,环比继续上涨0.02%;同比上涨1.51%。2)二手房:百城二手住宅价格累计上涨0.21%,涨幅较去年同期收窄1.34%,百城二手住宅均价16,032元/平米。
数据来源:中指院,财联社整理
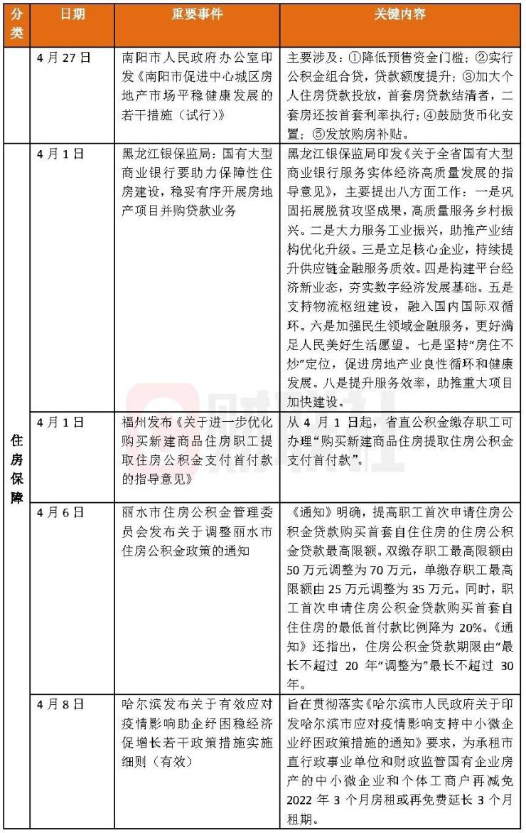
附:2022年4月各地相关地产政策梳理一览
来源;财联社
声明:本文由入驻焦点开放平台的作者撰写,除焦点官方账号外,观点仅代表作者本人,不代表焦点立场。


