一线城市即将重现纯别墅盘?广州率先推出容积率1.02地块
扫描到手机,新闻随时看
扫一扫,用手机看文章
更加方便分享给朋友
在国家发布“禁墅令”20多年后,一线城市房地产市场或将重现纯别墅楼盘。
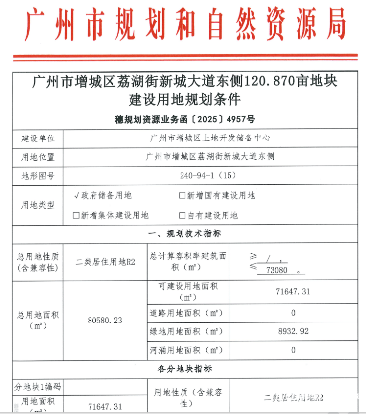
近日,广州挂牌两宗居住用地,当中位于增城区荔湖街新城大道东侧的18005200111A25012号地块,地上容积率仅为1.02,近乎1.0。
荔湖街新城大道东侧18005200111A25012号地块宗地总面积80580.23平方米,其中出让宗地面积71647.31 平方米,其余为宗地范围内应由受让人配建的绿地8932.92 平方米。地块地上容积率1.02,总计算容积率建筑面积73080平方米,挂牌起始总价6.25亿元,折合楼面地价约为8552元/平方米。



当天同期挂牌的花都区联乡路以东、蔗园路以北CA0201032地块(二期),宗地面积15727.76(可建设用地面积15727.76)平方米,计算容积率面积28309平方米,容积率约为1.8。
由此可见,广州继去年8月中旬以来所挂牌的居住用地容积率更进一步下调。
去年8月20日,在广州市委宣传部、广州市规划和自然资源局开发利用处、广州市土地开发中心、广州市委网信办等部门举办的广州土地出让推介工作媒体座谈交流会上,相关部门人士表示,在考察杭州等城市之后,广州接下来供地多集中在中心区,市中心也会有容积率2.5,2.0的地块推出,且会逐步降低容积率,甚至可能会有容积率低于1的地块供应。

回溯过往,自上世纪90年代起,国家为提高土地利用率,出台规定限制别墅用地;在2003年,国土资源部明确表示将对别墅项目、高尔夫项目进行限制;到2012年,国土资源部、发改委联合发文住宅项目容积率不得低于1.0;2016年,国土资源部发文一律停止审批别墅类供地和办理相关手续。在此政策下,大约从2016年起,广州房地产市场逐渐频现叠墅产品,尤其在近郊或远郊区域。
直到2023年4月底,住建部发布了废止和宣布失效的系列行政规范性文件,其中包括了2019年发布的《住房和城乡建设部关于别墅项目建设审批有关事项的通知》(建科函[2019]57号)。据悉,当年该政策曾被称为“史上最严限墅令”,此文件出台后,全国多城开始暂停办理别墅项目建设的审批工作,对已建、在建、在批、待批的别墅项目做好梳理等工作。
5个月后,2023年9月底,自然资源部通知各省市自然资源主管部门,提出建议取消土地拍卖中的地价限制、建议取消远郊区容积率1.0限制等。
今日(5月20日)傍晚,广州市规划部门相关人士告诉南都湾财社记者,当年该政策为会议传达,但此后又发生了变动,“现在实际做法并没有低于容积率1.0”。
从近日挂牌的,广州增城荔湖新城大道东侧1.02容积率地块看,广州已在政策范围内,在郊区率先推出超低容积率地块。实际上,如果把绿地也算进地块中,再加上该地块三面环水,私享270°荔湖景观,相当于地块的容积率已低于1.0,业界推测大概率将打造成纯别墅。
来源:南方都市报
声明:本文由入驻焦点开放平台的作者撰写,除焦点官方账号外,观点仅代表作者本人,不代表焦点立场。


