2022年广州招生:5月6日起公办小学报名,6月28日民办初中电脑派位
搜狐焦点广州资讯 2022-04-24 10:05:26
用手机看
扫描到手机,新闻随时看
扫一扫,用手机看文章
更加方便分享给朋友
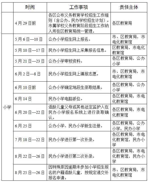
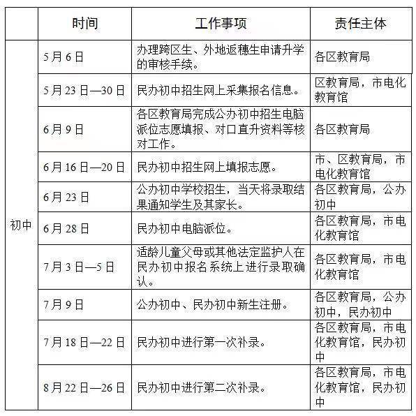
4月22日,广州市教育局发布“2022年广州市义务教育学校招生工作日程安排”,5月6日-10日,公办小学招生网上报名;6月14日,小学电脑派位。6月23日,公办初中学校招生,当天将录取结果通知学生及其家长;6…
4月22日,广州市教育局发布“2022年广州市义务教育学校招生工作日程安排”,5月6日-10日,公办小学招生网上报名;6月14日,小学电脑派位。6月23日,公办初中学校招生,当天将录取结果通知学生及其家长;6月28日,民办初中电脑派位。
根据安排,4月29日前各区公布义务教育学校招生工作细则(含公办、民办学校招生计划)。市属学校义务教育阶段招生工作纳各区教育局。
【小学】
【初中】
来源:金羊网
声明:本文由入驻焦点开放平台的作者撰写,除焦点官方账号外,观点仅代表作者本人,不代表焦点立场。


