困局求变,突破新生!2022年广州楼市将会出现什么新变化?
搜狐焦点广州资讯 2022-01-04 09:51:13
用手机看
扫描到手机,新闻随时看
扫一扫,用手机看文章
更加方便分享给朋友
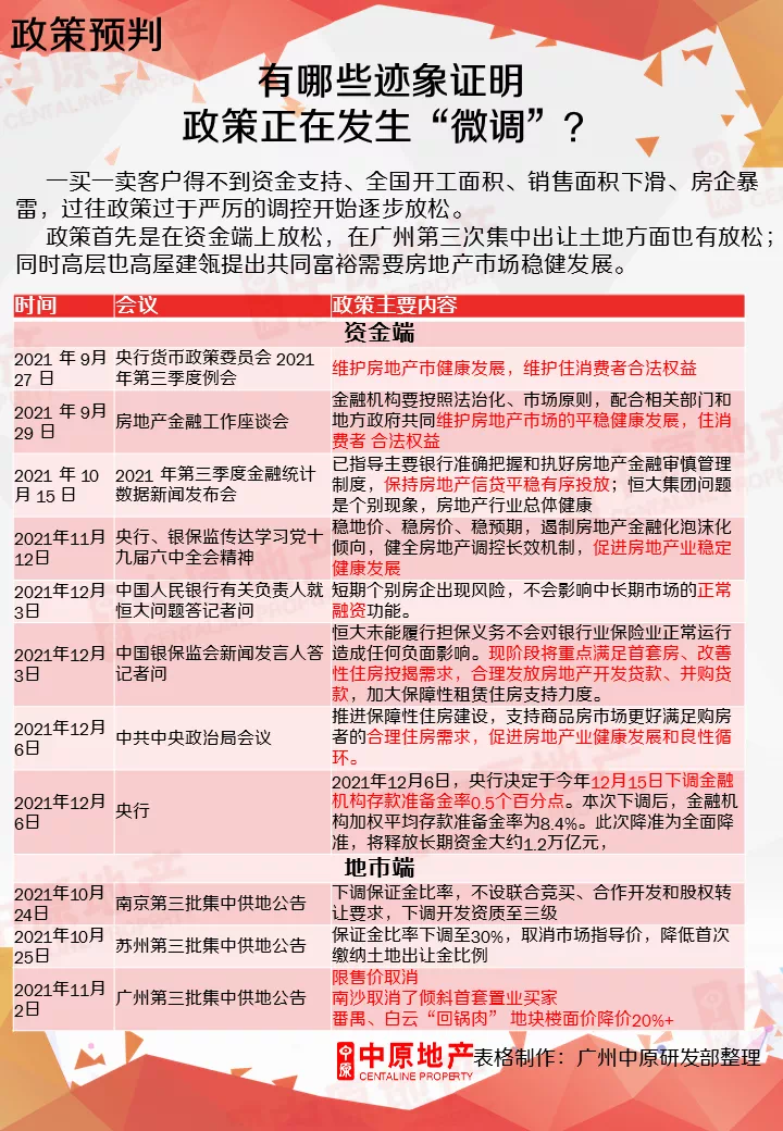
2021年广州市场经历了贯穿全年的调控组合拳。
2021年广州市场经历了贯穿全年的调控组合拳。
在楼市热潮逐渐褪去之后,出现了如房企爆雷、买家信心不足、业主捂盘惜售、成交严重下滑等“困局”,给行业带来一定冲击;
但从积极的一面来看,合理的调控让楼市更稳健发展,经历大浪淘沙之下的强者,无不破釜沉舟,突破困局而新生。





















































来源:广州中原研究发展部
声明:本文由入驻焦点开放平台的作者撰写,除焦点官方账号外,观点仅代表作者本人,不代表焦点立场。


