广州周报|一手住宅供应回落,广东发文促进住房消费健康发展
扫描到手机,新闻随时看
扫一扫,用手机看文章
更加方便分享给朋友
焦点研究院 广州房地产市场周报告
报告期:2022年8月29日至9月4日
出品时间:2022年9月5日
市场聚焦(第35周)
当周,广州一手住宅供应有所回落。但从市场表现来看,传统“金九”开启,新盘积极亮相,开发商推货较为积极。
具体来看:
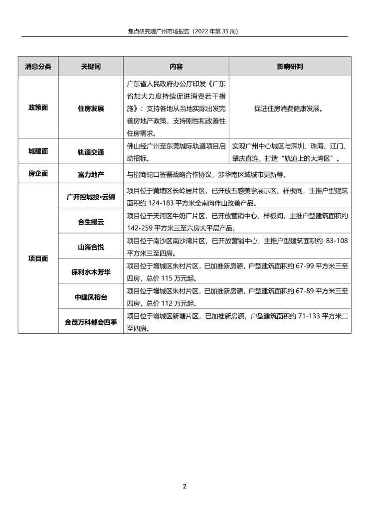
政策方面,广东省人民政府办公厅印发《广东省加大力度持续促进消费若干措施》,强调支持各地从当地实际出发完善房地产政策,支持刚性和改善性住房需求。
城建方面,佛山经广州至东莞城际轨道项目启动招标。该线路将实现广州中心城区与深圳、珠海、江门、肇庆直连,打造“轨道上的大湾区”。
二级市场方面,当周广州一手住宅新增供应1773套,环比下降27.93%;面积18.57万平方米,环比下降31.65%。商业性质商品房新增21套,环比下降92.28%;面积2833平方米,环比下降78.86%。
成交方面,当周广州一手住宅成交1640套,环比上涨11.11%;面积17.94万平方米,环比下降14.56%;其中,番禺、黄埔、增城分别以346套、325套和290套的成交规模位居前三。
焦点研究院监控数据显示,8月广州全市一手住宅成交约达6125套,环比下降3%,同比下降9%。另自8月中旬起,整体成交呈现出轻微升温状态。不过,市场要恢复至正常热度、活跃气氛仍需要更多方面的优化,例如整体经济环境改善、局部楼市政策调整、区域利好释放等。
声明:本文由入驻焦点开放平台的作者撰写,除焦点官方账号外,观点仅代表作者本人,不代表焦点立场。


