广州周报 | 一手住宅供应仍处低位,多个新盘亮相备战5月
扫描到手机,新闻随时看
扫一扫,用手机看文章
更加方便分享给朋友
焦点研究院 广州房地产市场周报告
报告期:2022年4月4日至4月10日
出品时间:2022年4月11日
市场聚焦(第14周)
当周,广州市虽仅少量项目有所动作,但多个全新盘亮相市场,看点不少。同时,一手住宅供应依旧处于低位,仅有364套。
具体来看:
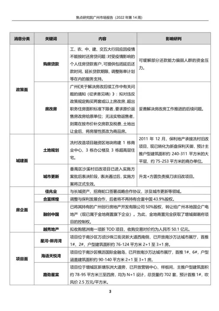
政策方面,工、农、中、建、交五大行回应因疫情不能按时还房贷问题:对受疫情影响的个人住房贷款客户,可提供包括延后还款时间、延长贷款期限、调整账单计划等在内的服务支持。广州发布《关于解决房改后续工作中有关问题的通知(征求意见稿)》:拟对违反政策规定购买两套或以上房改房,超出职务住房面积标准下限者,要求原价返售房改房给原单位;无法实物返售者,则需在按市价补交房款及税费、土地出让金后,将房屋性质改为商品房。
城建方面,冼村改造项目融资区地块将建1栋商业中心、3栋办公楼及3栋超高层住宅。番禺区沙溪村旧改项目已进入实施方案批后表决阶段,表决通过后,实施方案将正式生效。
二级市场方面,当周广州一手住宅新增供应364套,环比下降89.54%;面积3.68万平方米,环比下降89.57%。商业性质商品房新增418套,面积2.33万平方米。
成交方面,当周广州一手住宅成交118套,面积1.24万平方米。其中增城、黄埔、番禺分别以30套、26套和15套的成交规模位居前三。值得一提的是,因前期系统调整,该数据尚无法完整体现当周实际网签情况。
焦点研究院认为,近期多个全新项目亮相市场,或为5月营销节点做准备。但从一手住宅供应来看,因市场信心不足,大部分开发商仍不敢轻易取证。同时,受近日新一轮新冠肺炎疫情冲击,多个区域实施管控,或对近一周楼市造成一定影响。
声明:本文由入驻焦点开放平台的作者撰写,除焦点官方账号外,观点仅代表作者本人,不代表焦点立场。


