1月13日晚间,中国恒大发布了重要公告!
扫描到手机,新闻随时看
扫一扫,用手机看文章
更加方便分享给朋友
1月13日晚间,中国恒大(03333,HK)发布关于恒大地产集团有限公司2020年面向合格投资者公开发行公司债券(排名前列期)2022年排名前列次持有人会议决议的公告。债券受托管理人中信建投召集了恒大地产集团有限公司“20恒大01”债券持有人会议,会议于2022年1月7日至2022年1月13日召开。

公告还透露债券持有人会议作出的决议表决结果,结果如下:
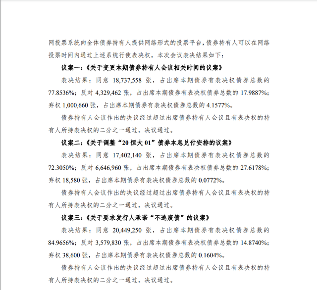
议案一:《关于变更本期债券持有人会议相关时间的议案》
表决结果:同意18,737,558张,占出席本期债券有表决权债券总数的77.8536%;反对4,329,462张,占出席本期债券有表决权债券总数的17.9887%;弃权1000660张,占出席本期债券有表决权债券总数的4.1577%。债券持有人会议作出的决议经过超过出席债券持有人会议且有表决权的持有人所持表决权的二分之一通过,决议通过。
图片来源:视觉中国(资料图)
议案二:《关于调整“20恒大01”债券本息兑付安排的议案》
表决结果:同意17,402,140张,占出席本期债券有表决权债券总数的72.3050%;反对6646960张,占出席本期债券有表决权债券总数的27.6178%;弃权18580张,占出席本期债券有表决权债券总数的0.0772%。债券持有人会议作出的决议经过超过出席债券持有人会议且有表决权的持有人所持表决权的二分之一通过,决议通过。
议案三:《关于要求发行人承诺“不逃废债”的议案》
表决结果:同意20449250张,占出席本期债券有表决权债券总数的84.9656%;反对3579830张,占出席本期债券有表决权债券总数的14.8740%;弃权38,600张,占出席本期债券有表决权债券总数的0.1604%。债券持有人会议作出的决议经过超过出席债券持有人会议且有表决权的持有人所持表决权的二分之一通过,决议通过。

截至今日收盘,中国恒大报收1.62港元,下跌3.57%,较新市值为213.9亿港元。
来源:每日经济新闻
声明:本文由入驻焦点开放平台的作者撰写,除焦点官方账号外,观点仅代表作者本人,不代表焦点立场。


