住房贷款收紧已事实到来 广州市场格局将发生深刻变化
扫描到手机,新闻随时看
扫一扫,用手机看文章
更加方便分享给朋友
焦点研究院 广州房地产市场周报告
报告时间:2021年2月15日至2月21日
出品时间:2021年2月22日
研究员:黄颖
市场聚焦(2021年第8周)
尽管农历春节假期已经结束,但回顾当期市场,仍不同以往。一方面,因假期影响,当周广州一手住宅供求均处于低位。但另一方面,农历春节假期市场表现亮眼。根据焦点研究院统计,农历春节假期期间,广州一手住宅累计网签140宗,同比上升4600%。这得益于前期新增供应充足,全市焦点项目中,约8成在农历春节假期期间正常开放,并推出优惠政策吸引购房需求关注。加之因疫情影响,原地过年现象激增,又担心政策层面从严从紧影响购房计划,又使得农历春节假期市场呈现出更为旺盛的状态。
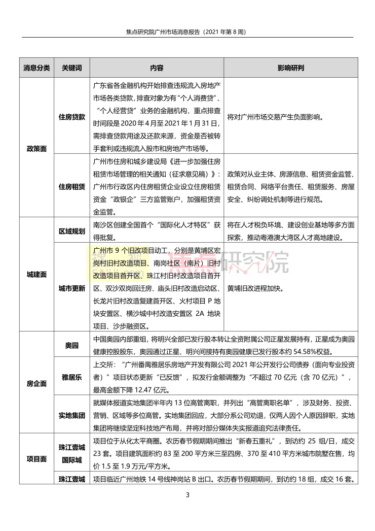
二级市场方面,当周广州一手住宅无新增供应;成交830套,环比上升33.44%。一级市场方面,当周无住宅、商业用地新增挂牌,另有2宗商住用地成交。政策方面,广州市各银行开展住房贷款排查,严防“经营贷”违规进入,如发现违规使用,则将收回。城建方面,南沙区创建全国排名前列“国际化人才特区”获得批复,黄埔区宏岗村、南岗、双沙、庙头旧村等9个旧改项目开工建设。
先来看二级市场。受农历春节假期影响,当周广州一手住宅无新增供应;成交830套,环比上升33.44%;面积8.73万平方米,环比上升26.17%。其中,增城、黄埔和南沙分别以270套、125套和110套的成交规模位居前三位。珠江壹號、桐悦、灵山岛金茂湾、香江天赋等多个项目均推出面向农历春节假期的优惠政策吸引购房需求。
焦点研究认为,2021年以来,广州市对涉房贷款监管力度持续极大,其目的旨在防止市场过热,维持市场稳定,这已对广州市场当前和短期走势产生影响。从目前来看,南沙和黄埔的涉房贷款已有收紧,部分项目已明确表示,鼓励符合条件的购房者选择一次性支付购房款,以免影响后续手续,或提出优质客户优先选房,这将倒逼部分购买力相对较差的首置刚需转入其他区,番禺、白云等区焦点项目有所升温,溢出效应显著,这将对广州市场格局产生更大影响。
声明:本文由入驻焦点开放平台的作者撰写,除焦点官方账号外,观点仅代表作者本人,不代表焦点立场。


